时间:2023-10-06 14:29
人气:
作者:admin
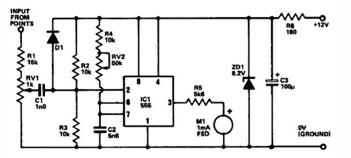
该转速表电路采用555定时器电路和通用电子元件设计。从分配器的低张力侧获取的电信号被转换为与发动机转速成比例的电压,该电压显示在相应校准的仪表上。
555定时器IC用作单稳态,将来自断路器点的信号脉冲转换为单个正脉冲,其宽度由R4、RV4和C2的值决定。R2 和 R3 电阻在 IC4 的引脚 2 处设置约 2 伏的电压。
如果该电压降低到大约2.7伏(电源电压的1/3)以下,IC就会被触发,这是由于断路器点打开时的电压摆动而发生的。Rv1电位器可设置输入电平以避免误触发。
ZD1 和 180 欧姆电阻可稳定设备免受电压变化的影响。

下一篇:指针万用表如何检测电阻