时间:2023-09-04 17:00
人气:
作者:admin
热电偶冷端补偿原理
热电偶是一种利用热电效应进行温度测量的传感器,由两种不同材料组成,一个为测量端,一个为引线(热电偶线)。当两端温度不同,在两种不同材料接触处会产生电动势(EMF),从而将温度转化为电信号进行测量。然而,在实际应用中,由于热电偶引线的内阻和温度梯度的存在,会导致温度测量误差。为了解决这一问题,需要进行冷端补偿。
热电偶引线的内阻会对电动势产生影响,当引线较长时,由于内阻的存在,会导致电信号衰减。而引线中也存在温度梯度,由于温度不均导致电动势也会发生变化。而冷端补偿的作用是通过使用一个与温度梯度相同的温度敏感器(通常为铜-常数热电偶或铜电阻温度传感器)测量冷端温度,从而减小引线对电信号的影响。
冷端补偿的原理是基于热电偶电动势公式:
EMF = α * (T_H - T_C)
其中,α为热电偶对系数,T_H和T_C分别为热电偶的热端温度和冷端温度,可以看出电动势与温度差有关系。而当引线内存在温度梯度或引线较长时,会出现误差:
EMF = α * (T_H - T_L) + α' * (T_L - T_C)
其中,α'为引线同材料的热电偶系数,T_L为引线中点温度。可以看出,引线对电信号产生的影响与T_L和T_C的差值有关。
在进行冷端补偿时,可以通过一定的计算减小引线对电信号的影响:
EMF = α * (T_H - T_C) - α' * (T_L - T_C)
其中,利用温度敏感器(铜-常数热电偶或铜电阻温度传感器)测量冷端温度T_C,从而对电信号产生的误差进行修正。
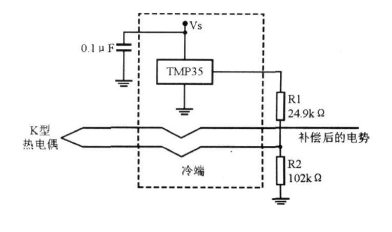
具体的冷端补偿原理图如下:
从图中可以看出,热电偶接口处,根据 Peltier 热效应原理,在温度差的影响下会引起温度梯度,而所使用的铜-常数热电偶或铜电阻温度传感器则相当于一个热电对,测量了温度梯度,从而降低了引线的影响。
总之,热电偶冷端补偿是一个有效的方法,可以减小热电偶引线对电信号产生的误差。在实际应用中,需要根据具体情况选择不同的冷端补偿方式,以确保温度测量的准确性和可靠性。
上一篇:热电偶冷端温度补偿方法有哪些?