时间:2023-08-29 09:06
人气:
作者:admin
成果简介
材料表面的光生电荷定位显著影响光催化性能,特别是对多-电子CO2还原。具有灵活设计反应位点的双-单原子(DSA)催化剂在CO2光还原中受到了广泛的关注,但DSA催化剂中的电荷转移机制仍然知之甚少。基于此,澳大利亚阿德莱德大学乔世璋教授和冉景润研究员(共同通讯作者)等人首次报道了金(Au)和钴(Co)DSA催化剂上的反向电子转移机制。原位表征证实,对于负载Co或Au单原子的CdS纳米颗粒(CdS NPs),光生电子被定位在Co或Au单原子周围。然而,在DSA催化剂中,电子从Au离域而聚集在Co原子周围。
更重要的是,结合先进的光谱研究结果和密度泛函理论(DFT)计算证据表明,Au/Co DSA中的反向电子转移促进了电荷再分配和CO2分子的活化,从而极大提高了光催化CO2的还原效果。例如,对比单独使用的CdS,CdS负载的Au/Co DSA的CO和CH4的产率分别提高了2800%和700%。此外,DSA中的反向电子转移可以用于电荷再分配的实际设计和促进CO2的光还原。本研究结果将有利于负载DSA催化剂的研究和制备,以用于生产太阳能燃料。
研究背景
光催化CO2还原反应对太阳能到燃料的转化和碳中和具有吸引力,但目前的CO2光还原性能有待进一步提高,原因如下:
(1)CO2分子的惰性,非电偶极子和强C=O双键限制了吸附和活化;
(2)本征多电子过程需要更多的电子积累和利用。引入表面缺陷等策略被报道用于重新分配电子和激活CO2分子,其中金属位点最为关注,因为表面电子分布可以通过相/尺寸工程灵活地调整,但这些受到元素、配位环境、底物类型和活性原子空间的显著影响。 随着金属纳米颗粒的尺寸缩小到单原子,金属位点的影响和电子转移/分布的机制变得更加复杂。同时,基底也会影响光生电子的转移方向。
因此,不同的金属位点和基底诱导相反的电子流,导致电子局部或非局部的不同区域。
值得注意的是,DSA的研究结果强调了加入非均相原子位点的重要性:1)优化反应热力学;2)改善反应动力学;3)调节复杂表面氧化还原反应中原子间的电子相互作用。然而,在光催化剂中构建电荷动力学,特别是负载DSA的催化剂中的电荷转移机制具有实际的挑战性。
图文导读
根据Co负载量的不同,CdS NPs负载的Co SA分别表示为CC1和CC2;根据Au负载量的不同CdS NPs负载的Au SA分别记为CA1和CA2;根据Co和Au负载量的不同,CdS NPs负载的Au/Co DSA分别表示为CAC1、CAC2、CAC3和CAC4。CAC2的形貌和晶体结构与CdS NPs相同,HAADF-STEM和相应的CAC2的EDX元素映射图证实了Au和Co在CdS NPs上的均匀负载。此外,CA2和CAC2在约400 cm-1处存在Au-S键。研究结果证实,Au/Co DSA对CAC2、Au SA对CA2和Co SA对CC2的成功加载。
图1. 形貌表征
图2. 组分表征
CdS的CO2光还原产率有限,CO为2.3 μmol g-1,CH4为1.12 μmol g-1。SA Au/CdS NPs的CA1和CA2的CO产率分别为24.3 μmol g-1和13.7 μmol g-1,CH4产率分别为2.6 μmol g-1和3.3 μmol g-1,而SA Co/CdS NPs的CC1和CC2也有类似的趋势。对于CdS NPs负载的Au/Co DSA(CAC1、CAC2、CAC3和CAC4)的CO2光还原性能,均表现出相同的SA Au负载,只是SA Co的负载从CAC1逐渐增加到CAC4,其中CAC2的CO2光还原产率最高,CO和CH4分别为64.1 μmol g-1和7.7 μmol g-1。
此外,测试发现CAC2的CO产率最高,为64.1 μmol g-1,CH4产率次高,为7.7 μmol g-1。结果证实,Au/Co DSA对CO2光还原具有独特而强的协同效应。对于CAC经过四次循环后(28 h),CO和CH4的产率约为第一次循环的80%,证实了DSA材料的优越性。
图3. 催化性能比较
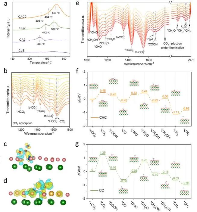
通过DFT计算,作者模拟了电子重分布及其机理。在负载Au/Co DSA的CdS中,随着电子的增加,SA Co周围形成了一个电子积累区,Au SA周围形成了一个电子耗尽区。对于CA、CC和CAC模型的电位分布计算表明,在光照下,CdS NPs上的Co和Au单原子之间可以重新分配光生电荷。结合原位DRIFTS对CAC2的研究结果,作者提出了一个反应途径:*CO2 → HCO3-/CO32- → *COOH → *CO → *CHO → *CH2O → *CH3OH → *CH3 → *CH4。通过DFT计算CAC和CC的每个反应步骤对应的自由能变化(ΔG)来模拟这一途径,CAC的总能垒小于CC,证实Au/Co DSA促进了CO2光还原。 在CAC或CC上,CO2转化为CH4的限速步骤是CO2分子的化学吸附。在CO2化学吸附中,CC表现出非常显著的1.25 eV的能垒,而CAC表现出非常显著的0.48 eV的能垒,证实Au/Co DSA促进了CO2的吸附。由于Au/Co DSA对CO2的吸附/活化,CAC和CO2之间的电子转移比CC和CO2之间的电子转移更多。值得注意的是,在CAC上的*CO加氢步骤中,出现了0.54 eV的最大能垒,证实了CO是CAC上的主要产物。
图4. 元素表征和DFT计算
图5. 理论研究
审核编辑:刘清
下一篇:如何确定PCB组装检查方法?