时间:2023-08-15 15:38
人气:
作者:admin
电荷泵基于一个物理学的基本原理:在闭合电路中来回流动的电荷不会消失。
下面我们讲一下电荷泵升压的基本原理:
假如你用一个 9V 的电池给电容充电,那么电容两端的电压就是 9V。然后你拿另一个电容也同样充电到 9V。 然后你把这两个电容串联起来,你就得到了一个 18V 的电压。
上面就是电荷泵工作的基本原理:取两个电容器,分别给它们充电,然后将它们串联起来。
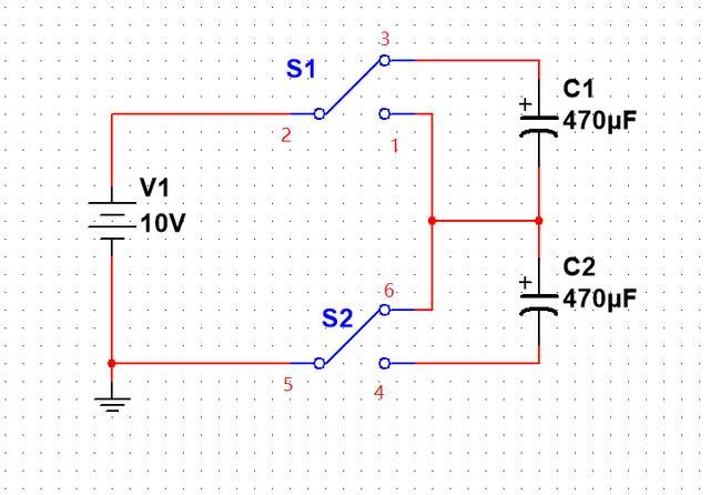
在实际工作的印制电路板(PCB)中我们没法用手去移动电容,即使真的能移动电容,雇一个人在每块电路板旁边移动电容也是不现实的。我们可以设计一种电路来模拟这种移动电容使之串联起来的过程。电路原理图如下:

电荷泵倍压原理图
图中 S1和 S2 是 7*7 六脚按键开关的不同引脚,按下后2-1,5-4 导通,抬起时2-3,5-6导通。这样就可以实现:按下后给 C2 充电,抬起时给 C1 充电。
按键开关 7x7插件无锁 蓝白黑
下图是笔者组装好后的电路:

电荷泵倍压电路
左边是输入,右边是输出,在此我们使用10V 的直流电压作为输入。示波器接地夹子接到右边输出的“输出地”上,示波器探头接到右边的“输出正”上。
第一次上电,未按下开关,此时C1充电,示波器显示,平均值 9.2V, 接近电源电压:

上电后输出电压接近输入电压
按下开关后,C2 充电,电压升高至19.6V, 约为两倍输入电压:

按下开关后输出电压为输入电压的两倍
但是这个电路有一个问题,就是接入负载后,输出电压会缓慢下降,我们接入 10k 的电阻来模拟接入负载的情况,下面是接入负载后的波形图:

接入负载后输出电压缓慢下降
那是因为电容存储的电量有限,被负载慢慢消耗掉了。 为了维持输出电压,我们可以快速地按动按键开关来反复地给电容充电来维持这个电压,这个动作实在是太累人了。当然,我们可以训练一只猴子让它在那儿一直按开关。但这也不是解决办法,每个电路板配一只猴子也未免太贵了了。我们有更好的解决办法,我们下回再讲。
下一篇:高精度高频交直流电流探头介绍