时间:2023-07-31 17:19
人气:
作者:admin
这种自供电电池测试仪电路无需电源或昂贵的动圈电压表即可运行快速电池测试。它有两个量程:当SW1按原理图设置时,该设备可以测试3V至15V电池。当SW1切换到另一个位置时,只能测试1.5V电池。

测试 3V 至 15V 电池:
开关SW1如电路图所示。
将待测电池放入合适的支架中或将其夹到电路上。
等待几秒钟,让 C8 充满电。
LED D1 以恒定强度发光,与电池电压无关。
如果 D1 的灯光非常微弱或完全熄灭,则电池无法使用。
如果 D1 的照明良好,请按 P1 并留意 LED D7。如果 D7 保持完全关闭状态,则电池处于非常良好的状态。
如果 D7 亮起几秒钟,则表明电池电量不足。 D1 亮度的明显减弱证实了这一情况。
如果 D7 微弱发光几秒钟,但 D1 保持相同的光强度,则电池仍然良好,但不是新的。
测试1.5V电池:
开关SW1的位置与电路图中所示的位置相反。
将待测电池放入合适的支架中或将其夹到电路上。
等待几秒钟,让 C8 充满电。
仅当有新电池时,LED D1 才会发出微弱的亮光,否则熄灭。
按 P1 并留意 LED D7。如果 D7 保持完全关闭状态,则电池可以处于非常好的状态。
如果 D7 亮起几秒钟,则表明电池电量不足。
如果 D7 微弱亮起几秒钟,则电池仍然良好,但不是新的。
如果您怀疑 1.5V 电池已完全放电,可以进行更好的测试,将两个 1.5V 电池串联,然后运行 3V 测试。
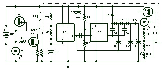
自供电电池测试仪电路工作原理
FET Q1 提供恒定电流发生器,对 LED D1 和 Q2 基极进行偏置。通过这种方式,D1 以恒定强度发光,与 3 至 15V 的电池电压无关,并且 Q2(当 P1 闭合时)向电池施加约 120mA 的恒定电流负载。 IC1是振荡频率约为3KHz的方波发生器。 IC2充当反相器,与IC1一起驱动二极管D2-D6和电容器C4-C7,但反相,获得电压倍增。 C8 通过该升高的电压充电,R8-R10 形成偏置 Q3 基极的分压器。当 P1 开路时,对被测电池施加非常轻的负载,并且 Q3 基极偏置,以保持 LED D7 处于关闭状态。
闭合 P1,向被测电池施加 120mA 负载。如果电池未充满电,其输出电压开始降低:当该电压降至电池标称电压以下 0.6V 时,Q3 发射极变得比基极更负,晶体管硬偏置且 D7 点亮。显然,这种状态将持续几秒钟:C8 将其初始电压降低到新电压所花费的时间,与负载电池的电压成正比。如果被测电池处于良好的充电状态,其输出电压不会低于120mA的负载电流,因此LED D7将保持熄灭。
当测试1.5V电池时,由Q1、Q2、D1、R1和R2组成的电路在此电源电压下不能很好地工作,因此在开关SW1A之后通过10欧姆电阻R3向BUT施加150mA负载电流。 Q3 偏置也可通过 SW1B 更改。
自供电电池测试仪电路笔记
要设置此自供电电池测试器电路,请向输入施加 6 至 7.5V 电压源并调整 R10,直到 LED D7 完全关闭(无需按下 P1)。
1.5V测试位置无需设置。
IC1 和 IC2 必须使用 CMos 555 IC,因为它们是唯一能够在 1.5V 或更低电源电压下振荡的廉价器件。
元件清单
R1 : 2K2 1/4W 电阻
R2 : 3R3 1/4W 电阻
R3 : 10R 1/4W 电阻
R4 : 4K7 1/4W 电阻
R5 : 33K 1/4W 电阻
R6,R7 : 100K 1/4W 电阻
R8 : 220K 1/4W 电阻电阻器
R9:330K 1/4W 电阻器
R10:500K 微调金属陶瓷
C1,C2:10nF 63V 聚酯电容器
C3-C7:100nF 63V 聚酯电容器
C8:220µF 35V 电解电容器
D1、D7:红色 LED 5 毫米。 (见注释)
D2-D6:1N4148 75V 150mA 二极管
Q1:2N3819 通用 FET
Q2、Q3:BC337 45V 800mA NPN 晶体管
IC1、IC2:7555 或 TS555CN CMOS 定时器 IC
P1:单刀单掷按钮
SW1:双刀双掷开关
但是:正在测试的电池
用于将被测电池连接到电路的支架或夹子