时间:2023-07-25 16:26
人气:
作者:admin
比邻驱动(Nextdrive)是瞻芯电子自主创新开发的一系列碳化硅(SiC)专用栅极驱动芯片,具有紧凑、高速和智能的特点。日前,瞻芯电子发文介绍了该系列产品的特点、碳化硅(SiC)MOSFET驱动的要求、隔离与非隔离驱动的选型考虑等,本文继续介绍比邻驱动(Nextdrive)系列芯片在下列场景的应用方案:
车载空调压缩机应用
叉车充电机应用
车载PTC加热方案
风机驱动方案
IVCR1412芯片多管并联
高密度电源方案
Local Buffer方案
比邻驱动TM芯片应用
1、3种车载空调压缩机应用方案
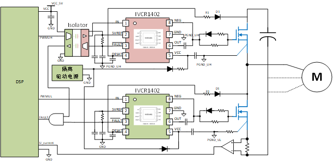
1.1基于IVCR1402芯片的空压机驱动方案,通过了知名客户的严格验证,已量产上车应用,如下图:

方案特点:
芯片集成负压,支持负压自举供电,单路驱动电源供电驱动6路碳化硅MOSFET;如下图,绿色通道是自举回路,因为负压是串联在OUT端的设计,所以自举的时候,上管可以获得完整的驱动电压。

无需处理寄生电容。常规多路供电在变压器中有严重的寄生电容,而需外加共模电感对共模电流回路做抑制,如下图,但自举方案则不存在该问题。

有完善的短路保护。常规双通道隔离驱动无法实现短路保护,所以应用中还是有风险的;IVCR1402有对短路保护专门优化,所以更适合碳化硅MOS应用。在实测中模拟上管短路,IVCR1402在短短1.6us后迅速启动了对下管的短路保护,如下右图:

1.2 基于IVCO1A02DW芯片的空压机驱动方案如下:

方案特点:
IVCO1A0x系列芯片已量产,并获车规认证(ACE-Q100)。
支持米勒钳位
相关链接:隔离驱动芯片IVCO1A0x获车规级认证,助力汽车电子应用
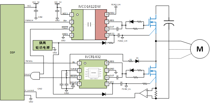
1.3 基于IVCR1402+IVCO1412DW芯片的空压机驱动方案如下:

方案特点:
IVCO1412DW是集成了隔离功能和负压驱动的在研产品,将保留完整性能(短路/负压/自举),同时提高方案的集成度,进一步降低成本,缩小PCB需要的空间面积,有望成为最优方案。自举供电回路示意图如下:

2、叉车充电机应用:

方案特点:
集成负压,可实现快速的短路保护,支持负压自举供电,系统的供电策略更简单;
已通过量产验证;
3、车载PTC加热方案

方案特点:满足车规标准;有短路保护;集成负压;
4、风机驱动方案

方案特点:
兼容IGBT与SiC的设计;
有两种功能可选:短路保护或米勒钳位,且很方便在PCB设计阶段兼容;
5、IVCR1412芯片多管并联

方案特点:
采用分布式驱动,并联的MOS的栅极完全解耦,从根本上排除栅极振荡的可能;
因IVCR1412独特的准恒流源设计,不需要驱动电阻,也给每个单管提供了单独的米勒钳位路径;
SOT23的封装可以紧邻单管放置,体现了比邻驱动(Nextdrive)设计理念;
本方案在实测中,采用IV1Q12050T4(1200v 50mΩ TO247-4)四管并联开关波形如下:

6、高密度电源方案

方案特点:集成度更高,外围电路简洁,且集成负压,非常适合砖块电源、高密度电源;
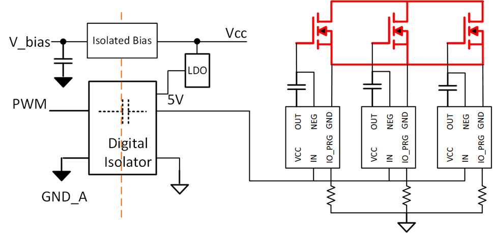
7、Local Buffer方案
适用场景:因结构布局原因,隔离驱动离管子较远,特别是贴装器件+铝基板方式,驱动器不能靠近开关管摆放;

总结
瞻芯电子比邻驱动(Nextdrive)系列碳化硅(SiC)专用驱动芯片可适应多种行业应用,匹配各种特殊驱动要求:
IVCR1401/2,IVCO1412,IVCR1412集成负压,提高了系统集成度,特别是负压生成的方式非常有特点,支持自举;
IVCR1401/IVCO1411集成desat保护,是市场少有的在SOIC-8封装上集成了短路保护的芯片;
IVCR1412是市场上少有的专门支持SiC MOSFET的非隔离驱动,非常适合作为local buffer来使用;
审核编辑:刘清
下一篇:动力驱动注射泵用注射器测试仪介绍