时间:2023-06-05 11:19
人气:
作者:admin
流量与温度、物位、压力等的测量都是热工的测量,都为生产过程的自动化及科研提供可靠数据!是工农业生产过程中控制的测量的参数之一。流量的测量与人们日常的生活有着很大的联系。作为液体流量测量工具的流量计应用的范围非常广阔。
电磁流量计工作时需要用传感器测量信号,然后将测量到的信号送入信号处理电路进行处理,信号处理电路对传感器输入的信号进行放大以及滤波处理后,通过相关检测单元送到A/D转换器采样后输入单片机系统,通过 LCD显示其测量值。该系统要求ADC具备极高的采样速率,更高的采样速度从而抑制噪声,获得更佳的精度。本文主要介绍国产ADC芯炽SC1644在电磁流量计中的A/D转换。

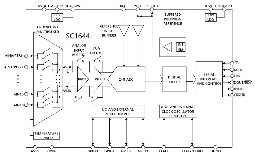
SC1644芯片模块示意图
SC1644是一款Σ-Δ型快速建立、高度精确、低功耗、8/16通道、多路复用的ADC,非常适合低带宽输入信号使用,芯片还集成输入缓冲器。该器件集成精密2.5V低漂移(3.5ppm/°C) 带隙基准电压源和振荡器。并且提供8个灵活的设置,可针对输出数据速率、数字滤波器模式、失调/增益误差校正基 准电压选择、缓冲器使能、PGA等进行配置。

SC1644引脚配置
SC1644性能特征:
•快速灵活的输出速率:1.25SPS至31.25kSPS;
•通道扫描数据速率:6.21kSPS/通道数(建立时间:161µs);
•性能规格:
17.5位无噪声分辨率(31.25kSPS);
24位无噪声分辨率(1.25SPS);
积分非线性(INL):±3ppm/FSR;
• 50Hz和60Hz抑制:85dB,建立时间为50ms;
•工作电压:3.3V或5V,电流4mA;
•3/4线串行数字接口(SCLK为施密特触发器);
CRC差错校验;
SPI、QSPI、MICROWIRE和DSP兼容;
注:如涉及作品版权问题,请联系删除。