时间:2023-04-26 10:09
人气:
作者:admin
电子测试测量在需求的驱动下,继续朝着多通道、多功能仪器的方向发展。使用并行和阵列拓扑的被测电子设备的复杂性不断增加,这些拓扑需要以更高的速度进行更多的测量,同时保持时间一致性。
虹科Spectrum是基于 PC 的测试和测量产品的引领者,现在拥有完整的 PCIe 卡阵容,如图 1 所示的 M2p 系列,可以创建经济的多通道测试系统。

图 1:虹科M2p 系列模块化仪器包括数字化仪、任意波形发生器和数字 I/O 卡。
M2p 系列提供 39 种不同的产品,分为三个不同的仪器类别:用于模拟信号采集的数字化仪、用于模拟信号生成的任意波形发生器 (AWG),以及可以采集或生成高速数字信号的数字 I/O 卡。本文将研究这些产品如何在多通道/多功能测试系统中用于多种测试应用。
02
工业电机控制

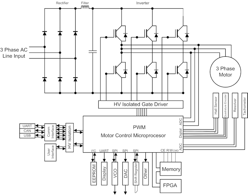
图 2:典型的电机控制系统使用脉冲宽度调制来控制三相电机。控制系统是使用模拟和数字信号的混合信号设备。
电动机是现代电子产品发生变化的一个很好的例子。自 1990 年代以来,电机,尤其是工业电机,已经从电力线驱动过渡到基于电子的电机驱动。即使是小型电机,例如占使用电机 90% 的 750 瓦以下的电机,现在也使用电子电机驱动器。让我们看一个典型的电机控制器(图 2)。
电机控制器像开关电源一样工作。它们对电源进行整流和滤波,以将电源 AC 转换为 DC 总线。便携式设备电机使用电池为直流总线供电。该直流总线为使用脉宽调制 (PWM) 信号驱动电机的开关逆变器供电。在直流电机的情况下,逆变器也用于对电机进行换向。然后速度和角位置传感器反馈电机速度和扭矩以完成反馈控制回路。控制器微处理器是具有模拟和数字信号的混合信号设备。串行接口在微处理器和辅助设备(例如控制器显示器、EEPROM、VCO 和 DAC)之间进行通信。
这种环境非常适合虹科 M2p 系列模块化仪器。数字化仪可以采集、显示和分析模拟信号。而数字 I/O 模块可以对数字信号执行相同的操作,例如地址和数据总线中使用的数字信号。AWG 可以基于采集的信号或数学创建的信号来模拟传感器信号。

图 3:来自 BLDC 电机的三相电压和电流。电压波形显示在顶行,电流显示在中间,而电压波形的缩放视图显示在底行。
作为一个实际示例,请考虑测量便携式手持工具中使用的三相无刷直流 (BLDC) 电机的电压和电流。相电压和电流是使用 16 位、八通道虹科M2p.5968-x4数字化仪获得的,该数字化仪以高达 125 MS/s 的速度进行采样。数字化仪由虹科 Spectrum SBench6 软件控制,该软件还用于显示和分析测量数据,如图 3 所示。
以 10 毫秒/秒的采样率采集 40 毫秒的持续时间,捕获大约 1.6 个电机旋转周期。模拟显示器 2(顶部中心)中的光标测量 25 ms 的旋转周期,作为左侧信息面板中的读数。这转化为每分钟 40 Hz 或 2400 转的旋转频率。电压波形显示了 6 步换向的特性,有时也称为梯形控制。在电流波形中也观察到换向,每转六个“脉冲状”波形段。电压波形显示了 PWM 电压波形的切换特性。底部行中的水平扩展视图显示了各个脉冲波形。模拟显示器 7(底部中心)中的光标测量开关频率为 20 kHz。

图 4:霍尔效应传感器的三相允许控制器确定电机转速以及轴的角位置。
电机控制器使用霍尔效应传感器的输出来确定电机速度和轴角位置。该传感器由三个霍尔效应传感器组成,在电机外壳内以 120° 的间隔间隔开。该传感器具有三个数字输出,每个霍尔效应传感器各有一个。
霍尔效应传感器的三个相位可以通过使用虹科M2p.7515-x4数字 I/O 卡来获取,如图 4 所示。虹科M2p.7515-x4 可以以高达125 毫秒/秒。M2p 系列还有一个选项,即 M2p-Star-Hub,它允许多达 16 个不同的卡(数字化仪、AWG和数字 I/O模块)混合和同步(共享公共时钟和触发信号),形成时间相关测量系统。

图 5:按位和总线视图显示的 16 位并行数字总线。
三个霍尔效应传感器数字输出将旋转周期分成六个子周期,每个子周期对应 60° 的旋转。图底部的彩色方框显示了电机电枢单次旋转期间出现的六个传感器输出状态。霍尔效应传感器允许电机控制器确定电机速度和角位置。它使用六个传感器状态来换向电机绕组以保持旋转。32 位宽的数字 I/O 模块还可以研究并行数字总线,如图 5 所示。
数字信号可以按位或总线视图显示。总线视图注释可以十六进制、八进制、二进制或有符号或无符号十进制格式显示。
03
科学与技术
一些电子设备,如放大器、滤波器、接收器和数字接口,必须外部激励才能进行测试,它们需要信号源和测量仪器。虹科模块化数字化仪和模块化任意波形发生器 (AWG) 提供多个源和测量通道,可在带宽、采样率和内存中进行配置。将这两种产品组合在一个系统中提供了一种非常经济高效的方式来满足广泛的测试要求。此示例使用由虹科 M2p.5968-x4 16 位数字化仪和 M2p.6568-x4、8 通道 125 MHz、16 位任意波形发生器组成的激励响应测试系统。

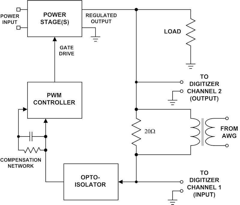
图 6:开关模式电源的功能框图,显示了引入一个小扰动信号来测量电源控制环路的相位裕度。
相位裕度是一个关键的品质因数,用于指示闭环控制系统的稳定性。它是开发和调试期间在电源中进行的最常见的设计验证测量之一。测量相位裕度是源响应测量的一个例子,它需要一个数字化仪和一个信号源。
相位裕度是在环路具有单位增益的频率下,开路控制环路的输入和输出之间的相位差。具有 360° 相移的单位增益是一种不稳定的振荡条件。虽然这种测量表征了反馈控制回路的开环特性,但它最常在闭环配置中进行测量。图 6 中的框图显示了一种在保持闭环配置的同时测量开环特性(例如相位和增益裕度)的常用技术。

图 7:使用小的扰动正弦波测量电源的相位裕度。单位增益发生在 2.687 kHz 的频率上。波形之间的时间差为 -15.352 µs (-14.85°)。
一个小的扩展电阻,在本例中为 20 欧姆,被插入控制回路中不会干扰电路正常运行的位置。来自 AWG 的小正弦信号通过变压器注入,随着频率的变化,可以通过使用数字化仪测量电压来确定环路周围的增益和相位差。环路增益是在通道 2 上测得的环路输出除以在通道 1 上测得的环路输入的比率。还可以直接测量环路输入和输出之间的相位差。改变正弦波的频率,直到输入和输出波形相等(单位增益,0dB)。这个频率的相位差就是环路的相位裕度。请注意,此测量遇到的最大困难是准确确定在电源开关噪声存在时遇到的小电压。通过对信号进行平均、与正弦波激励同步或对信号进行滤波,可以显着降低噪声的影响。在此示例中,虹科 Spectrum SBench6 软件在测量前对两个信号应用 20 kHz 低通滤波器,如图 7 所示。

图 8:由于补偿网络值的变化,相位裕度的改善。延迟为 -17.91 µs,单位增益频率已转移至 6.304 kHz,相位裕度现在更稳定为 -40.6°。
相位差计算为延迟乘以单位增益频率乘以 360°。
另请注意,输入和输出波形的形状很好地表明了环路没有被正弦激励过度驱动。过载将显示为非正弦波形。
测得的相位裕度 -14.85° 非常低。通过调整 PWM 控制器上的补偿网络来增加相位裕度。结果如图 8 所示。相位裕度已增加到 –40.6°。这在系统中提供了更大的稳定性。
04
模拟

图 9:由虹科数字化仪捕获的 30 秒长的 ECG 波形;波形被传输到 SBench6 函数迹线,在此可以将其导入 AWG。较低的缩放轨迹显示更熟悉的窦性心律
某些开发情况需要当前不可用的系统元素。与其在缺少的部件可用之前停止工作,不如使用 AWG 模拟缺少的元素。AWG 可以通过分析或从数字化仪或示波器导入波形来产生极其广泛的波形。一个例子是图 9 所示的心电图 (ECG) 信号。
采集波形后,可以通过更改其幅度和偏移量来对其进行修改。其他波形可以与波形进行算术组合。波形也可以被过滤。在进行任何这些修改后,可以将生成的输出导入 AWG。
AWG 还可以在输出的波形中产生实时变化。可以立即加载测试程序所需的所有波形,然后使用 AWG 的序列模式根据需要进行选择。这大大提高了测试速度,因为它无需在多个发生器之间切换,也无需加载新波形所需的时间。

图 10:存储在 AWG 波形存储器中的这四种不同曼彻斯特编码串行数据包中的任何一种都可以在计算机控制下选择输出,同时输出前一个数据包。选择数据包在 curr 后立即输出
波形段的实时控制可以很容易地为不同的测试需求提供自适应响应。测量的测试结果可以改变序列顺序,这可以在不停止测试过程的情况下发生。这是最强大的优势,因为它支持自适应测试,其中测试条件可以根据测量的性能进行更改。
考虑输出可能在 RFID、以太网或汽车类型应用中遇到的曼彻斯特编码串行数据流。可以使用 AWG 序列模式即时更改消息内容,如图 10 所示。
本例中有四个数据内容不同的数据包,波形数量仅受 AWG 中可用波形存储器的限制。当一个包被输出时,下一个要输出的包由计算机控制选择。选择的数据包排队,在当前数据包完成后无缝输出。因此,在此示例中,四个数据包中的任何一个都可以在测试期间按需输出。
结论
虹科M2p 系列模块化仪器、数字化仪、AWG 或数字 I/O 卡可用于测试系统,它们以交互方式工作来提供混合模式信号采集和信号源。所有三个模块化仪器类都可以使用 Star-Hub 模块链接在一起,以实现相位稳定同步。作为半尺寸 PCI Express x4 模块,M2p 卡可以直接安装到 PC 系统中。PCIe 总线允许以高达每秒 700 MB 的速率与 CPU 和 GPU 进行数据传输。模块化设计、快速数据传输和先进处理技术的结合使得创建功能强大的多通道、多功能测试和测量系统变得容易。
上一篇:MEAS测试测量传感器应用市场