时间:2023-03-05 09:46
人气:
作者:admin
赛盛检测始终坚持“以客户为中心”的服务理念,为客户提供全面、优质、便利的汽车部件检测技术服务,助力汽车行业的快速发展!
2022年11月,赛盛检测-964带载实验室正式建成并投入使用,增强了我司汽车部件带载测试(电机带载、氢燃料系统带载和电池管理系统带载等)的能力!

在EMC检测领域,赛盛检测拥有多座电波暗室,具备完善的骚扰试验和抗扰试验能力,满足GB、GJB、ISO、IEC与CISPR,及主流车厂汽车部件的EMC检测要求。


2023年1月,赛盛检测-环境与可靠性实验室建成并投入使用,充实了我司的汽车部件检测能力,满足众多客户对汽车部件可靠性检测项目的测试需求。
环境与可靠性实验室-试验区划分

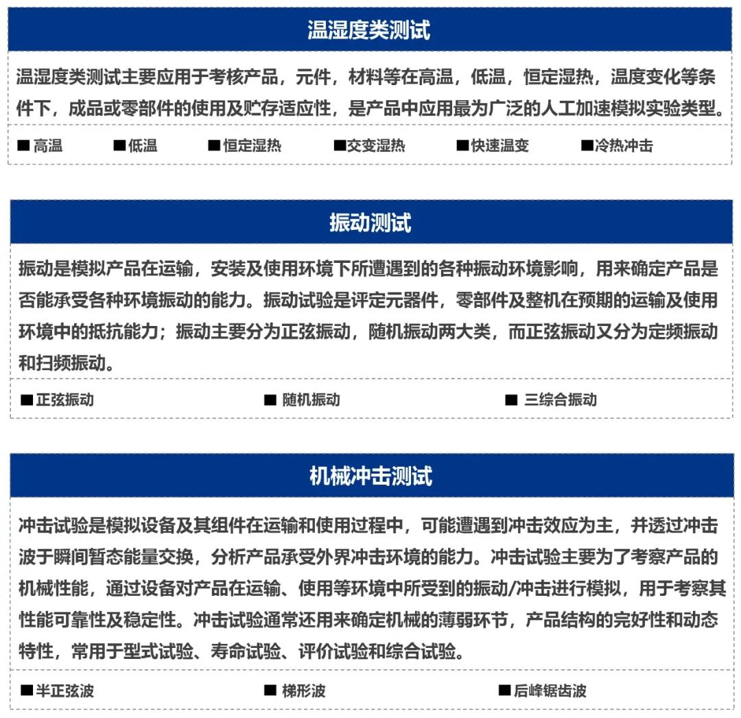
环境与可靠性实验室-检测项目介绍


环境与可靠性实验室-适用产品类别

赛盛检测汽车部件964带载实验室与可靠性实验室建成并正式投入使用,充实了我司的汽车部件检测服务能力,为客户提供更完善的汽车部件检测服务。我们将继续以市场需求为导向,有效利用并扩大优势资源,充实我司的专业检测技术团队,为客户产品性能的提升提供助力,推动汽车部件领域的高质量发展!
赛盛检测为客户提供一站式汽车部件检测技术服务:

