时间:2023-02-07 10:37
人气:
作者:admin
光纤测试仪是测量光纤的损耗、色散等特性。光纤信号一般要先通过一级的光电转换,将光信号转化为电流信号,电流信号通过跨导放大器转化为电压信号,部分光纤测试系统中,电压信号带宽一般在10M~30M之间,在此方案设计中,国芯思辰某工程师需要一颗12位以上的ADC,最终选择了国产芯炽双通道12位SC1232-65应用在了光纤测试仪。
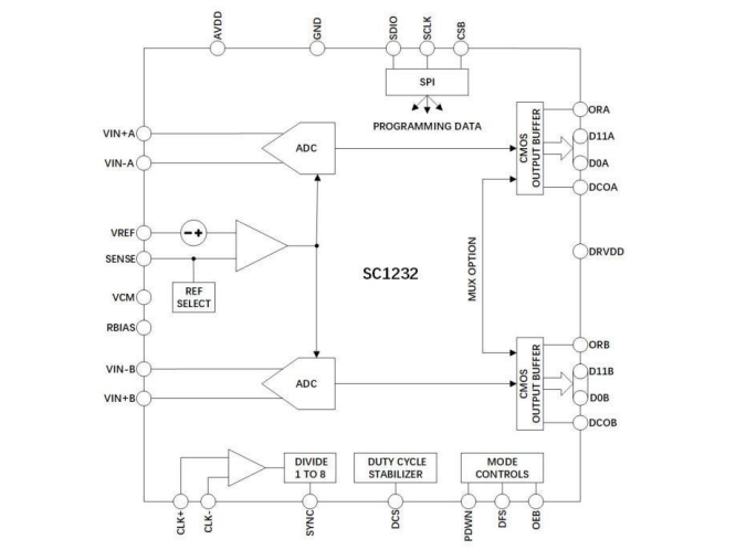
芯炽SC1232是一款单芯片、双通道、12位ADC,支持20MSPS/40MSPS/65MSPS/80MSPS,采用的1.8V电源供电,内置了高性能采样保持电路和片内基准电压源。该产品采用多级差分流水线架构,内置输出纠错逻辑,在80MSPS数据速率时可提供14位的高精度,并保证在整个工作温度范围内无失码。

芯炽SC1232内置多种功能特性,可使器件的灵活性达到最佳、系统成本最低,例如可编程时钟与数据对准、生成可编程数字测试码等。可获得的数字测 试码包括内置固定码和伪随机码,以及通过串行端口接口(SPI)输入的用户自定义测试码。
芯炽ADC SC1232主要性能:
•1.8V 电源供电;
•1.8V 至 3.3V 输出电源;
•低功耗:
每个通道 31mW (20MSPS) ;
每个通道 66mW (80MSPS) ;
•信噪比(SNR):
72.5dBFS(30.5MHz 输入);
69dBFS(200MHz 输入);
•无杂散动态范围(SFDR):
82dBc(30.5MHz 输 入 );
74dBc(200MHz 输入);
•片内基准电压源和采样保持电路 ;
•SC1232采用符合RoHS标准的64引脚的QFN封装;
注:如涉及作品版权问题,请联系删除。