时间:2022-12-08 18:18
人气:
作者:admin
GB 8410其他内饰材料相关标准:
- FMVSS 302交通工具车厢内饰材料的燃烧测试
- SAE J369聚合物内饰材料阻燃测试
- TL1010汽车内饰材料燃烧性能
- ISO 3795农业和林业用道路车辆、拖拉机和机具.内部装饰材料燃烧性能的测定
- DIN 75200机车内饰材料燃烧性能的判定
- 95/28/EC客车内饰材料燃烧性能测试
- NF P 92-505熔滴测试
- U.T.A.C 18-502 T1法国车辆内部装饰材料的燃烧性能
- BMW N 60121.0宝马汽车标准
- DBL 5307奔驰-汽车内饰要求和测试规范
- GM L-T06-302G-79通用汽车标准
- Mitsubishi ES-X60410三菱-氧指数测试
- VW TL 1010大众-汽车内部材料燃烧性能要求
- Volvo STD 5031沃尔沃-汽车内饰材料阻燃防火
汽车内饰材料阻燃性能测试仪是依据GB8410、GB38262-2019、TL1010、
GM6090M、DIN7520、GM9070P、FMVSS302、JISD1201、JASOM403、ISO3795、ASTMD5132、QB/T2729-2005等标准。
产品适用于汽车、轿车、多用乘客车、载货汽车和客车的内饰材料水平燃烧特性和评定。
定义:客车内饰材料是指客车内饰件所用的单一材料或层积复合材料。包括内饰板材、铺地材料、弹性软垫材料、纺织材料、皮革材料、座椅用塑料材料、保温、隔热、降噪、减振材料、连接材料及其他内饰非金属材料。
测试项目:水平燃烧、垂直燃烧、氧指数、烟密度、烟气毒性、燃烧性能。
水平燃烧---将固定在水平夹具上,其一端暴露于规定的试验火焰中,通过测定燃烧速度,评价试样的水平燃烧行为。
垂直燃烧---将试样固定在垂直夹具上,其下端暴露于规定的试验火焰中,通过测定燃烧速度,评价试样的垂直燃烧行为。
氧指数---在规定的试验条件下,通入23℃±2℃温度下的氧、氮混合气体,恰好维持材料燃烧的最低氧浓度,用体积分数表示。
烟密度---材料在规定试验条件下发烟量的量度,用透过烟的光强度衰减量来表示。
烟气毒性---烟气中有毒有害物质引起损伤/伤害的程度。
燃烧性能---材料燃烧或遇火时所发生的一切物理和化学变化,这项性能由材料表面的着火性和火焰传播性、发热、发烟、炭化、失重,以及毒性生成物的产生等特性来衡量。
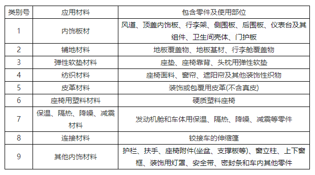
客车内饰材料按照应用材料,包含零件及使用部位进行分类,见表1

内饰材料的燃烧特性应满足表2规定

燃烧性能等级分为:A(不燃材料制品)、B1(难燃材料制品)、B2(可燃材料制品)、B3(易燃材料制品)
客车内饰燃烧性能等级按照GB 8624-2012 5.1.2来做,属于铺地材料。材料有平板状建筑材料,铺地材料,管状绝热材料,建筑制品包括窗帘幕布、家居制品装饰用织物;电线电缆套管、电气设备外壳及附件;电器、家具制品用泡沫塑料;软质家具和硬质家具。

汽车内饰材料水平、垂直、熔滴资料详解
ECE R118是车辆内饰材料燃烧性能测试对应的认证标准,全称为《关于某些类型机动车辆内部结构所用材料的燃烧特性及抗燃油或者润滑油性能的统一技术规定》、测试项目有:水平燃烧测试、垂直燃烧测试和熔滴燃烧特性测试等,每个测试项目送样的要求都有不同的要求:
ECE R 118附录6水平燃烧率测试适用材料:
填充座椅(包括驾驶员座椅)和其附件的成品填充材料、车顶里料、边壁和后壁里料,包括隔离壁、与热或声有关的材料、底板里料、行李架、加热和通风管道的里料、发光材料。
ECE R 118附录6水平燃烧率测试要求:
如最差测试结果的水平燃烧效率不超过100mm/min,或在达到最后测量点之前火焰熄灭,表明测试通过。
ECE R 118附录7适用材料:
车顶里料、行李架、安放在车顶的加热和通风管道的里料、行李架或车顶使用的发光材料。
ECE R 118附录7熔化特性测试要求:
如最差测试结果中材料形成的滴状物没有将棉毛点燃,表明测试通过。
ECE R 118附录8适用材料:
窗帘盒遮光无材料或其他悬挂材料。
ECE R 118附录8测试要求:
如最差测试结果的垂直燃烧效率不超过100mm/min,表明测试通过。
上一篇:垂直燃烧方法及等级