时间:2023-01-10 09:33
人气:
作者:admin
GB 4943.1-2022标准的前身为《信息技术设备 安全 第1部分:通用要求》和《音频、视频及类似电子设备 安全要求》,这两项标准一直被强制性产品认证(CCC)作为检测依据。
由于电子产品技术不断革新,很多电子产品如智能手机、电视等产品,同时具备音视频和信息通信功能,国际电工委员会(IEC)根据技术发展趋势已将音视频产品安全和信息技术产品安全两项国际标准合并,各成员国均已开展了新版国际标准的转化工作,并将其作为检测认证和市场准入的依据。
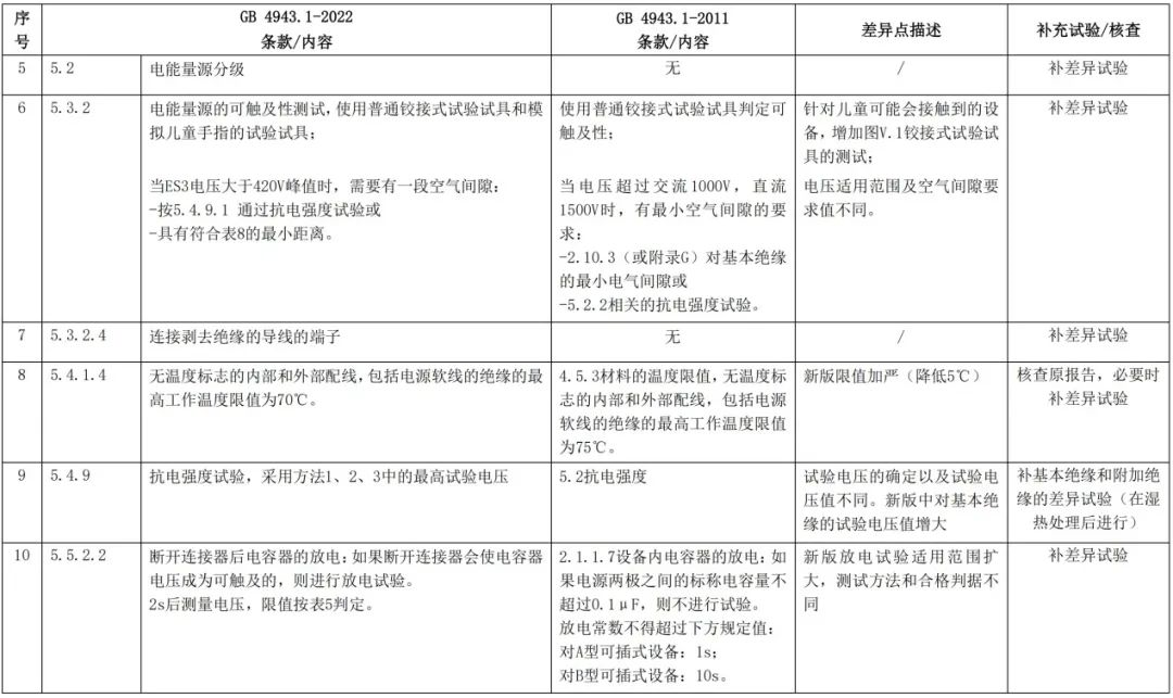
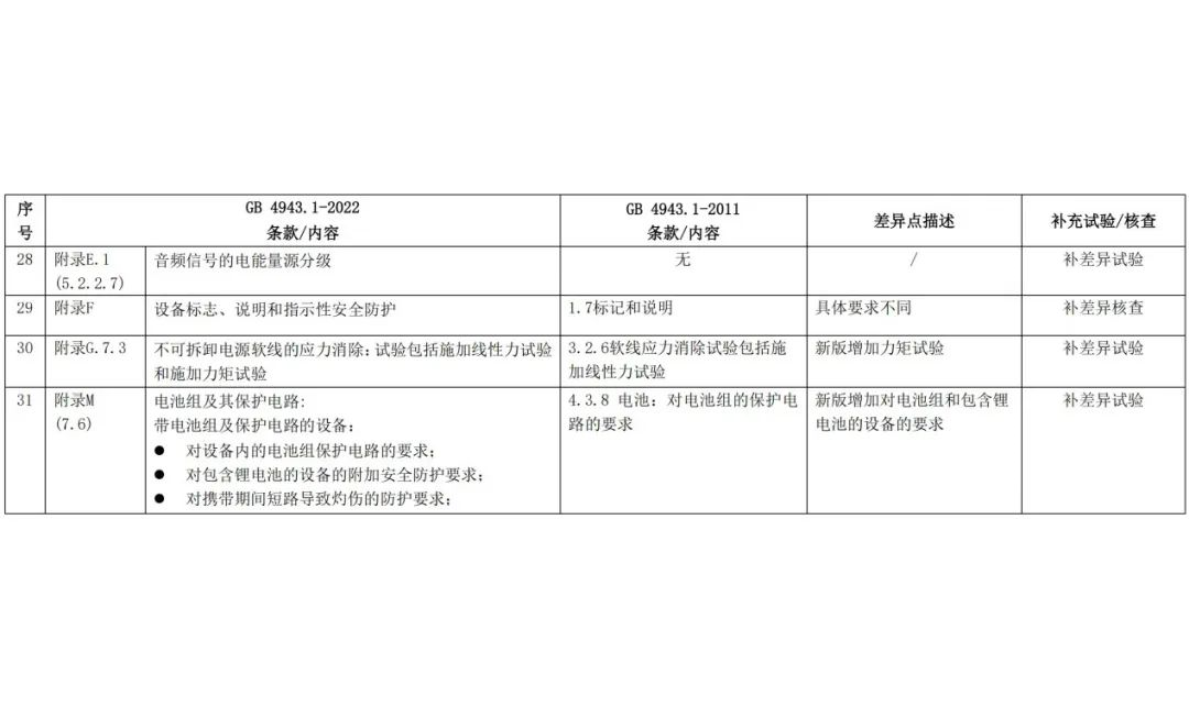
根据国家认监委发布的《关于GB 4943.1-2022标准换版认证实施方案的技术决议》,基于新旧标准差异,需要增加或补充测试的内容摘要如下:
GB 4943.1-2011换版至GB 4943.1-2022补充试验/核查的要求





目前,各认证机构均已开始受理采用GB 4943.1-2022标准CCC认证申请和标准换版工作,至2023年7月31日,企业可自愿选择按照新版标准或旧版标准实施认证。
2023年8月1日起,应采用新版标准实施认证并出具新版标准认证证书,不再颁发旧版标准认证证书。
对于已按旧版标准获证的产品,旧版标准认证证书持有人应及时认证机构提交转换新版标准认证证书的申请,并于标准实施日期后、 第一次跟踪检查结束前,依据TC03相关决议完成按新版标准的产品确认和证书换发工作。
所有旧版标准认证证书转换工作最迟应于2024年7月31日前完成;逾期未完成的,认证机构将暂停旧版标准认证证书;最晚至2024年10月31日仍未完成转换的认证证书,认证机构将撤销旧版标准认证证书。
下一篇:无线摄像头REACH检测是什么?