时间:2022-11-09 17:53
人气:
作者:admin
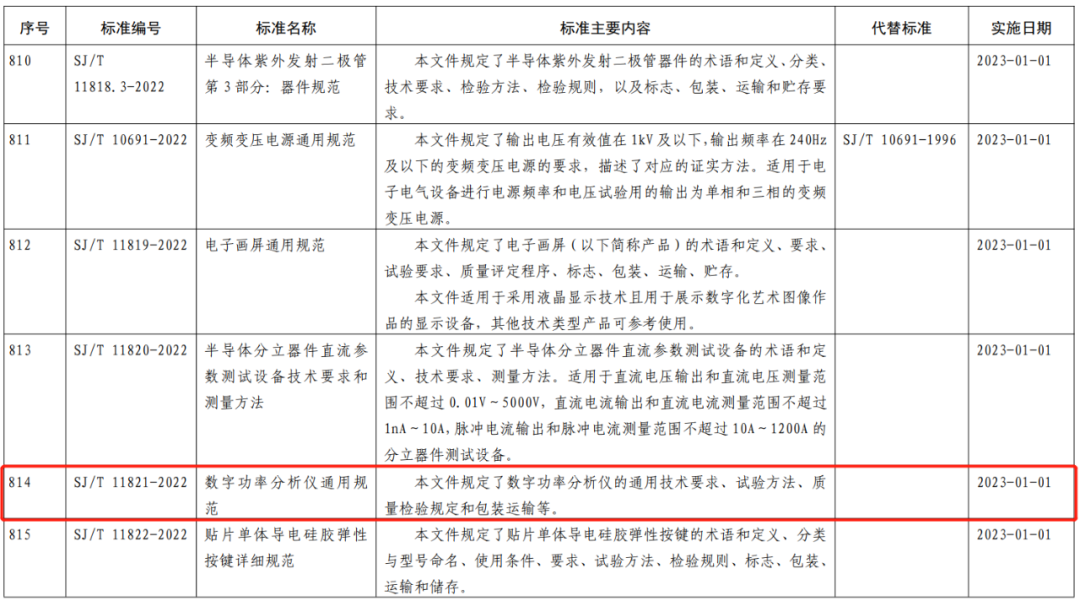
近日,ZLG致远电子牵头制定的电子行业标准SJ/T 11821-2022《数字功率分析仪通用规范》获中华人民共和国工业和信息化部批准发布,将于2023年1月1日起正式实施。
致远电子推出功率分析仪系列产品之前,国内的功率分析仪器市场一直被国外品牌垄断,致远电子经过多年的自主研发,推出了多个系列的数字功率计和功率分析仪,功能性能指标达到国际领先水平,获得行业用户的认可,在光伏、风电、储能、新能源汽车、充电桩、电源、变频器、机器人等领域得到广泛应用。

基于在数字功率分析仪器领域多年的技术研究,详细分析国内外功率分析仪系列产品的现状,结合大量的实际应用需求和客户调研,致远电子牵头并协同国家变频电量测量仪器计量站、广州赛宝计量检测中心等单位,制定了《数字功率分析仪通用规范》,填补了国家和电子行业在功率测量分析仪器领域的空白,对于促进国产电子测量分析仪器自主创新具有非常重要的意义。
本标准规定了数字功率分析仪的通用技术要求、试验方法、质量检验规定和包装运输等,适用于数字功率分析仪和其他具有数字功率分析仪同等功能的测量仪器。本标准的发布实施有利于统一数字功率分析仪的产品设计、生产和检验等,确保功率分析仪器能够紧密契合行业应用的实际需求,进而促进光伏、风电、储能、新能源汽车、充电桩、电源、变频器、机器人等领域的产业结构调整和行业技术升级,助力企业和国家“双碳”目标的达成。