时间:2023-06-17 10:15
人气:
作者:admin
同步检波器可提取淹没在噪底内的小信号,用于进行各种物理量测量,例如极小的电阻、明亮背景下的光吸收或反射量,或者存在于高噪声电平下的应变。
在很多系统中,随着频率趋近于零,噪声会不断增加。例如,运算放大器具有1/f 噪声,而光学测量易受因环境光条件变化而产生的噪声影响。在远离低频噪声处进行的测量可提高信噪比,从而可检测到较弱信号。例如,将光源调制到几千赫兹有助于测量原本会淹没在噪底内的反射光。图1 显示了调制技术如何恢复原本低于噪底的信号。

图1. 通过调制使信号远离噪声源
调制激励信号的方法有多种。最简单的方法是重复打开、关闭。在驱动LED、为应变计电桥供电的电压源和其他类型激励时,这种方法很有效。而对于光谱仪器上使用的白炽灯泡和其他不易开关的激励源,可通过使用机械快门截断光线来实现调制。调制激励信号的方法有多种。最简单的方法是重复打开、关闭。在驱动LED、为应变计电桥供电的电压源和其他类型激励时,这种方法很有效。而对于光谱仪器上使用的白炽灯泡和其他不易开关的激励源,可通过使用机械快门截断光线来实现调制。
窄带带通滤波器可滤除目标频率以外的所有其他频率,使原始信号得以恢复,但使用分立元器件设计所需的滤波器可能很难。另一种方法是考虑使用同步解调器,该器件可将调制信号恢复至直流,同时抑制与参考信号不同步的各信号。运用这种技术的设备称为锁定放大器。
图2 显示了一个简单的锁定放大器应用。用一个调制为1 kHz 的光源照射测试表面。再由光电二极管测量测试表面反射的光线,其强度与表面的污染程度成比例。参考信号和测量信号都是正弦波,并且频率和相位相同,但幅度不同。驱动光电二极管的参考信号具有固定幅度,而测量信号的幅度会随反射光量而变化。

图2. 使用锁定放大器测量表面污染程度
两个正弦波相乘所得的结果是一个具有和频与差频形式频率分量的信号。这里,两个正弦波具有相同的频率,因此结果是一个直流信号和一个两倍于原始频率的信号。负号表示它具有180°的相移。低通滤波器会滤除信号中直流分量以外的所有分量。

| (1) |
考虑有噪输入信号时,运用这种技术的优势将变得非常明显。相乘只会使调制频率的信号移回直流,所有其他频率分量则移至其他非零频率。图3 显示了一个具有50 Hz 和2.5 kHz 高噪声源的系统。微弱的目标信号采用1 kHz 正弦波进行调制。输入信号与参考信号相乘所得到的是一个直流信号,以及频率为950 Hz、1050 Hz、1.5 kHz、2 kHz 和3.5 kHz 的其他信号。直流信号包含所需的信息,因此可使用低通滤波器滤除其他频率。

图3. 同步解调在有50 Hz和2.5 kHz强噪声源的情况下拾取1 kHz弱信号
近目标信号的任何噪声分量均会出现在接近直流的频率上,因此必须选择附近没有强噪声源的调制频率,这点非常重要。如果无法做到这一点,则需要使用截止频率极低且响应敏锐的低通滤波器,但代价是建立时间较长。
实用锁定实现方案
生成正弦波来调制信号源可能不切实际,因此有些系统会改用方波。生成方波激励要比生成正弦波简单得多,使用简单的装置(诸如可切换模拟开关或MOSFET 的微控制器引脚)即可实现。
图4 显示了一种实现锁定放大器的简单方法。由微控制器或其他器件生成促使传感器作出响应的方波激励。第一个放大器是跨导放大器(用于光电二极管)或仪表放大器(用于应变计)。
用于激励传感器的信号还用于控制ADG619 SPDT 开关。当激励信号为正时,放大器配置为增益+1。当激励信号为负时,放大器配置为增益-1。这在数学上相当于将测量信号乘以参考方波。输出RC 滤波器会滤除任何其他频率的信号,因此输出电压是直流信号,大小等于测量方波的峰峰值电压的一半。

图4. 使用方波激励的锁定放大器
虽然电路比较简单,但选择正确的运算放大器非常重要。交流耦合输入级可滤除大部分的低频输入噪声,但不会滤除1/f 噪声和最后一个放大器产生的失调误差。ADA4077-1 精密放大器在0.1 Hz到10 Hz 范围内具有250 nV p-p 噪声以及0.55 μV/ °C的失调漂移,因此非常适合此应用。
基于方波的锁定放大器比较简单,但其噪声抑制性能及不上使用正弦波的锁定放大器。图5 显示了方波激励和参考信号的频域表示。方波由基波和所有奇次谐波的正弦波无穷和构成。将两个同频方波相乘需要将参考信号的每个正弦分量乘以测量信号的每个正弦分量。所得到的是包含方波的每个谐波能量的直流信号。奇次谐波频率下出现的干扰信号不会被滤除,不过会有所减弱,具体取决于其所处的谐波。因此,选择调制频率时应确保其谐波不是任何已知噪声源的频率或谐波,这点非常重要。例如,要抑制线路噪声,应选择1.0375 kHz 的调制频率(不会与50 Hz 或60 Hz的谐波重合),而不是使用1 kHz(这是50 Hz 的第20 个谐波)。
尽管有此缺点,但该电路简单、成本低。与尝试进行直流测量相比,使用低噪声放大器并选择合适的调制频率仍然可带来大幅改进。

图5. 如果输入信号(A)和参考信号(B)都是方波,则将它们相乘(C)可有效 解调输入信号的每个谐波。
简单的集成替代方案
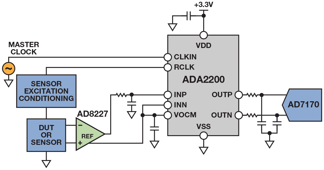
图4 中的电路需要一个运算放大器、一个开关和一些分立元器件,另外还需要微处理器提供参考时钟。一种替代方案是使 用集成式同步解调器,如图6 所示。ADA2200 包含缓冲输入、可编程IIR滤波器、乘法器和可将参考信号偏移90°的模块,可轻松测量或补偿参考时钟和输入信号之间的相移。

图6. ADA2200 功能框图
使用ADA2200 实现锁定检测电路时,只需施加等于所需参考频率64 倍的时钟频率,如图7 所示。可编程滤波器的默认配置为带通响应,因而无需对信号进行交流耦合。模拟输出将以数倍于采样速率的速度生成镜像,因此可使用RC 滤波器后接Σ-Δ 型ADC 来滤除这些镜像,而仅测量信号的解调直流分量。

图7. 使用ADA2200 实现锁定放大器
改进方波锁定电路
图8 显示了方波调制电路的一种改进方式。传感器采用方波进行激励,但测量信号会与相同频率和相位的正弦波相乘。现在,只有基波频率的信号内容才会移至直流,而所有其他谐波都将移至非零频率。这样,便可轻松使用低通滤波器滤除测量信号中直流分量以外的所有其他分量。

图8. 使用正弦波作为参考信号可防止噪声解调到直流
另一个难点是,如果参考信号和测量信号之间存在任何相移,所产生的输出都会小于无相移时。如果传感器信号调理电路包含任何会造成相位延迟的滤波器,就会出现这种情况。在模拟锁定放大器中,解决该问题的主要方法是在参考信号路径中增加相位补偿电路。这并不容易,因为电路必须可调节,以补偿各种相位延迟,并且会随温度、元件容差而变化。一个较为简单的替代方案是添加第二个乘法级,将测量信号乘以参考信号的90°相移版本。这个第二级的输出信号将与输入的反相分量成比例,如图9 所示。
经过两个乘法器级后,低通滤波器的输出为与输入的同相(I)及正交(Q)分量成比例的低频信号。要计算输入信号的幅度,只需对I 和Q 输出求平方和。这种架构的另一个好处是,可以计算激励/参考信号和输入之间的相位。

图9. 使用参考信号的正交版本计算幅度和相位
目前讨论的所有锁定放大器均会产生参考信号来激励传感器。最后一项改进是允许将外部信号用作参考信号。例如,图10 中的系统可使用宽带白炽灯来测试表面的光学特性。此类系统可以测量镜面反射率或表面污染程度等参数。与使用电子调制相比,使用机械斩波碟调制白炽灯光源会简单得多。紧挨着斩波碟的低成本位置传感器生成方波参考信号,馈入锁定放大器。锁相环不直接使用此信号,而是生成频率和相位与输入参考信号相同的正弦波。使用这种方法时必须注意一点,那就是内部生成的正弦波必须具有低失真。

图10. 使用PLL 锁定至外部参考信号
虽然使用分立式PLL 和乘法器可以实现该系统,但是使用FPGA实现锁定放大器功能会带来多个性能优势。图11 显示了使用FPGA 构建的锁定放大器, 其中前端基于零漂移放大器ADA4528-1 和24 位Σ-Δ型ADC AD7175。此应用无需极高带宽,因此可将锁定放大器的等效噪声带宽设置为50 Hz。受测器件为任何可外部激励的传感器。放大器配置为具有大小为20 的噪声增益,以充分利用ADC 的满量程范围。虽然直流误差不影响测量,但是较大限度地降低失调漂移和1/f 噪声仍然很重要,因为它们会缩小可用动态范围,尤其是在放大器配置为高增益的情况下。
ADA4528-1 具有2.5 μV 的最大输入失调误差,这意味着采用2.5 V基准电压源时只能使用AD7175 满量程输入范围的10 ppm。ADC后方的数字高通滤波器将滤除所有直流失调和低频噪声。要计算输出噪声,首先应计算AD7175 的电压噪声密度。数据手册给出的噪声规格为5.9 μV rms,测试条件是50 kSPS 输出数据速率、使用sinc5 + sinc1 滤波器且使能输入缓冲器。采用这些设置时的等效噪声带宽为21.7 kHz,这将产生40 nV/√Hz 的电压噪声密度。
ADA4528 的宽带输入噪声为5.9 nV/√Hz,这在输出端表现为118 nV/√Hz,因而总噪音密度为125 nV/√Hz。由于数字滤波器的等效噪声带宽仅为50 Hz,因此输出噪声为881 nV rms。在2.5 V的输入范围内,这会造成系统的动态范围为126 dB。通过调整低通滤波器的频率响应,我们能够以带宽来换取动态范围。例如,如果将滤波器的带宽设置为1 Hz,则动态范围为143 dB,而带宽设为250 Hz 时动态范围为119 dB。

图11. 基于FPGA 的锁定放大器
数字锁相环生成锁定至激励信号的正弦波,激励信号可以在外部或内部生成,并且不必是正弦波。参考正弦波中的任何谐波将与输入信号相乘,从而解调谐波频率中存在的噪声和其他无用信号,就像将两个方波相乘一样。以数字方式生成参考正弦波的一个优势是,可通过调整数字精度获得极低的失真性能。
图12 显示了使用4、8、16 和32 位精度以数字方式生成的四个正弦波。显然,使用4 位精度所获得的性能与图5 中的情况差别不大,但是该情况会在使用更高精度后很快得到改善。使用16 位精度时,生成具有如此低总谐波失真(THD)的模拟信号比较困难,而使用32 位精度时,THD 超过–200 dB,这是模拟电路无法比拟的。此外,这些是以数字方式生成的信号,因此完全可以重复生成。当数据转换成数字并输入FPGA 后,将不会增加任何噪声或漂移。
在乘法器之后,低通滤波器将滤除任何高频分量并输出信号的同相和正交分量。由于等效噪声带宽仅为50 Hz,因此没有理由以250 kSPS 的原始采样速率来传输数据。可在低通滤波器中加入抽取滤波器级,以降低输出数据速率。最后一步是根据同相和正交分量计算输入信号的幅度和相位。

图12. 使用不同数字精度以数字方式生成正弦波
结论
淹没在噪底内的低频小信号非常难以测量,但是通过应用调制和锁定放大器技术可以实现高精度测量。最简单的锁定放大器可以是在两个增益之间切换的运算放大器。虽然这不会带来最低噪声性能,但是与简单的直流测量相比,此电路结构简单、成本低,使其具有一定的吸引力。此电路的一项改进是使用正弦波参考和乘法器,但是这在模拟域中比较难以实现。为获得较佳性能,可考虑使用低噪声、高分辨率Σ-Δ 型ADC,对输入信号进行数字化,在数字域中生成参考正弦波以及所有其他元素。
审核编辑:郭婷