时间:2023-03-31 12:26
人气:
作者:admin
最近在写一个I2C外设的驱动程序,奈何一直没有调试通,于是就开始怀疑I2C协议是否存在问题。无奈之前某宝买的逻辑分析仪坏了(20块的那种)。所以就去找了一个开源的逻辑分析仪。正好现在做板子的厂家比较内卷,小尺寸可以免费打样还包邮,于是就薅羊毛了。
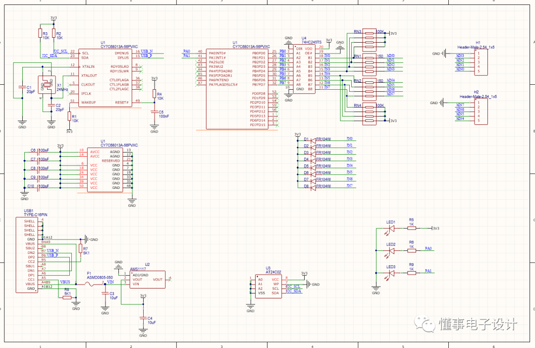
原理图如下,就是一个CY7C68013A加一个74HC245和一些辅助元器件。CY7C68013A是一个8051内核的具有USB2.0接口的单片机。这个方案用的24C02存储固件。USB接口部分使用的是TypeC-16Pin。淘宝上20块的分析仪基本也都是这个方案。


焊接完效果如下,因为手里没有对应封装的24M无源晶振,所以就用别的代替了一下。

插上电脑,安装驱动。打开固件烧录工具。(需正确安装驱动后才能识别到设备)。


选中对应的固件进行烧录即可。 烧录完成后断开USB,然后安装上位机软件。
上位机软件安装完成后,再次插入USB会自动安装驱动。

打开上位机软件就可以开始使用了。

编辑:黄飞