时间:2023-02-13 14:36
人气:
作者:admin
LCR表,顾名思义是用于测量电器元器件本证参数的专用测量工具,L,指的是电感,c,指的是电容,R,指的是电阻。 除此之外LCR表不能测量其他的,而且需在电路断电情况下测量电感,电阻或者电容。 因为是专用仪表,所以测量精度高,准确性强。
万用表,除了能够测量上述的电阻,电容和电感的感抗之外,还可以用不同档位测量交直流电压,电流,电源频率等。 虽然它的功能多些,但精度不是太准确。
简单的说,LCR表是测量分离元器件的本征参数的,例如电阻阻值,电容容值等,它一般需要断电独立测试。 万用表是一种多功能测量仪器,他可以测试分离元件,也可以测试电信号特性,还具备一些其他测量功能。
1、LCR表检测元器件的原理
根据待检测元器件实际使用的条件和组合。 上的差别,LCR测量仪设有两种检测模式:串联模式和并联模式。 串联模式以检测元器件的阻抗Z为基础,其基本原理如图1所示; 并联模式以检测元器件的导纳Y为基础,其基本原理如图2所示。

圏1和圏2中的Vs内仗器内部的正弦波信号源, Rs内信号源的内阻, V内数字屯圧表, A数字屯流表。 除此之外仗器内部迩装有在圏中未画出的数字盗相器。 当用戸將待測元器件接到仗器上之后,数字屯流表將測出流辻待測元器件的屯流I,数宇屯圧表将測出待測元器件丙端的屯圧V,数字整相器將測出屯圧V与屯流I之向的相位角8。 栓測結果被存儲在仗器内部徼型汁算机的三个存儲単元中。
有了V、I、B呟三个数据,仗器内部微型廾算机就会自功地算出用戸所要检测的参数。
2、LCR表能够检测的参数
在仪器使用说明书中,列有如表1所示的测量参数选择表。 表中Primary为主参数栏,Secondary为次参数栏。 表中的Z为阻抗,Y为导纳,R为电阻,G为电导,Cp为并联电容,Cs为串联电容,Lp为并联电感,Ls为串联电感,日为电压相对于电流的相位角,X为电抗,B为电纳,D为损失因素,Q为品质因数,Rp为并联电阻,Rs为串联电阻。
在用户对元器件或两个元器件的组合件作检测之前,必须根据它们的持点,从主参数栏中选择一个待测的主参数,从次参数栏中选择一个待测的次参数。 一个主参数搭配一个次参数,共有20个组合方案可供选择。 一次测量完成后,仪器的液晶屏上将示出测得的主参数和次参数的数值和单位。

3、万用表的基本测量原理
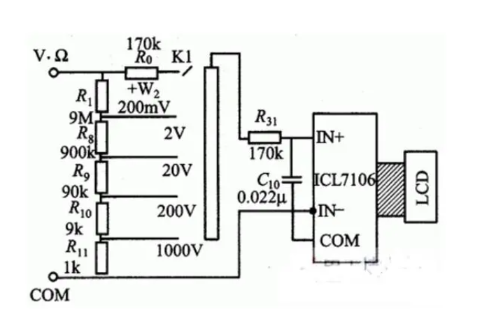
(1)直流电压测量电路
图1为数字万用表直流电压测量电路原理图,该电路是由电阻分压器所组成的外围电路和基本表构成。 把基本量程为200mV的量程扩展为五量程的直流电压挡。 图中斜线区是导电橡胶,起连接作用。

图1数字万用表直流电压测量电路原理图
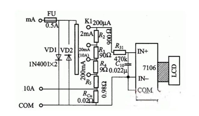
(2)直流电流测量电路
图2为数字万用表直流电流测量电路原理图,图中VD1、VD2为保护二极管,当基本表IN+、IN一两端电压大于ZOOmV时,VD1导通,当被测量电位端接入IN一时,VD2导通,从而保护了基本表的正常工作,起到“守门”的作用。
R2~R5、RC.分别为各挡的取样电阻,它们共同组成了电流-电压转换器(I/U),即测量时,被测电流△在取样电阻上产生电压,该电压输人至IN+、IN—两端,从而得到了被测电流的量值。 若合理地选配各电流量程的取样电阻,就能使基本表直接显示被测电流量的大小。

图2数字万用表直流电流测量电路原理图
4、万用表操作规程
(1)使用前应熟悉万用表各项功能,根据被测量的对象,正确选用档位、量程及表笔插孔。
(2)在对被测数据大小不明时,应先将量程开关,置于最大值,而后由大量程往小量程档处切换,使仪表指针指示在满刻度的1/2以上处即可。
(3)测量电阻时,在选择了适当倍率档后,将两表笔相碰使指针指在零位,如指针偏离零位,应调节“调零”旋钮,使指针归零,以保证测量结果准确。 如不能调零或数显表发出低电压报警,应及时检查。
(4)在测量某电路电阻时,必须切断被测电路的电源,不得带电测量。
(5)使用万用表进行测量时,要注意人身和仪表设备的安全,测试中不得用手触摸表笔的金属部份,不允许带电切换档位开关,以确保测量准确,避免发生触电和烧毁仪表等事故。
审核编辑:汤梓红
上一篇:使用示波器测量一个小信号
下一篇:lcr数字电桥的校准与检定方法