时间:2023-03-09 10:52
人气:
作者:admin
移动电源认证:
GB 31241-2022《便携式电子产品用锂离子电池和电池组 安全技术规范》
(以下简称“新版标准”)已于2022年12月29日发布,
将于2024年1月1日起实施,并替代GB 31241-2014(以下简称“旧版标准”)。
中国质量认证中心(英文缩写CQC)对涉及此标准的认证规则
CQC11-464116-2022《便携式数字设备用移动电源认证规则》进行了修订,
涉及小类号001046。现将规则修订及实施有关要求通知如下:
因为标签不符合被FDA扣留或者滞留:移动电源认证政策调整告知
2022年9月17日,国务院办公厅发布了《关于深化电子电器行业管理制度改革的意见》
(国办发(2022)31号),该文件明确规定,
电子电器产品使用的锂离子电池和电池组、移动电源要纳入强制性认证管理,
本规则适用范围内的便携式数字设备用移动电源即将进行CCC认证管理,
因此认监委新版CCC目录发布后,CQC将不再颁发对应的CQC自愿认证证书。
移动电源认证规则主要修订内容
1.4.2.1修改认证依据标准,GB 31241-2022代替GB 31241-2014,
删除CQC1161-2022《便携式电子产品用锂离子电池和电池组安全技术规范》;
2.调整了3.1认证单元划分的要求;
3.调整了4.2.2试验项目及要求中认证方案的内容;
4.修订了附件1便携式数字设备用移动电源认证工厂质量控制检测要求的内容。
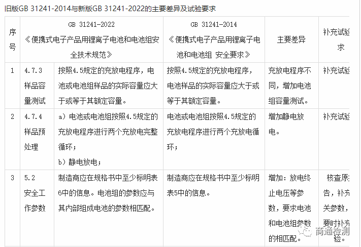
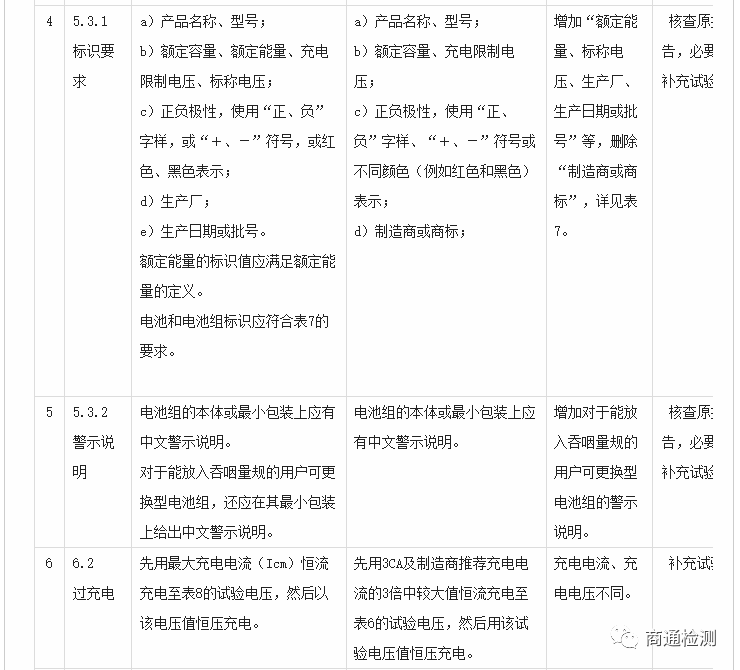
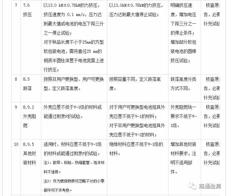
旧版GB 31241-2014与新版GB 31241-2022的主要差异及试验要求





上一篇:如何使用热像仪检查电气设备故障