时间:2023-02-01 11:01
人气:
作者:admin
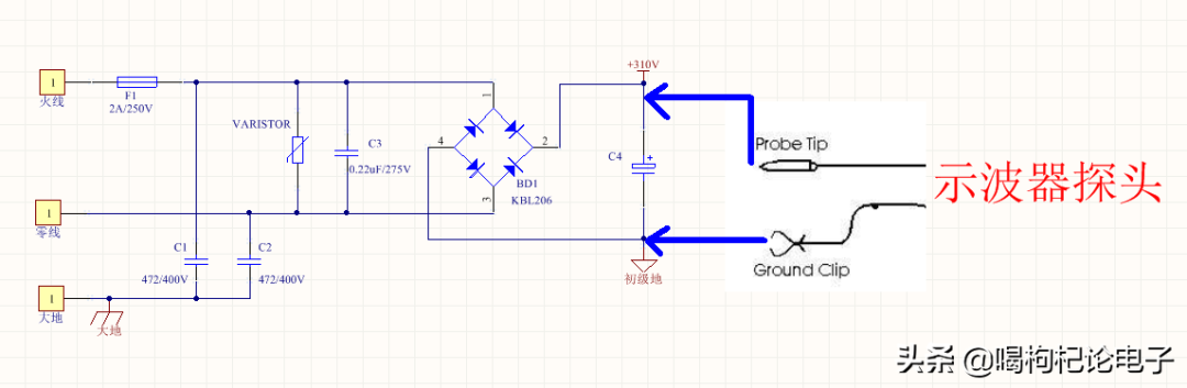
上午在实验室干活,正焊着板子,只听隔壁桌砰的一声,然后就见同事王工一脸的恐慌加懵逼,他正在用示波器测试板子,板子一上电,示波器的探头给炸了,“怎么会炸呢?”,板子明明没问题啊,简单询问了下,他正在用示波器探头测量市电整流后的310V电压,看了下示波器的电源线是3芯带接地的电源线,经了解,示波器原来的2芯(去掉接地插片)电源线被别人拿走了,王工就随便拔了旁边测温仪的3芯电源线接在示波器上用。而实验室的插座都是已经良好接地的,这导致了刚才的炸鸡事件。接下来的问题是,为什么用3芯带接地的电源线(如下图)会炸鸡呢?
大家都知道,上图中,普通国标插头的最上面一个插片是接地线,是接大地的。而市电的零线实际上在发电厂端也是接大地的。这两个地的区别为,一个一个是发电厂的大地,一个是实验室这个建筑的大地。从电位差上来说,可以认为3芯插头最上面的插片是和零线等同的。现在请记住这个判断结果。下图简单画了个同事用示波器测量板子的示意图。

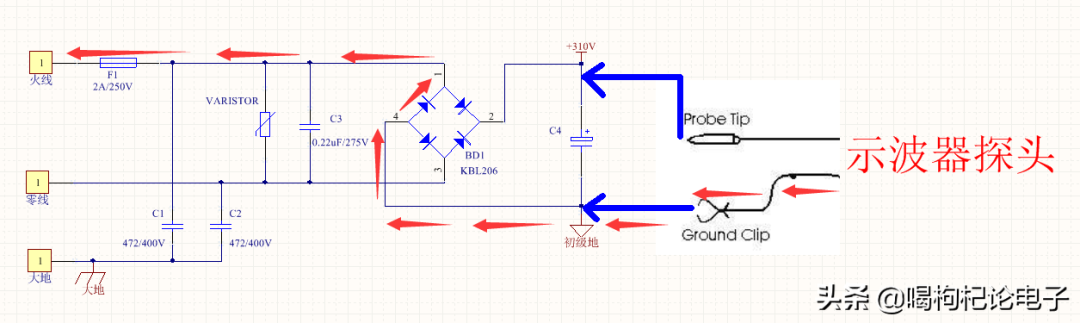
那么示波器按图中接入待测电路的后,发生了什么呢?因为3芯电源线最上面的插片是接零线的,当探头接入待测电路后,交流电的正半周时,电流流向如下图:

上图,交流电正半周时,电流流向无异常,市电通过示波器的接地探头回流到零线,接下来再看看,交流电的负半周时电流流向,如下图:

因为3芯电源线最上面的插片是同零线等电位的,可以据此画出上图的交流电负半周的电流流向,可以看出,市电火零线被短路了,火零线之间只有一个二极管的阻抗。再加上王工的这块板子上的保险管被焊锡丝给短接了,所以出现了上面说的炸鸡现象。为了避免这个问题,我们可以用隔离变压器供电,或者将电源线的接地线给拔掉,但这样做可能会有以下问题,示波器的金属部分一般都是和3芯线接地线相连的,当你把3芯线的接地插片给断开后,如下图:

因为接地的断开,两个Y电容的中点会带有110V的电压,因此当人触摸到示波器的金属部分会有瞬间被放电的感觉。最好的方法是使用高压差分探头,前提是不差钱。而且上电测量前,如果不了解电路的话,最好用万用表测量下待测电路的地和示波器探头的地之间有没有电压差,如果测量结果不为零,则不能用示波器的地线直接夹在待测电路板上的地。而且如果这样做的话,触摸到示波器的金属部分会有触电风险,因为示波器的地线夹和示波器的金属部分是相连的,一旦地线夹夹在待测电路板上的热地,示波器的金属部分同样会带电。
编辑:黄飞
上一篇:冷却塔的基础知识