时间:2023-02-01 14:16
人气:
作者:admin
锂离子(Li-Ion)电池在便携式系统中越来越受欢迎,因为它们在与旧的镍镉和镍氢化学品相同的尺寸和重量下增加了容量。例如,配备锂离子电池的便携式计算机的工作时间可能比配备镍氢电池的类似计算机更长。然而,设计锂离子电池系统需要特别注意充电电路,以确保电池快速、安全和完全充电。
新型电池充电IC ADP3810专为控制1至4节锂离子电池的充电而设计。提供四种高精度固定最终电池电压选项(4.2 V、8.4 V、12.6 V 和 16.8 V);它们保证了±1%的最终电池电压规格,这对于锂离子电池充电非常重要。配套器件ADP3811与ADP3810类似,但其最终电池电压可由用户编程,以适应其他类型的电池。两款IC均精确控制充电电流,实现1安培以上的电流快速充电。此外,它们均具有一个精密 2.0V 基准电压源和一个用于隔离应用的直接光耦合器驱动输出。
锂离子充电:锂离子电池通常需要恒流恒压 (CCCV) 类型的充电算法。换句话说,锂离子电池应以设定的电流水平(通常为 1 至 1.5 安培)充电,直到达到其最终电压。此时,充电器电路应切换到恒压模式,并提供将电池保持在最终电压(通常为每节电池4.2 V)所需的电流。因此,充电器必须能够提供稳定的控制回路,以将电流或电压保持在恒定值,具体取决于电池的状态。
为锂离子电池充电的主要挑战是在不过度充电的情况下实现电池的全部容量,这可能会导致灾难性故障。几乎没有出错的余地,只有±1%。过度充电超过 +1% 可能会导致电池故障,但充电不足超过 1% 会导致容量降低。例如,锂离子电池充电不足仅 100 mV(2.4 V 锂离子电池为 -4.2%)会导致大约 10% 的容量损失。由于误差空间很小,因此需要对充电控制电路进行高精度处理。为了达到这种精度,控制器必须具有精密基准电压源、低失调高增益反馈放大器和精确匹配的电阻分压器。所有这些组件的组合误差必须导致总误差小于 ±1%。结合这些元件的ADP3810保证了±1%的整体精度,使其成为锂离子电池充电的绝佳选择。
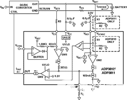
ADP3810和ADP3811:图1显示了简化CCCV充电器电路中ADP3810/3811的功能图。二”gm“ 放大器(电压输入、电流输出)是 IC 性能的关键。GM1 通过分流电阻 R 检测和控制充电电流 .CS,GM2 感应并控制最终电池电压。它们的输出以模拟“OR”配置连接,并且两者都设计为它们的输出只能拉起公共 COMP 节点。因此,电流放大器或电压放大器在任何给定时间都控制充电环路。COMP 节点由”gm“输出级(GM3),其输出电流直接驱动DC-DC转换器控制输入(在隔离应用中通过光耦合器)。

图1.简化电池充电电路中的ADP3810/3811框图
ADP3810内置精密薄膜电阻,可精确分压电池电压,并将其与内部2.0 V基准电压源进行比较。ADP3811不包括这些电阻,因此设计人员可以根据以下公式使用外部电阻对任何最终电池电压进行编程。缓冲放大器提供高阻抗输入,以使用 VCTRL 输入来设置充电电流,欠压锁定 (UVLO) 电路可确保平稳启动。

要了解“OR”配置,假设充电器中插入了完全放电的电池。电池的电压远低于最终充电电压,因此 GM2 的 VSENSE 输入(连接到电池)使 GM2 的正输入远低于内部 2.0V 基准电压源。在这种情况下,GM2 想拉低 COMP 节点,但它只能拉高,因此它在 COMP 节点上没有影响。由于电池没电了,充电器开始增加充电电流,电流环路控制。充电电流在 0.25 欧姆分流电阻器 (RCS) 上产生负电压。该电压由GM1通过20千欧姆电阻(R3)检测。在平衡时,(我负责R.CS)/R3= -V按/80科姆。因此,充电电流保持在

如果充电电流趋于超过编程电平,则 V.CSGM1的输入强制为负,这将GM1的输出驱动为高电平。这反过来又拉起了COMP节点,增加了来自输出级的电流,减少了DC/DC转换器模块的驱动(可以使用各种拓扑结构实现,例如反激式、降压级或线性级),最后降低充电电流。该负反馈完成了充电电流控制环路。
当电池接近其最终电压时,GM2 的输入进入平衡状态。现在GM2将COMP节点拉高,输出电流增加,导致充电电流降低,保持V意义和V裁判平等。充电回路的控制已从 GM1 更改为 GM2。由于两个放大器的增益非常高,因此从电流到电压控制的过渡区域非常清晰,如图2所示。该数据是在图10所示的离线充电器的3 V版本上测量的。

图2.CCCV充电器ADP3810的电流/电压转换
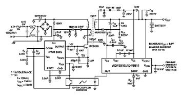
完整的离线锂离子电池充电器: 图3显示了使用ADP3810/3811的完整充电系统。这款离线充电器采用经典的反激式架构,打造紧凑、低成本的设计。该电路的三个主要部分是初级侧控制器、功率FET和反激式变压器以及次级侧控制器。本设计使用直接连接到电池的ADP3810,以2.8至4 A的可编程充电电流将0节锂离子电池充电至1.1 V,输入范围为70至220 V ac,适用于通用工作。这里使用的初级侧脉宽调制器是行业标准的3845,但也可以使用其他PWM组件。充电器的实际输出规格由ADP3810/3811控制,保证最终电压在±1%以内。

图 3.完整的离线锂离子电池充电器
ADP3810/3811控制输出的电流驱动直接连接到光耦合器的光电二极管,无需额外电路。其 4mA 输出电流能力可驱动各种光耦合器 - 此处使用 MOC8103。光电晶体管的电流流过RF,在 3845 的 COMP 引脚上设置电压,从而控制 PWM 占空比。受控开关稳压器的设计使得来自光耦合器的LED电流增加会降低转换器的占空比。
虽然来自ADP3810/3811的信号控制平均充电电流,但初级侧应具有开关电流的逐周期限制。该电流限制的设计必须使次级电路或光耦合器发生故障或故障时,或在启动期间,初级电源电路组件(FET和变压器)不会受到过大压力。当次级侧V抄送ADP2/7升至3810.3811 V以上时,接管并控制平均电流。初级侧电流限值由连接在功率 NMOS 晶体管 IRFBC1 和地之间的 6.30 欧姆电流检测电阻设置。
ADP3810/3811是副边的核心,用于设置充电器的整体精度。整流只需要一个二极管(MURD320),不需要滤波电感。当输入电源断开时,二极管还可以防止电池反向驱动充电器。一个 1000μF 电容器 (CF1) 可在没有电池的情况下保持稳定性。RCS检测平均电流(见上文),ADP3810直接(或ADP3811通过分压器)连接到电池,以检测和控制其电压。
通过该电路,实现了完整的离线锂离子电池充电器。反激式拓扑将 anAC/DC 转换器与充电器电路相结合,提供紧凑、低成本的设计。该系统的精度取决于次级侧控制器ADP3810/3811。该器件的架构在其他电池充电电路中也运行良好。例如,通过将ADP3810和ADP1148配对,可以轻松设计标准DC-DC降压型充电器。也可以仅利用ADP3810和外部调整管设计简单的线性充电器。在所有情况下,ADP3810的固有精度控制充电器,并保证锂离子电池充电所需的±1%最终电池电压。
审核编辑:郭婷