时间:2023-02-03 10:35
人气:
作者:admin
在DCDC电源测试中,负载瞬态测试(Load Transient Test)是十分重要的一环,利用负载瞬态测试,可以快速评估所测电源的稳定性与快速性,而在DCDC转换器芯片的选型时,负载瞬态测试表现也是评估该芯片动态性能的重要参考。下图是某DCDC转换器负载瞬态测试的典型波形,CH3为输出电压的AC分量,CH4为负载电流。注意到负载电流上升斜率与下降斜率并不相同,较缓的上升斜率对应较小的电压跌落(Undershoot),而陡峭的下降斜率则对应较大的电压过冲(Overshoot)。

负载瞬态通常使用电子负载(E-Load)进行测试,前面提到,负载的跳变斜率(Slew Rate)将对测试结果产生关键影响,然而受设备内部电路限制,常规电子负载所能实现的di/dt不会很高,另外受不同厂家设计等因素影响,不同型号的电子负载其能实现的跳变速率也不尽相同,如下图2(a)(b)所示,两图分别为型号A和B,在同样设置2.5A/us时的实际电流上升斜率对比,可以看到实际电流跳变斜率远小于设置值,而不同型号的跳变斜率也不一样。这可能导致电源瞬态测试结果偏理想,或对不同芯片之间性能评估不够客观。因此,设计一款简易实用,负载跳变斜率可满足实验要求的电子负载具有重要工程意义。


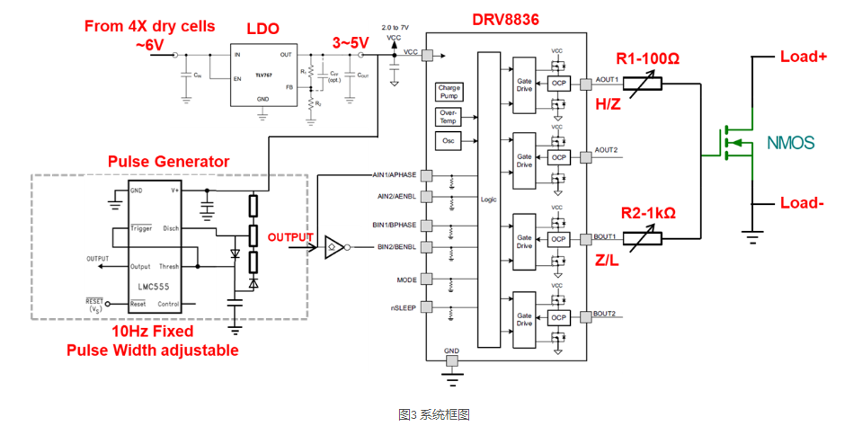
要实现较高的负载跳变速率,常规的设计思路是使用MOSFET对负载电阻进行开断,该方法实现虽然简单,但实际应用时存在一个明显缺点:由于MOSFET的开关过程一般在百ns级,因此限制负载电流跳变速率的主要是所选负载电阻的ESL(等效串联电感),一般的滑动变阻器都是属于绕线型电阻,其ESL往往较大,因此较难实现高跳变速率。而若选用独立的无感功率电阻,假设测试需要能覆盖1.8V/3.3V/5V/12V在0.1A/0.5A/1A/2A/3A下的负载跳变,就需要准备多达20种不同阻值的电阻,若电压/电流组合更复杂,则所需不同阻值的电阻将更多,且测试电压或负载电流改变时必须更换相应电阻,十分麻烦。 针对上述传统方法的不足,本文设计了一种基于MOSFET的小功率实用电子负载。如下图所示,该设计主要包括MOSFET,驱动级,电源轨及脉冲发生器四部分。其基本工作原理为:MOSFET并非处于常规的开关状态,而是使其工作在恒流区,脉冲发生器通过DRV8836驱动MOSFET,产生一定幅值和脉宽的GS电压,进而实现漏极电流(负载电流)的跳变。其中负载电流的幅值可通过调节LDO输出电压进行控制,负载电流的上升/下降斜率则可通过调节驱动电阻阻值进行控制。

设计中有几点值得注意:
由于MOSFET处于恒流区,漏极电流受控于GS电压,若采用传统二极管加驱动电阻的方式进行斜率调节,当GS电压与驱动电压小于二极管正向压降时,二极管将相当于高阻,会使得驱动回路时间常数变大,动态变差,因此这里使用DRV8836的两个半桥实现充放电的独立控制;
实际负载动态测试需要实现某一电流A跳变到另一电流B,可将其分解为DC电流(电流A)以及AC电流(电流B)。本设计只需考虑AC电流(跳变部分),DC电流只需在MOSFET两端并联一可调功率电阻即可;
为减小MOSFET发热,可设置较低的脉冲频率(如10Hz),而相应搭配较低的占空比;
为方便离线运行,脉冲发生器部分这里采用了LMC555定时器搭建脉冲发生电路,以下电路实现了频率不变而占空比可调的脉冲发生器。两二极管的加入使得充放电回路分开,调节R2即可调节充放电时间,从而实现占空比可调。充放电时间及脉冲频率计算如下式:


在实际条件允许时,也可直接使用信号发生器产生脉冲信号。 为验证设计的可行性,基于上述设计框图搭建原型机如下图:

原型机使用铝壳功率电阻作为DC负载,通过多圈可调电位器调节驱动电阻,以达到不同的负载跳变斜率,对被测DCDC模块进行5V/1A~6A的负载瞬态实验,实验结果如下图所示,通道3为输出电压交流信号,通道4为负载电流:

从实验结果可以看到,所搭建的原型机能实现在既定(平均)斜率下的负载跳变,且斜率及负载大小可以分别通过调节驱动电阻和LDO输出电压进行连续调节。值得注意的是,被测DCDC模块在250mA/us下的电压跌落(Undershoot)为268mV,而在2.5A/us下则达到432mV,可见负载跳变速率(Slew Rate)对负载瞬态测试结果的影响是十分明显的。
本文从实际负载瞬态实验的需求出发,分析了现有电子负载的局限性,针对该不足并结合实际应用需求设计了一款简易实用的小功率电子负载,给出了具体系统框图及设计要点,并据此搭建了原型机进行实验验证。实验结果证明,原型机可以实现既定斜率下的负载跳变,能较好地满足小功率负载瞬变测试的需求。
审核编辑 :李倩
上一篇:快速的毫米波OTA测试
下一篇:高压差分探头的三大重要指标