时间:2022-11-18 16:06
人气:
作者:admin
通常,电缆测试仪是我们可以检查电缆是否损坏或以正确方式连接的设备。电缆测试仪是在安装电缆或电线时单独确定电缆的物理质量或连接性的非常有用的方法。它检测电缆是否正确连接以及电缆两端之间的通信强度。一些先进的电缆测试仪测试信号传输特性,如电阻、噪声、干扰等。市场上可用的一些电缆测试仪是 LAN、5 类、6 类、7 类。
在此电路中,我们展示了多线电缆测试仪,通过它可以检查电线或电缆是否有缺陷。
所需材料
555 定时器 IC
4017 集成电路
电阻器 (10k-1, 2.2 k-2,500 k-4,)
电容器 (10uf-1,10nf-1)
红色指示灯
9V 电源
跳线
面包板
电路图


4017 十年计数器 IC
已上传
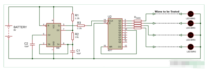
在这个电缆测试仪项目中,我们为4017的时钟输入提供了555定时器非稳定输出,并将要测试的四根电线连接到4017的四个输出(Q0-Q4)。四个 LED 也连接到这四根电线,用于指示电线是工作还是有缺陷。如果所有四根电线都正常,则所有四个 LED 将持续闪烁,如果任何电线断裂,则相应的 LED 将停止闪烁
电缆测试仪工作原理
在本电路中,我们使用非稳定模式下的555定时器IC来生成时钟信号。时钟脉冲的频率取决于电阻R1=2.2 KΩ、R2=10 KΩ和电容C1=10μF。要查找这些组件的值,您可以使用 555 定时器频率计算器生成所需的频率。闪烁 LED 的速度将取决于此频率。

通过 555timer IC 的时钟脉冲馈送到 4017 十进制计数器的引脚 14,IC.As 我们只使用该 IC 的 4 个输出,因此我们连接了 5 个千输出到复位引脚以复位IC。这样只要 5千输出Q4为高电平,它复位IC并使Q0再次高电平。
我们使用四根电线来演示4 线电缆测试仪.如果电线没有缺陷,则允许电流通过它们并馈送到 LED,并且 LED 变为高电平。如果有任何故障,请断开导线,LED 不会发光。通过它,我们将了解电线中存在一些缺陷。在这里,测试完成,我们得到电线的结果,无论它是否有缺陷。因此,如果所有四根电线都正常,则所有四个 LED 将持续闪烁,如果任何电线断裂,则相应的 LED 将停止闪烁。
上一篇:示波器可以直接测交流220V吗?
下一篇:热式气体质量流量计的量程比研究