时间:2022-09-22 18:25
人气:
作者:admin
解读数字通信原理实验FSK(ASK)调制解调实验
一、实验目的
1.掌握FSK(ASK)调制的工作原理及电路组成。 2.掌握利用锁相环解调FSK的原理和实现方法。
二、实验电路工作原理

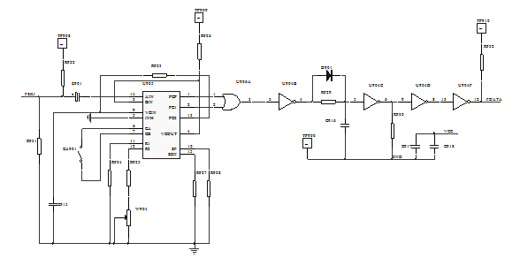
图9-1 FSK调制解调电原理框图
数字频率调制是数据通信中使用较早的一种通信方式。由于这种调制解调方式容易实现,抗噪声和抗群时延性能较强,因此在无线中低速数据传输通信系统中得到了较为广泛的应用。
数字调频又可称作移频键控FSK,它是利用载频频率变化来传递数字信息。
数字幅度调制ASK本实验箱没有做成专门的ASK单元,因为只接通FSK调制单元电路中相加开关K902的“对1调制”信号,即为ASK调制。
(一) FSK调制电路工作原理
FSK调制解调电原理框图,如图9-1所示;图9-2是它的调制电路电原理图。 输入的基带信号分成两路,一路控制f1=32KHz的载频,另一路经倒相去控制f2=16KHz的载频。当基带信号为“1”时,模拟开关1打开,模拟开关2关闭,此时输出f1=32KHz,当基带信号为“0”时,模拟开关1关闭,模拟开关2开通。此时输出f2=16KHz,于是可在输出端得到已调的FSK信号。
电路中的两路载频(f1、f2)由内时钟信号发生器产生,两路载频分别经射随、选频滤波、射随、再送至模拟开关U902A与U901B(4066)。
(二) FSK解调电路工作原理
FSK集成电路模拟锁相环解调器由于性能优越,价格低廉,体积小,所以得到了越来越广泛的应用。解调电路电原理图如图9-3所示。 FSK集成电路模拟锁相环解调器的工作原理是十分简单的,只要在设计锁相环时,使
它锁定在FSK的一个载频如f1上,对应输出高电平,而对另一载频f2失锁,对应输出低电平,那末在锁相环路滤波器输出端就可以得到解调的基带信号序列。
FSK锁相环解调器中的集成锁相环选用了MC14046。
压控振荡器的中心频率设计在32KHz。图9-3中R924、R925、CA901主要用来确定压控振荡器的振荡频率。R929、C916构成外接低通滤波器,其参数选择要满足环路性能指标的要求。从要求环路能快速捕捉、迅速锁定来看,低通滤波器的通带要宽些;从提高环路的跟踪特性来看,低通滤波器的通带又要窄些。因此电路设计应在满足捕捉时间前提下,尽量减小环路低通滤波器的带宽。?
当输入信号为16KHz时,环路失锁。此时环路对16KHz载频的跟踪破坏。
可见,环路对32KHz载频锁定时输出高电平,对16KHz载频失锁时就输出低电平。只要适当选择环路参数,使它对32KHz锁定,对16KHz失锁,则在解调器输出端就得到解调输出的基带信号序列。关于FSK调制原理波形见图9-4所示。
三、实验内容
测试FSK调制解调电路TP901—TP910各测量点波形,并作详细分析。
1.按下实验箱右测电源开关,电源指示灯亮。
2.跳线开关设置:
K901:1-2:码元速率为2KB/s的111100010011010伪随机码或2KHz方波,由薄膜键盘选择输入;
2-3:PC数据。
K902:1-2和3-4均相连时,调制波形叠加合成开关。
K903:1-2:在已调信号中加入噪音(模仿实际通信中的信道噪声, 可在噪声模块中TP108处测得噪声波形,W101调节噪声幅度,幅度不宜过大);
2-3:不加入噪音(或者跳线拔掉不连)。
SW01:1-2:FSK自环;
2-3:断开FSK自环,FSK可通过MODEM接口实现两个实验平台间的双工通信(此实验将在后续章节中完成)。
3.电位器调节:
W901:调节32KHz正弦波幅度大小。
W902:调节16KHz正弦波幅度大小。
W903:调节FSK已调信号幅度大小。
W904:调节解调电路压控振荡器时钟的中心频率。
4.调节W904电位器使压控振荡器工作在32KHz(16 KHz行不行)。
5.注意:当基带信号的码元速率与载频信号的频率相差太近时,FSK解调端输出测量点TP910输出应为不稳定的输出波形。
6.接通开关SW01的1-2脚(自环)或2-3脚(断开自环),输入FSK信号给解调电路,注意观察“1”、“0”码内所含载波的数目。
7.观察FSK解调输出TP908~TP910波形,并作记录,并同时观察FSK调制端的基带信号,比较两者波形,观察是否有失真。
FSK频移键控原理波形示意图(如图9-4)。

图9-2 FSK调制电路电原理图

图9-3 FSK解调电路电原理图
FSK频移键控原理波形图(如图9-4)

图9-4 FSK频移键控原理波形图
四、测量点说明
TP901:32KHz方波信号,由U101芯片(EPM7128)编程产生。
TP902:16KHz方波信号,由U101芯片(EPM7128)编程产生。
TP903:32KHz载波信号,可调节电位器W901改变幅度
TP904:16KHz载波信号,可调节电位器W902改变幅度
TP905:作为数字基带信码信号输入,由开关K901决定。
K901的1与2相连:码元速率为2KHz的111100010011010码或2KHz方波由薄膜键盘选择输入;
K901的2与3相连: PC数据输入。
TP906:FSK调制信号输出,此测量点需使用双踪对比测量,另一踪(触发)测量TP905。
K902的1-2相连、3-4断开时,TP906为32KHz载波FSK调制信号输出;
K902的1-2断开、3-4相连时,TP906为16KHz载波FSK调制信号输出;
K902的1-2和3-4均相连时,TP906为FSK调制信号叠加输出。
TP907:衰减或放大的FSK调制信号输出。
K903的1-2脚相连时,在调制信号中加入噪声,电位器W101调整噪声幅度(可在TP108处测得波形),模拟实际通信中的信道传输。
TP908:FSK解调信号输入。
SW01的1-2脚相连时:FSK自环,即同一平台上调制解调;
SW01的2-3相连时:FSK自环断开,FSK可通过MODEM接口实现两个实验平台间的双工通信。
TP909:FSK解调电路中压控振荡器输出时钟的中心频率,正常工作时应为32KHz左右,频偏不应大于2KHz,若有偏差,可调节电位器W904。
TP910:FSK解调信号输出,即数字基带信码信号输出,波形同TP905。
注:在FSK解调时,数字基带信号的频率与载频的频率应满足4F ≤ fc2的关系,否则它们的频谱重叠,FSK解调电路解调不出此时的数字基带信码信号。
五、实验报告要求
1.画出FSK、ASK各主要测试点波形。
2.写出改变4046的哪些外围元件参数对其解调正确输出有影响?
3.分析其输出数字基带信号序列与发送数字基带信号序列相比有否产生延迟,什么情况下会出现解调输出的数字基带信号序列反向的问题?