时间:2022-09-29 11:45
人气:
作者:admin
Part1芯片简介
ES32F0930医疗量测控制芯片(MMC),集成了高性能32位RISC内核。系统最高工作频率为16MHz,具有32KB的闪存和高达4KB的SRAM。拥有五种节能模式使其可用于低功耗应用。提供广泛的增强型外设和I/O,允许该器件在不同的应用中采用。Flash程序内存可以通过SWD接口在系统内重新程序设计。
ES32F0930微控制器外设集还包括外部总线接口,1个UART,1个SUART,1个SPI,1个I2C,2个通用16位定时器,1个通用32位定时器,1个基本定时器,1个独立看门狗,1个窗口看门狗,内建Charge Pump稳压电路,支持两颗电池3V电源工作,1个高精度ADC,2个模拟比较器,4×15LCD液晶驱动器和多功能测量模块。

Part2额温枪方案
1概述
额温枪是当前最常见的一种红外测温仪。快速测温、无接触测温的特点,使其成为疫情常态化背景中使用最为广泛的测温工具。
额温枪的工作原理:模拟红外传感器(热电堆)采集人体的红外线辐射能量转化为电信号,经由放大电路和ADC转换为数字信号,MCU计算出温度值。同时利用环温热敏电阻采集到的环境温度做算法补偿和处理,将修正后的体温值显示在LCD屏上。
ES32F0930的参考设计方案在环境温度=10/25/35℃的条件下,量测32~50℃黑体炉,误差大多落在±0.1℃,少数温度点落在±0.2℃,在极端温度下也能够达到额温枪的认证规格要求。
ES32F0930内含一个高分辨率Σ∆24位ADC,可实现温度的精准测量。
2原理框图

3设计要点
以针对医疗量测控制设计的MMC模块开发,其由电压基准、模拟开关网络,比较器网络,以及前置滤波器、ADC输入选择器和温度传感器组成。并且结合了多功能比较器、模数转换器以及数字信号运算等模块。可免去开发人员在硬件设计及量测控制切换上的负担,可有效缩短开发周期,操作更灵活。
高分辨率Σ∆24位ADC
支持24位转换结果,最高17位有效精度
带宽400/800KHz
输入增益可配置为1、2、3或4倍
支持参考增益可配置为1/3或1倍
支持内部参考电压或独立参考接地
支持温度检测
4×15LCD液晶驱动器
支持APB时钟和内部低速RC振荡器时钟作为时钟源
支持两种不同的LCD驱动波形
内建Charge Pump稳压电路,可提供4种LCD电压2.55V,2.8V,3.0V,3.3V
支持Static,1/2,1/3,1/4偏置的不同LCD驱动波形
可程序设计增益放大器PGA
PGA是一个提供用户可程序设计的同相增益的放大器,其输出连接到Σ∆模拟-数字转换器的输入。PGA为差分输入且具有8种可选增益。
工作方式:依据内部参考电压的单端放大器,或与独立参考地配合工作
增益:1/2/3/4/6/9/12/16倍
低噪声输入(Chopper电路开启)
输入电压范围宽为+0.25V至AVDD-0.25V(增益为1×)
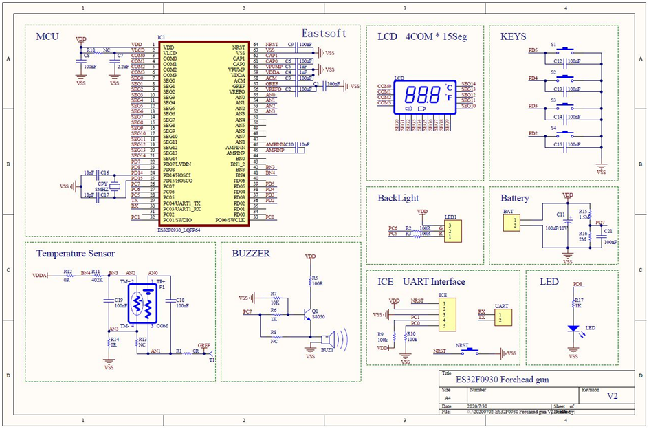
4硬件设计
硬件原理图


5软件设计
温度校准:以两点温度做校准,免除繁杂的校准步骤
ADC校准:校准硬件参考电阻,避免量测误差
量测模式:量测热电堆(Thermopile)和环境温度(Thermistor)值后计算出目标温度

Part3小结
ES32F0930是上海东软载波微电子推出的一款专用的医疗量测控制芯片,针对额温枪、血压计等医疗产品所设计,经由MMC模块的控制,可轻易实现各种模拟-数字转换,有效提升额温枪、血压计的开发效率。
编辑:黄飞