时间:2022-08-23 15:50
人气:
作者:admin
在《无线电通信手册》上看到G4PMK的Roger Blackwell的设计后,我决定尝试制作一个频谱分析仪。我不得不修改设计,因为我拿不到他用的摩托罗拉MC 3356集成电路。这是一个帐户,我想出了什么,它如何表现,以及如何可以改善。

图1是分析仪的框图。这是一个双转换超温器。DC至50 MHz范围内的输入信号被上变频至170 MHz的第一中频,在被下变频至10.7 MHz的第二中频之前被放大和滤波。第一个IF被选择来适合我库存中的螺旋滤波器。没有理由为什么不能使用另一个频率(例如145 MHz)来代替。
晶体滤波器决定分辨率带宽。螺旋滤波器的带宽为2MHz,仅用于消除杂散响应。如果没有它,在26.45、31.8、38.833、45.967和63.6 MHz处会有杂散,其中VCO谐波比第二本振谐波高或低10.7 MHz。31.8 MHz响应通过4 *(170+31.8)= 10.7+5 * 159.3 = 807.2 MHz的惊人中频产生,显示了NE602混频器的能力。
原型由6个模块构成:
扫频仪
(同variablecrystaloscillator)可调晶体振荡器
VCO放大器
前端(第一混频器、中频放大器和滤波器)
第二本机振荡器
第二混频器和对数IF
为什么这么多?这个设计是实验性的。我不知道需要多少增益才能将VCO输出提高到要求的水平,直到我构建并测试了它;我不想在一块板上放太多东西以防出错!每个模块都单独进行了测试。我构建了第二个IF的两个版本来尝试不同的晶体滤波器。
VCO是一个变容二极管控制的FET LC振荡器,带有射极跟随器缓冲器。放大器是一对级联的MSA-0404 MMIC。我不打算更详细地描述这两个模块,因为我建议使用商业VCO,如Mini-Circuits POS-300。这可以安装在第一混合器附近。其紧凑性、频率跨度和线性度无与伦比。
我不会描述第二个本地振荡器,除了说它是一个5泰国(Thailand)泛音巴特勒电路使用定制的159.3兆赫晶体。下一次,我将使用NE602内部振荡器,根据飞利浦的应用笔记3的可靠性高达7泰国(Thailand)泛音。在170 MHz时,它不是最好的混频器,噪声很大,50欧姆的输入匹配很棘手,但它很简单。你甚至可以使用LC振荡器。
看见附录缺少振荡器原理图。
组件和结构
所有RF电路均采用接地层结构。前端建在双面覆铜板上。其他射频模块使用单面电路板。SMA连接器和迷你同轴电缆用于在电路板之间路由信号。
钻孔模板标在0.1英寸的图纸上。这些可以在电脑上完成,但一次性的手工操作更快。我刚刚把螺旋过滤器的腿推进了纸里。这些木板是用手工钻钻的。使用Vero工具清除孔周围的铜。用解剖刀刻划热中断,以使焊接到顶部更容易。
关于部件的采购,DIP16封装的NE604已经停产;但引脚兼容的SA614AN是更好的选择。我发现巴伦·亨德里克森1在荷兰,这是专业射频元件的一个非常有用的来源。我推荐Sycom2在英国。SMA钻头通常可以在集会上廉价买到。
扫频仪
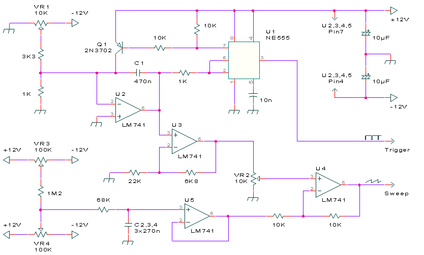
扫描发生器原理图如图2所示。555定时器U1控制扫描速度。VR1设置速度。积分器U2产生斜坡。VR2设置扫描宽度。VR3和VR4设置显示中心频率。可以使用一个10圈的锅来代替,但是大的频率变化在单独的粗调和细调控制下会更快。

U4引脚6上的扫描输出直接连接到VCO控制输入。使用U1引脚3上的回扫脉冲触发示波器。频谱分析仪电路通常显示示波器的X输入由斜坡驱动,但我的示波器没有X输入!
当放大时,U5引脚3的平滑对于清晰、稳定的显示至关重要。C2 3和4是270nF金属化聚酯薄膜电容器。我使用三个并联电容器,因为我手头没有更高价值的非极化类型。积分电容器C1是聚酯层类型。在这里,电解质适合于电源去耦。陶瓷盘去耦U1的引脚5。
扫描发生器安装在0.1”穿孔板上,使用Molex进行外部连接。布局如图3所示。U1和U2周围的电路来自罗杰·布莱克威尔的设计5.

除了输出摆幅有限之外,741在这种应用中是足够的。轨到轨输出会更好。12V轨道本身是一个限制;一些变容二极管需要高达30V的电压。前面提到的POS-300 VCO需要1到16V的控制电压。
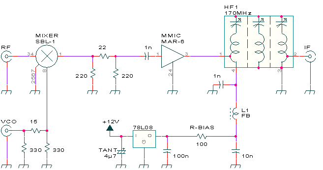
前端
前端原理图如图4所示。L1是铁氧体磁珠上的2匝26swg漆包铜线。螺旋过滤器Toko 272MT-1007A购自Barend Hendriksen1.

在这种应用中,SBL-1混频器的IF和RF端口是相反的。分析仪输入馈入引脚3和4,因为它们与二极管环DC耦合。这使得极低的输入频率能够上变频至第一中频。变压器耦合端口在DC不起作用。输入端需要一个低通滤波器。
为了获得最佳平衡,SBL-1要求所有端口都有一个50欧姆的宽带电阻终端。输出端的4dB衰减器就是一种尝试。VCO输入端使用了一个2.5dB衰减器。SBL-1需要+7 dBm的LO驱动,我的VCO放大器的输出为+9.5 dBm。POS-300输出电平为+10 dBm,因此如果使用该电平,则需要一个3dB衰减器。
MMIC提供20dB的增益来补偿插入损耗:信号在混频器中损失6dB,在衰减器中损失4dB,在滤波器中损失9dB。我将增益放在滤波器之前,以提高整体灵敏度。方便的是,MMIC通过过滤器供电。电阻R-BIAS将电流设置为45mA。不幸的是,MMIC没有宽带匹配。更好的解决方案可能是将衰减器放在MMIC之后,或者使用双工器。

前端建在双面覆铜板上。布局和结构如图5所示。MAR-6通过用砂磨钻头钻一个浅凹槽进行表面安装。在下面,不需要的铜被剥离,同时加热。
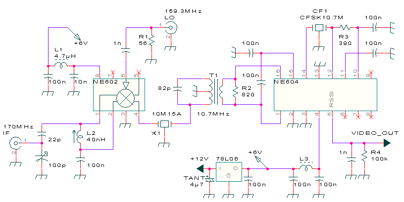
中频剥除
图6显示了构成第二中频的第二混频器、晶体滤波器和对数放大器。NE60x设备最初是为模拟蜂窝电话开发的。尽管仍然受到业余建造者的欢迎,但遗憾的是,尽管NE602 (NE612、SA602相当)仍然很容易买到,但这两者现在都过时了。NE602包含一个射频放大器、振荡器晶体管和平衡混频器。NE604是一款中频放大器和调频解调器。


我调整了输入匹配电路,将一个终端示波器连接到输入端,同时用GDO将一个信号注入L2。引脚1处的NE602输入阻抗为1K5。引脚6的最佳振荡器驱动电平为200mV峰峰值,即R1上的10dBm。10M15A晶体滤波器的1K5终端阻抗与NE602的单端输出阻抗兼容。
需要解释晶体滤波器通过T1与NE604的匹配,以及电阻器R2和R3的用途。NE604的增益超过100dB。为确保稳定性,制造商的数据手册建议使用外部分流电阻。引脚16处的1K6输入电阻被R2分流。该滤波器在T1的一半初级线圈上看到1660欧姆,其匝数比为7+7比4。82p电容是Toko线圈的组成部分。
没有尝试将第一个IF放大器引脚14处的1K输出阻抗与陶瓷滤波器的330ω端接阻抗匹配,但是,与R3并联的引脚12处限幅器的1K6输入阻抗可以正确端接滤波器输出。R3也有助于稳定性。为了实现最大的RSSI线性度,引脚12和14之间需要12dB的插入损耗。这一点没有实现。
对于如此大的增益,良好的电源去耦至关重要。整体陶瓷贯穿始终。在没有输入信号的情况下,RSSI输出大于250毫伏是有害振荡的指示。令人高兴的是,原型的电压远低于200毫伏。幸运的是,这种应用不需要正交线圈,因为不使用音频输出。这可能有助于减少反馈。

IF带构建在单面覆铜板上,铜充当接地层。图7说明了布局和构造方法。包括R3在内的一些元件安装在电路板下方。
第二条测试带用于测试10F15D 8极点滤波器。为了匹配该滤波器的3K端接阻抗,在滤波器输入端串联插入一个1K5电阻,R2值增加到2K7。
绩效/结果
频谱分析仪玩起来很有趣!使用短天线可以看到高频频谱中的活动。我还将分析器连接到RACAL RA1217接收器的全景适配器输出。有时可以同时看到和听到单个CW信号。没有天线,我可以看到我的无绳电话在31和40兆赫的基地和手机载体;我能看到我邻居的49兆赫无线婴儿报警器。
低至1V e 。 m 。 f(113 DBM)的信号在噪声草坪上方可见。在30dBm以下,RSSI是相当对数的。动态范围约为80dB。高于20dBm的输入会增加整个频带的噪声水平,载波附近除外。会不会是MAR-6在这个静区只看到50欧姆的负载?图8(a)显示了4 MHz分频时的10dBm信号。

图8(b)显示了使用双极点滤波器时,每分频50 KHz的未调制85dBm载波。显示非常稳定。图8(c)显示了由1 KHz正弦波调制的50 KHz偏差的FM信号。改变偏差、调制频率和扫描速率会产生有趣的效果!
分析器可以曲线跟踪它自己的晶体滤波器。图8(d)是2极10M15A在每分频约50 KHz时的响应;第二个峰值比顶部低34dB。图8(e)是8极10F15D在20 KHz分频时的较窄、较陡的通带。通带纹波可见。这些滤波器的特性对于频谱分析仪来说并不理想!它们是为调频通信设计的。
图8(f)显示了1 MHz TTL晶体振荡器产生的梳状标记。跨度为0.5至13.5兆赫。注意前几个偶次谐波相对于其他峰值的电平。完美的方波仅由奇次谐波组成。
上一篇:浮球液位计在石油工业中的安装要求