时间:2021-12-03 17:38
人气:
作者:admin
1. 概述
ANSVC 低压无功功率补偿装置适用于频率 50Hz 电压 0.4kV 电网的无功功率自动补偿;它集无功补偿、电网监测于一体,不但可以通过投切电容器组来补偿电网中的无功损耗,提高功率因数,降低线损,从而提高电网的负载能力和供电质量;同时还能够实时监测电网的三相电压、电流、功率因数等电量参数。ANSVC 低压无功功率补偿装置并联在整个供电系统中,能根据电网中负载功率因数的变化控制电力电容器投切进行补偿。其原理为:ANSVC 低压无功功率补偿装置通过 CT 采集电流、电压信号,通过无功补偿控制器计算,计算出投切电容器的方案,通过投切开关控制各组电力电容器投切。
2.功能
智慧型动态无功补偿装置主动根据系统的线性动态需求,自动调节有源及无源模块的输出配比,ANSVG-S-G整机主要是由ANSVG-S-G模块、无源补偿电容器(TSC)、液晶显示器组成。
3.应用范围
适用于补偿无功,提高功率因数,实现无级补偿效果。
4.订货范例
具体型号:ANSVG-S-G 100-50/G
技术参数:无功补偿分补容量100kvar,共补容量50kvar
电压等级:400V
防护等级:IP20(可按客户要求定制)
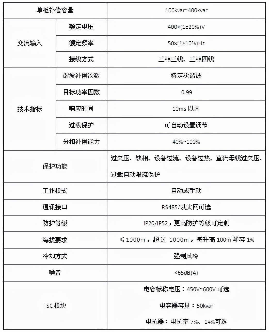
5.技术参数

6.产品选型


7.具体参数

8.展示

9.查看更多
地址:江苏省江阴市南闸镇东盟工业园宏图路31号
师晴晴 18860995120(微信同号)