时间:2021-01-11 09:19
人气:
作者:admin
OI1842函数信号发生器具有连续信号、扫频信号、函数信号、脉冲信号以及点频信号、TTL/CMOS等多种信号输出以及外部测频功能,是电子工程师、物理、电子实验室、生产线及科研、教学所需配置的理想设备。
产品采用大规模集成电路,单片微机电路进行整周期频率测量与智能管理,输出信号的频率、幅度,用户可以准确地读出。整机采用SMT混装工艺生产,可靠性高、性价比高,具有过压、过流、过热全功能保护。
特点:
◆采用大规模集成电路; ◆可同时显示输出幅度(3位LED)和输出频率(5位LED);
◆可作频率计使用(10MHz等精度); ◆多种输出方式:(点频、调频、内外扫频);
◆具有全功能输出保护; ◆高可靠性MTBF》10000小时; ◆具有直流电平调节功能;
◆采用电子开关;
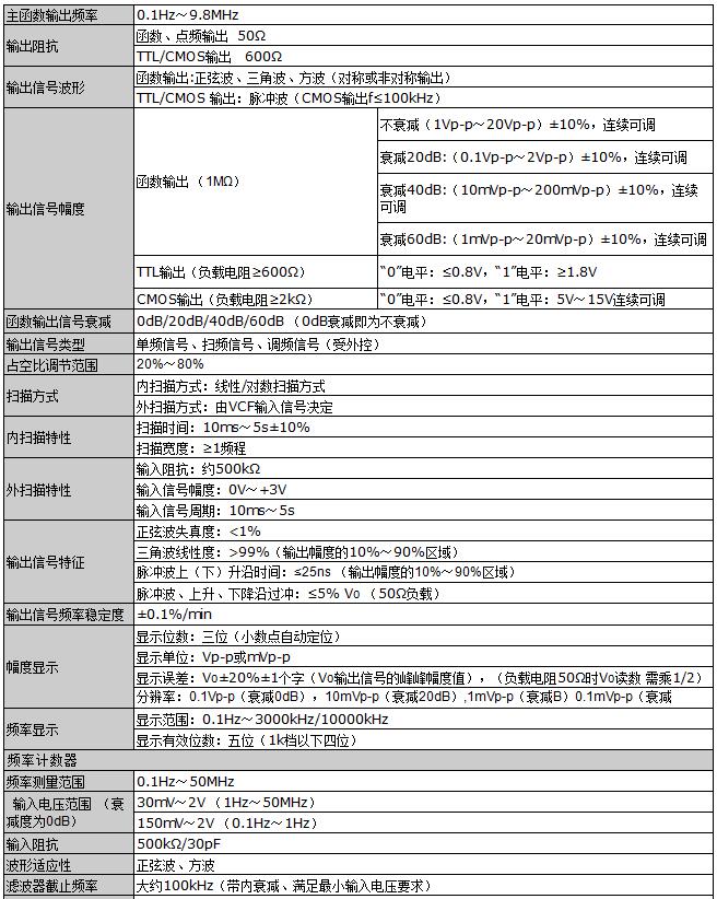
技术指标:


责任编辑:gt