时间:2021-05-27 04:48
人气:
作者:admin
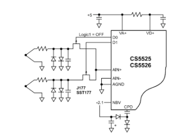
CS5525 / CS5526 A / D转换器针对热电偶的测量进行了优化。它设计为具有单个模拟输入,但包括四个数字输出引脚,用于控制模拟开关和多路复用器。由于信号路径中包含典型的保护电路,因此在热电偶数字化仪应用中,模拟开关或多路复用器的性能特性非常重要。图1说明了一个包含输入保护的多路热电偶电路。电阻R,电容器C和二极管D1和D2为模拟开关和A / D转换器提供输入保护。输入保护可防止ESD(静电放电),高压毛刺,这些毛刺可耦合到工业环境中的长热电偶引线中,

图2说明了使用p通道J177的CS5525 / CS5526的最大VGS(off)为2.25 V,因此来自CS5525 / CS5526的数字输出之一的+5 V驱动信号可以将其关闭(驱动门仅用+3.0 V的JFET断开将关闭J177,但它可能会表现出更大的泄漏电流)。当到JFET栅极的逻辑驱动器的电压为0 V时,FET将导通。它可以安全地处理±250 mV的输入信号,而无需将通道正向偏置到栅极结。接通时,J177(SST177)的最大电阻为300Ω。如果用于开关小于±250 mV的信号,则泄漏电流(25⁰C)将为超皮安。

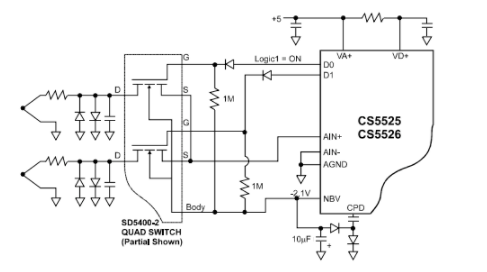
图3示出了使用增强模式晶体管开关作为模拟开关的示例。图示了SD5400-2四路DMOS开关(SD5000-2,SD-5200-2和SD5300-2系列相似)。当来自CS5525 / CS5526的DO – D3逻辑驱动器为低电平时,SD5400-2栅极上的二极管-电阻驱动器组合可使栅极电压达到-0.6V。-0.6 V栅极驱动器通过足够的栅极驱动来关断晶体管,以确保很高的截止电阻。当D0-D3输出驱动器为高电平时,晶体管的导通电阻小于100Ω。±V信号可以很容易地通过开关传递。

本应用笔记说明了使用CS5525 / CS5526数字输出引脚控制模拟开关和多路复用器的灵活性。虽然介绍的所有电路都说明CS5525 / CS5526已用于热电偶应用中,但该器件也可用于桥式传感器。
编辑:hfy