时间:2021-05-24 14:27
人气:
作者:admin
本应用笔记是基于PC的温度测量系统的参考设计。它使用MAX1396和MAX6603EVKIT,MAXQ2000微控制器和MAX6603信号调理器。该设计提供了一种简便的方法,无需复杂的转换公式即可从MAX6603获取温度读数。提供了原理图,框图和软件。
简介
该参考设计概述了如何使用MAX1396,MAX6603EVKIT和MAXQ2000评估基于MAX6603信号调理器的基于PC的温度测量系统的步骤。MAX6603提供全面的汽车故障保护,以防止系统级静电放电(ESD)和电池短路故障,并通过敏感的微控制器输入保护提供可靠的操作,从而取代了昂贵的分立解决方案。
MAX6603通过使用两个铂热敏电阻将环境温度转换为电压信号。MAX1396EVKIT提供模数转换,以测量MAX6603EVKIT的输出电压信号。然后,MAX1396EVKIT将该信号发送到PC。该软件将接收到的数据转换为在屏幕上显示的温度值。
设置概述
MAX6603
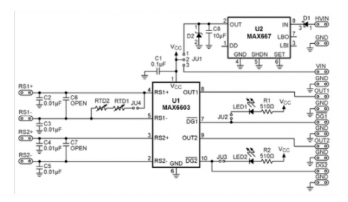
MAX6603是一款双通道,铂金,RTD至电压信号调理器。它可以激发和放大来自两个串联的板载100Ω铂电阻温度设备(Pt RTD)的信号,从而获得用于温度测量的高压,经过电平滤波的信号。该参考设计使用MAX6603EVKIT来测量温度。可以通过去掉JU4上的分流器,并允许通过双绞线将外部Pt-RTD连接到MAX6603,来将安装在评估板上的Pt-RTD与电路断开。
MAX1396
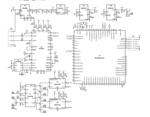
MAX1396是一款312.5 ksps,2通道单端,12位SAR ADC。该设计用于测量MAX6603EVKIT的输出电压。请按照MAX1396EVKIT数据手册中的说明安装评估板。
硬件
在MAX6603EVKIT的HVIN焊盘上施加+6 V至+9 V的电源,并将电源的负极连接至GND焊盘。MAX6603EVKIT的OUT1和GND焊盘需要连接至AIN1和MAX1396EVKIT的GND焊盘。使用USB电缆将MAX1396EVKIT连接到PC。
MAX6603EVKIT包括MAX6603,所有必需的无源元件和经过验证的PCB布局。MAX6603EVKIT的原理图如图1所示。

MAX6603EVKIT原理图
MAX1396EVKIT包括一个MAX1396器件,一个MAXQ2000微控制器,所有必需的无源元件以及经过验证的PCB布局。MAX1396EVKIT原理图如图2所示。

MAX1396EVKIT原理图。
Windows®程序概述
该程序(图3)具有易于使用的图形用户界面,与Windows 98SE / 2000 / XP兼容。它在屏幕上显示MAX6603EVKIT的输出电压以及铂热敏电阻的相应温度读数。

该参考设计的软件测量评估板的温度和MAX6603的电压。
通过USB电缆将MAX1396EVKIT连接至PC后,MAXQ2000等待Windows程序发出的命令。启动程序,将出现一个类似于图3的窗口。如果消息框显示“未检测到虚拟COM端口”,请关闭程序,重新连接USB电缆,然后重新启动程序。
软件启动后,默认情况下会选中“自动读取”框。该软件会连续向MAX1396EVKIT发送Read Temp命令,以测量MAX6603EVKIT的OUT1电压。以“时间间隔”下拉菜单设置的速率读取温度。软件收到测得的OUT1电压值后,相应的温度值将显示在屏幕的左上角。
编辑:hfy