时间:2021-05-08 08:18
人气:
作者:admin
高精度测量始终是设计人员针对行业中各种应用的目标。为此,明智地选择使用热电偶和高分辨率delta-sigma ADC将是一个完美的选择。通过采用这两种技术的设计,系统可以实现准确的测量,并保持较高的可靠性。
热电偶被广泛用于温度传感应用中。热电偶设计的最新发展以及新的标准和算法大大扩展了它们的温度范围和精度。现在,可在-270°C至+ 1750°C的宽范围内实现高达±0.1°C的精度。为了利用所有新的热电偶功能,需要高分辨率的热电偶温度测量系统。具有低分辨能力的低噪声,24位,Δ-Σ模数转换器(ADC)完全适合此任务。当数据采集系统(DAS)将评估(EV)套件用于24位ADC时,可以在较宽的温度范围内进行热电偶温度测量。当热电偶,铂电阻温度检测器(PRTD)和ADC集成在电路中时,它们实现了高性能的温度测量系统。基于ADC的DAS还可以设计成以非常合理的成本和低功耗运行,使其非常适合便携式传感应用。
热电偶入门
托马斯·塞贝克(Thomas Seebeck)于1822年发现了热电偶的原理。热电偶是一种简单的温度测量设备,由两种不同金属(金属1和金属2)的结点组成(图1)。Seebeck发现,不同的金属会根据应用于它们的温度梯度而产生不同的电势。如果将这些金属在温度感应结(TJUNC,也称为热结)上焊接在一起,则另一个差分未连接结(TCOLD,保持在恒定参考温度)将显示电压VOUT,即与焊接接头的施加温度成正比。这使得热电偶成为不需要任何电压或电流激励的电压/电荷产生装置。

简化的热电偶电路。
VOUT是温差(TJUNC – TCOLD)和金属1和金属2中金属类型的函数。此函数在美国国家标准技术研究院(NIST)ITS-90热电偶数据库[1]中精确定义。最实用的金属1和金属2组合。该数据库允许根据VOUT测量值计算相对温度TJUNC。但是,由于热电偶采用差分方式测量TJUNC,因此必须知道绝对的冷结温度(以°C,°F或K为单位),才能确定在热结点处测得的实际温度。所有基于现代热电偶的系统都使用附加的绝对温度传感器(PRTD,硅传感器等)来精确测量冷结端的温度并用数学方法补偿差异。
应用实例
热电偶的电子接口包括一个高分辨率ADC,该ADC具有差分输入并具有分辨小电压的能力。稳定且低漂移的参考;以及准确测量冷端温度的一些方法。
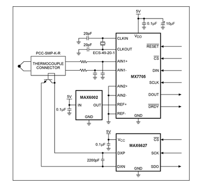
图2详细说明了简化的原理图示例。MX7705是一个16位delta-sigma ADC,集成了一个内部可编程增益放大器(PGA),不需要外部精密放大器,并且可以解析热电偶的微伏级电压。使用MAX6627远程二极管传感器和位于热电偶连接器上的外部二极管连接的晶体管来测量冷端温度。MX7705可以容纳有限范围的负温度,其输入共模范围在地平面以下延伸了30mV。

热电偶测量电路。MX7705测量热电偶输出;MAX6627和外部晶体管测量冷端温度。MAX6002为MX7705提供2.5V精密基准电压。
专用IC也可用于热电偶信号调理。这些IC集成了本地温度传感器,精密放大器,ADC和参考电压。例如,MAX31855是冷端补偿的热电偶数字转换器,可数字化K,J,N,T或E型热电偶的信号。MAX31855以14位(0.25°C)的分辨率测量热电偶温度。
误差分析
热电偶是差分传感器,其中的热端和冷端之间的温差会产生输出电压。根据上面的公式1,仅当可以精确测量参考冷端(TREF)的绝对温度时,才能找到热端(Tabs)的绝对温度。
现代铂RTD(PRTD)可以用于基准冷端的绝对温度测量。它在较小的外形尺寸,低功耗和非常合理的成本下,可在宽温度范围内提供良好的性能。
图3为简化的示意图,显示了精密DAS,该DAS使用评估板(EV)用于MAX11200 24位Δ-ΣADC,并允许进行热电偶温度测量。在此,R1-PT1000(PTS 1206,1000Ω)用于冷端的绝对温度测量。该解决方案允许以±0.30°C或更高的精度测量冷端温度。

简化的热电偶DAS。
如图3所示,MAX11200的GPIO设置为控制精密多路复用器MAX4782,该多路复用器选择热电偶或PRTD R1-PT1000。这种方法允许使用单个ADC进行动态热电偶或PRTD测量。该设计提高了系统精度,并降低了校准要求。
结论
根据该参考设计提出的建议,温度测量变得更加容易。现代化的热电偶和高分辨率的delta-sigma ADC一起工作时,可以实现高精度的温度评估和分析。
编辑:hfy