时间:2021-01-20 15:08
人气:
作者:admin
作者:Alberto Leibovich,Pablo Leibovich
“本文讨论了SPWM发生器的实现,SPWM发生器是实现常用于电机控制和可再生能源等应用的功率逆变器的最广泛使用的方法之一,本文包括了SPWM生成的每个步骤,以及如何在输出端进行连接和滤波。
可再生能源仍然是世界范围内的大趋势。随着捕获风能、太阳能和其他形式的可再生能源的方法不断发展,可再生能源系统的成本和效率对公司和消费者都越来越有吸引力。实际上,2016年,全球对可再生能源的资本投资跌到了多年来最低水平,但是却创下了一年内可再生能源设备安装数量最多的记录。
在用于可再生能源系统的组件中,逆变器是一项尤其关键的系统组件。由于大多数可再生能源都是通过直流电(DC)产生的,因此逆变器在将直流电(DC)转换为交流电(AC)以有效整合到现有电网中起着关键作用。在混合了不同可再生能源的混合动力系统和微电网系统中,逆变器至关重要。
可再生能源逆变器在使用单相和三相电机及其他旋转机械的工业应用中也起着至关重要的作用。从逆变器获得的可变频率和电压体现了此类设备中的自主控制原理。
为了实现功率转换,DC-AC逆变器通常采用脉冲宽度调制(PWM)技术。这是一种很有用的技术,其中,功率MOSFET等开关由可变宽度的脉冲控制。为了获得自动控制和调节,PWM技术用于将逆变器的AC电压输出及其频率保持在标称值,不受输出负载影响。
为了从变频器控制系统获得更好的响应,已经开展了许多研究和开发了诸多技术。常规的逆变器根据负载的变化来改变输出电压。为了降低输出电压对负载变化的敏感度,基于PWM的逆变器通过改变以较高频率产生的脉冲的宽度来调节输出电压。因此,输出电压取决于开关频率和脉冲宽度,而开关频率和脉冲宽度则根据输出端连接的负载的值而变化。通过这种类型的调节,逆变器可提供恒定的标称电压和频率,不受输出功率影响。
有多种产生PWM的方法已经被研究过。逆变器的效率参数,例如开关损耗和谐波降低,是任何调制技术评估中考虑的主要因素。因此,正弦脉宽调制(SPWM)在功率电子中被广泛用作逆变器设计的调制方法。
SPWM逆变器概念
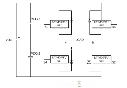
三相桥式逆变器是工业应用中最常用的逆变器拓扑。为了简化概念,我们分析一下单相版本。单相设计包括H桥的每个桥臂上的开关晶体管或IGBT,具有反并联续流二极管,可在开关关闭时放电。其原理图如图1所示。

图1. 这个基础H桥电路显示了逆变器的关键组成部分
晶体管(通常为功率MOSFET)标识为S1、S2、S3和S4。切换开关以使同一桥臂上的两个晶体管不会同时导通或断开,从而防止短路。
为了在负载中产生交流电,晶体管必须成对工作:S1和S2导通,S3和S4断开,反之亦然。表1列出了不同的开关状态和对负载施加的电压。

表1. 此表显示了开关的逻辑
方波逆变器,已知为基础逆变器,由两个相位相反的方波运行,其频率等于输出端所需的频率。其中一个波施加到S1和S2,另一个波施加到S3和S4。图2显示了如果使用这类逆变器,PWM控制信号和在负载中获得的电压。

图2. 如果使用基础逆变器,PWM控制信号和输出电压如图所示
PWM技术基于恒定振幅脉冲的生成和通过改变占空比对脉冲持续时间的调制。参考信号或调制信号是所需的信号输出(在逆变器输出端的电压波形为正弦波),载波信号的频率必须比调制后的频率大得多。这是使用正弦PWM(SPWM)作为PWM逆变器的调制方法的主要原因。
SPWM特性
SPWM基于恒定振幅的脉冲,每个周期具有不同的占空比。脉冲的宽度是通过调制载波来获得的,从而获得所需的输出电压并降低其谐波含量。
SPWM的载波信号通常是高频的三角波,通常在几kHz内。SPWM的调制信号是一个正弦波形,其频率等于所需的输出电压频率,通常为50 Hz或60 Hz。
在图3中,显示了正弦调制的简化示意图。通过比较正弦波形和三角载波波形来生成开关信号。当正弦电压大于三角电压时,比较器输出为高电平。比较器的输出脉冲用作刚才介绍的H桥的选通脉冲。

图3. 该简化原理图显示了SPWM如何产生开关信号
为了获得更好的结果,三角波形和正弦波形之间的频率比必须为整数N = fC/fS,其中fC是载波频率或三角波,fS是调制频率或正弦波。在这种情况下,每个半周期的电压脉冲数为N/2。在图4中可以看到这种效果,其中显示了三角波、正弦波和PWM输出波形。

图4. 三角波形和正弦波形之间的频率比必须为整数
占空比的调制过程被设计为调制指数m等于或小于1。如果m高于1,那么在三角信号的部分周期中,将不存在载波信号和调制信号的交叉点。对输出信号的影响如图5所示。但是,必须注意,有时会使用一定量的过调制来获得较高的交流电压幅值。

图5. 有时需要一定量的过调制以提高AC电压幅值
根据波形质量分析SPWM时,必须考虑谐波。SPWM在电压波形中产生几个数量级的不同谐波。然而,主要的是N和N±2阶,而N被定义为fC/fS。如果考虑过调制,则输出电压具有较高的谐波含量,这是在产生较高电压时的权衡。通过改变正弦电压,可以调节输出电压。
具有固定振幅和频率的三角波形,以及具有等于输出频率的固定频率和可变振幅的正弦波形等这些概念,是本文阐述的实现SPWM发生器的基础。SPWM发生器如图6的框图所示。

图6. 该框图显示了SPWM发生器的设计和实现方式
高频三角波形是产生SPWM信号的必要因素。这项任务通过有限状态机(FSM)、计数器和D触发器实现,在上图中被称为HF三角波发生器。该发生器基于AN-CM-265可编程PWM,可产生占空比呈三角变化的PWM。由于需要三角波,因此应用低通滤波器来消除方波的很高频率。
使用GreenPAK模拟比较器将该三角波形与外部50或60 Hz低压正弦波形进行比较。通过该比较,可以如前一节所述实现PWM的正弦调制。最后,使用逆变器为SPWM输出生成互补信号。

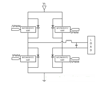
图7. SPWM发生器的输出连接到H桥
如图7所示,SPWM输出及其互补信号连接到同一桥臂的每个晶体管。H桥的输出包含一个LC滤波器,从而对SPWM的高频分量进行了滤波,最后,将50或60 Hz的正弦波施加到负载。
实现SPWM发生器
SPWM发生器的实现基于Dialog半导体公司的SLG46826V,它是一种可配置的混合信号IC(CMIC),其中包含FSM数字计数器、高速模拟比较器和高频振荡器。这使该CMIC能够用于生成所需的三角波形和正弦调制。
如上面所述,高频三角波形发生器基于AN-CM-265可编程PWM。图8中显示了在GreenPAK Designer软件中实现该发生器。

图8. 三角波形发生器在GreenPAK Designer软件中的实现
发生器使用内部25 MHz振荡器,并配置为12.5 MHz的输出频率。该时钟与宏单元CNT1和CNT2相结合,生成具有所需占空比的相应方波。
通过这种配置,三角波的周期为1 ms,因此可获得1-kHz三角波。在此设计中,实现了50 Hz SPWM逆变器,但可以通过更改三角波形的周期将其修改为60 Hz或其他频率。
具三角变化的高频PWM连接到PIN 16,并连接了相应的外部低通滤波器。该滤波器基于一阶RC滤波器,具有1.5 kΩ电阻和10 nF电容器,因此该滤波器的截止频率为10.6 kHz。
滤波器的输出(如图6所示)连接到高速模拟比较器ACMP0H。ACMP0H的配置如图9所示。

图9. 高速模拟比较器的这种配置显示了奇数输出控制
该配置用于比较PIN 20和PIN 3之间的电压。为了获得最佳性能,必须禁用hysteresis和带宽限制选项。因此,必须将一个低压正弦波形发生器连接到PIN 3,以便获得正弦PWM调制(图10)。

图10. 该框图显示了实现正弦PWM调制的调制器
为了生成针对PWM输出的互补信号,将3-L1查找表配置为逻辑逆变器。最后,PWM输出连接到PIN 5和PIN6。由于PIN 8和PIN 9连接到GreenPAK芯片的I2C模块,因此有必要使用上拉电阻将它们连接到VDD。整个SPWM实现图如图11所示。

图11. 这是SPWM发生器实现的完整视图
测试SPWM的实现
为了测试SPWM的实现,我们组装了整个系统,并使用示波器进行了分析。50 Hz正弦波信号是由功能信号发生器产生的,具有相应的振幅和偏移,可以将其直接连接到SLG46826V CMIC。整个系统如图12所示。

图12. 用于测试SPWM发生器的实现的整个系统
本文讨论了SPWM发生器的实现,SPWM发生器是实现常用于电机控制和可再生能源等应用的功率逆变器的最广泛使用的方法之一,本文包括了SPWM生成的每个步骤,以及如何在输出端进行连接和滤波。
编辑:hfy