时间:2020-07-22 11:15
人气:
作者:admin
频谱分析仪的电流模式一般有自10Hz低频起始的频率响应。当与1Hz或带宽更窄的 FET 软件结合使用时,现代频谱分析仪就具备了扩展的低频性能,使之成为设计与调试高性能模拟电路不可或缺的工具。不幸的是,主要面向RF应用的频谱分析仪典型输入阻抗为50Ω,当用于许多高阻抗模拟电路时,这是一个重负载。与 50Ω输入串接一个 953Ω电阻器可以改善阻抗显得略高的探头,但这种方法也只能提供1kΩ的输入阻抗,而测试的信号则会降低26 dB。
此外,大多数 RF 频谱分析仪都缺少交流耦合功能,因此,任何直流输入元件都与内部端结电阻器或前端混频器直接相通。如果要保持10 Hz的低频响应,必须在953Ω输入探头中串接一个至少2mF的耦合电容器。尽管示波器输入电路可以耐受探头的偶然接触和容性瞬变过载,但在频谱分析仪上采用一个低阻抗、交流耦合的探头仍然可能会毁坏分析仪昂贵而难以更换的前端混频器。
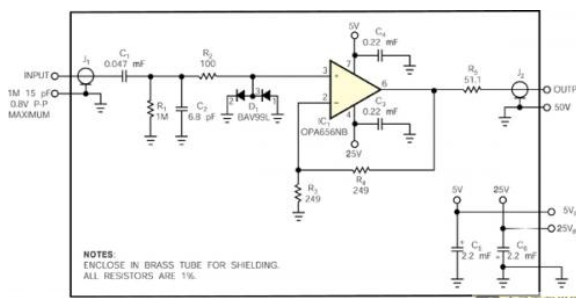
尽管现在有商用的高阻抗探头,但它们的购买价格与维修价格都很高。本设计实例提供一种替代方案:一种廉价而有良好保护作用的单位增益探头,它的输入阻抗与一台普通台式示波器一样,可以驱动频谱分析仪50Ω的输入阻抗。该探头在100 kHz时的增益为0±0.2 dB。输入阻抗为1 MΩ、15 pF,最大输入为 0.8V p-p。负载阻抗为 50Ω,频率响应范围在-3 dB时为10 Hz至200MHz。通带纹波小于1dB p-p。1 MHz时的输入噪声低于10 nV/√Hz。10 MHz时0.5V p-p输入的二阶失真低于-75 dBc,三阶失真低于-85 dBc。电源需求为±5V、16 mA。
只需一个下午的时间就可以用买得到的廉价元器件组装好图1所示电路。电路的输入端表示为与一台台式示波器相同的特性,即1MΩ电阻并联15 pF电容。还可以用这个有源探头替代标准的 1:1 或 10:1 的示波器探头,进一步扩展了本设计的可用性。D1中背靠背的硅二极管将输入信号箝位至略高或略低于一个正向压降,限制了施加在频谱分析仪前端的信号强度,因而保护输入混频器免遭过载和 ESD 的损坏。由于大多数用户使用探头和频谱分析仪测量小幅度信号和噪声,受限制的大信号响应特性不会对多数应用造成影响。

高性能 FET 输入运算放大器 IC1采用德州仪器公司的一片OPA656,它提供的电压增益为2。这一结构产生的带宽约为 200 MHz(图 2)。OPA656可以针对100Ω总负载而驱动50Ω 后向匹配的负载,在单位净增益的IC1两个比较器上产生6 dB的增益损失。较之大多数基于有源 FET 的商用探头,OPA656引起的噪声和失真要低得多。

图 3 中的探头装在一个自制的小铜管内。输入连接器包括一个小型 SMA边缘展开连接器,可以方便地适应其它连接器,如 BNC 及它的许多附件。探头需要5V和-5V电压,每种电压下的电流约18 mA,它们可以从仪器的探头电源插头得到,或者用为交流墙式变压器设计的外接线性电源供电。最好用78L05和79L05稳压器稳定供电电压。
标准的小型 50Ω 同轴电缆将探头连接至测量仪器上。为了达到最平坦的频率响应与单位增益,探头输出端采用 50Ω 端接;电路无需隔直流输出的电容器。
责任编辑:gt