电能质量监测和监测仪器讲座--电能质量监测
介绍电能质量的基本概念,国家标准的有关规定,监测电能的方式和监测仪器的类型与主要功能。
关键词:电能质量;国家标准;仪器;监测系统
文中所述的电能质量主要指通过公用电网供给用户端的交流电能的质量。
电能质量问题通常定义为:导致用电设备故障或不能正常工作的电压、
电流或频率偏差,其内容涉及频率偏差、电压偏差、电磁暂态、
供电可靠性、波形失真、三相不平衡以及电压波动和闪变等。一个理想的
电力系统应以恒定的频率(50Hz)和正弦波形,按规定的电压水平向用户供电。在三相交流电力系统中,各相的电压和电流应处于幅值大小相等、相位互差120°的对称状态。不过,这种理想状态在实际生活中并不存在,而且,它还有与一般
产品质量不同的特点:①电能质量不完全取决于电力生产企业,有的质量偏差(例如谐波,电压波动和闪变,三相电压不平衡度)往往是由用户干扰造成的;②对于不同的供(或用)电点在不同的供(或用)电时刻,电能质量指标往往是不同的。
随着科学技术的发展,用户
电力电子设备、非线性负荷和冲击性负荷不断增加,加剧了电网电能质量问题。对电力系统,电能质量污染使系统的线损增加,变压器寿命降低,
继电保护装置误动作,计量仪表误差增加;对电力用户,电能质量污染使用户
电机产生附加损耗、发热和振动,降低了电机的最大转矩和过载能力,使无功补偿装置投不上,补偿
电容器的使用寿命降低或熔丝经常熔断,甚至它对居民的日常生活质量也有多种不好影响;此外,电能质量污染还使精密制造设备的使用年限减少,生产的产品的废品率增加,干扰
通信的
信号等。因此,对电能质量问题必须给予充分重视。
为了保护供用电双方的利益,为了有效地监测和管理电能质量,国家质量技术监督局从1990~2001年制定并颁布了6个电能质量标准。允许的质量偏差限值见表1。这些标准还规定了测量电能质量偏差的方法和对测量仪器的基本要求。


3.1监测方式
电能质量监测主要有定期巡检、专项
检测或抽检、在线监测等三种方式。
定期巡检主要用于需要掌握电能质量又不需要连续检测或不具备连续在线监测条件的场合。如,检测居民、商业区及小工厂供电系统配电点的电能质量。根据重要程度一般一个月或一季度检测一次。
专项检测主要用于负荷容量变化大或有干扰源设备接入电网,或反映电能质量出现异常,需要对比前后变化情况的场合,以确定电网电能质量指标的背景状况和负荷变动与干扰发生的实际参量,或验证技术措施效果等。专项检测工作在完成预定任务后即可撤消。
在线监测主要用于监测重要变电站或实施无人值班变电站的公共配电点或重要电力用户的配电点的电能质量。在线监测的功能包括:数据显示、数据存储、数据远传及对监测项目的越限报警或发控制指令。通过计算机
网络将监测的实时数据、历史变化曲线、指标越限报警信号等进行就地显示和实现远方监控。
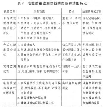
3.2监测仪器
按照不同测试和分析方式,电能质量监测仪器可分成表2所示的几种类型。
随着电力的发展和用电要求的提高,仅靠传统的基于有效值理论的监测技术已不能精确地描述实际的电能质量问题,因此,需要开发各种与时俱进的新仪器。
它们应能捕捉瞬时(毫秒级甚至纳秒级)干扰波形,应能采用多种判据来启动量测装置;应能同时测量电压、电流,以便获得潮流
信息;具有足够高的采样速率,以便能测得相当高的高次谐波的幅值、相位及相关信息;具有有效的分析系统,以便能反映各种电能质量指标的特征及其随时间的变化规律。此外,新型监测仪器还应考虑充分利用网络资源来实现对电能质量的全面监测。

?
福禄克电气和电能质量测试产品一览表见表3。