时间:2009-10-10 16:22
人气:
作者:admin
RF抗干扰能力测试装置
目前,大多数蜂窝电话采用时分多址(TDMA)标准,这种复用技术以217Hz的频率对高频载波进行通/断脉冲调制。容易受到RF干扰的IC会对该载波信号进行解调,再生出217Hz及其谐波成分的信号。由于这些频谱成分的绝大多数都落入音频范围,因此它们会产生令人生厌的“嗡嗡”声。由此可见,RF抗干扰能力较差的电路会对蜂窝电话的RF信号解调,并会产生不希望听到的低频噪音。作为质量保证的测试手段,测量时需要将电路置于RF环境中,该环境要与正常操作时电路的工作环境相当。
本文说明了一种通用的集成电路RF噪声抑制测量技术。RF抗干扰能力测试将电路板置于可控制的RF信号电平下,RF电平代表电路工作时可能受到的干扰强度。从而产生了一个标准化、结构化的测试方法,使用这种方法能够得到在质量分析中可重复的测试结果。这样的测试结果有助于IC选型,从而获得能够抵抗RF噪声的电路。
可以将被测器件(DUT)靠近正在工作的蜂窝电话,以测试其RF敏感度。但是,为了得到一个精确的、具有可重复性的测试结果,需要采用一种固定的测量方法,在可重复的RF场内测试DUT。解决方案是采用RF测试电波暗室,提供一个可精确控制的RF场,相当于典型移动电话所产生的RF场。
RF抗干扰能力测试装置
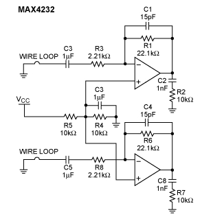
下面我们对MAX4232双运放和一款竞争产品X的RF抗干扰能力测试结果进行比较。RF抗干扰能力测试电路(图1)给出了待测双运放的电路板连接。每个运算放大器配置成交流放大器。没有交流信号输入时,输出设置在1.5V直流电平(VCC = 3V)。反相输入通过模拟输入端PC板引线的1.5英寸环线短路至地。该环路用来模拟实际的引线效应,实际引线在工作频率下相当于天线,接收、解调RF信号。在输出端连接一个电压表(dBV),测量、量化运算放大器的RF噪声抑制能力。
图1. MAX4232双运放的RF噪声抑制能力测试电路
Maxim的RF测试装置(图2)产生用于测试RF抗干扰能力的RF场。测试电波暗室具有一个屏蔽室,作用与法拉第腔的屏蔽室类似,具有连接电源和输出监视器的端口。把下面列举的设备连接起来就可以组成测试装置:
a.信号发生器:9kHz至3.3GHz (Rhode & Schwarz SML-03)
b.RF功率放大器:800MHz至1GHz,20W (OPHIR 5124)
c.功率计:25MHz至1GHz (Rhode & Schwarz)
d.平行线单元(电波暗室)
e.场强检测仪
f.计算机(PC)
g.电压表(dBV)
图2. RF噪声抑制能力测试装置
信号发生器产生所需频率的RF调制信号,并将其馈送到功率放大器。通过一个与功率计连接的定向耦合器测量并监视功率放大器(PA)输出。计算机通过控制信号发生器输出的频率范围、调制类型、调制百分比以及PA的功率输出建立所需要的RF场。电场通过天线(平面型)在屏蔽电波暗室内辐射,经过精确校准产生均匀、一致的可重复电场。
典型蜂窝电话附近的RF场强近似为60V/m (距离手机天线4cm处),远离手机后场强降低。在距离手机10cm处,场强降至25V/m。因此在电波暗室内产生一个均匀的60V/m场强,以模拟DUT所处的RF环境(60V/m的辐射强度可以保证被测器件不至于发生电平钳位,避免测量误差)。所采用的射频信号是在800MHz至1GHz蜂窝电话频率范围内变化的RF正弦波,使用1000Hz的音频频率进行调制,调制深度为100%。用217Hz频率调制时可以得到类似结果,但1000Hz是更常用的音频频率,为便于评估,这里选择了1000Hz。通过电波暗室的接入端口为DUT提供电源,并通过接入端口连接电压表,读取dBV值(相对于1V的dB)。通过调整DUT在电波暗室内的位置,并使用场强检测仪可以精确校准RF场。

图3. 使用图2测试装置得到的两个双运放的RF噪声抑制测试结果
测试结果
两个双运放(MAX4232和竞争产品X)的测试结果如图3所示,测量值为平均输出dBV。RF频率在800MHz至1GHz范围内变化时,在均匀的60V/m电场中,MAX4232的平均输出大约为-66dBV (500µVRMS相对于1V);竞争产品X的平均输出大约为-18dBV (125mVRMS,相对于1V)。没有RF信号时,电压表的读数为-86dBV。
因此,MAX4232输出的变化量只有-20dB (-86dBV到-66dBV),即RF干扰导致MAX4232输出从50µVRMS变化到500µVRMS。在RF干扰环境下,MAX4232的变化因子是10。因此可以推断出MAX4232具有出色的RF抗干扰能力(-66dBV),不会产生明显的输出失真。
而器件X的噪声抑制平均读数仅有-18dBV,这意味着在RF影响下输出变化为125mVRMS (相对于1V)。这个增加值很大,是正常值50µVRMS的2500倍。因此,器件X的RF抗干扰能力很差(-18dBV),当靠近蜂窝电话或其它RF源时可能无法正常工作。显然,对于音频处理应用如耳机放大器和话筒放大器,MAX4232是一个更好的选择。
总结
总之,为了保证产品在RF环境下的工作质量,RF抗干扰能力的测量是电路板和IC制造商必须考虑的步骤。RF电波暗室测量装置提供了一个既经济、灵活,又精确的RF抗干扰能力测量方法。
上一篇:元件贴装技术
下一篇:半导体激光器在电子焊接领域的应用