时间:2009-04-21 20:24
人气:
作者:admin
本文将讨论如何测量并辨别爆米花噪声;以及相对于1/f 及宽带噪声的幅度;还有对爆米花噪声特别敏感的诸多应用。
讨论爆米花噪声以前,对时域和宽带及1/f噪声的统计表示法进行回顾是非常有帮助的。1/f 和宽带噪声均具有高斯分布的特点。 此外,在一个特定设计中,这些噪声类型都是一贯的并且是可以预见的。到目前为止,我们已经从本文中了解了如何通过计算和仿 真(图 1-2)来预测噪声级别。但是,这些方法均不能用于测量爆米花噪声。

图 8.1 宽带噪声——时域及柱状图

图 8.2 1/f 噪声——时域及柱状图
爆米花噪声是一种在双极晶体管基极电流中的突然阶跃或跳跃,或 FET 晶体管阈值电压中的一种阶跃。之所以将其称为爆米花 噪声,是因为当通过扬声器播放出来时其听起来类似爆米花的声音。这种噪声也被称为猝发噪声和随机电报信号 (RTS)。爆米花噪 声出现在低频率(通常为 f < 1kHz)下。每秒钟可以发生数次猝发,在极少数情况下,可能数分钟才发生。
图 8.3 显示了时域中的爆米花噪声及其相关的统计分布情况。需要注意的是,噪声级别的不同跳跃与分布峰值相对应。很明显, 该分布情况与非高斯爆米花噪声相关。实际上,本例中显示的分布情况为三条放置于彼此顶部的高斯曲线(三模分布)。出现这种情 况的原因是,本例中的爆米花噪声具有三个离散电平。各猝发间的噪声为宽带和 1/f 噪声的组合。因此,该噪声由三个不同的 1/f 及 宽带噪声高斯分布组成,而 1/f 及宽带噪声又被爆米花噪声转换为不同的电平。

图 8.3爆米花噪声时域及柱状图
人们认为,爆米花噪声是由电荷陷阱或半导体材料中的微小缺陷引起的。我们已经知道重金属原子污染是引起爆米花噪声的原 因。在失效分析时,专家通常会对具有较多爆米花噪声的器件进行仔细的检查。失效分析将查找会引起爆米花噪声的微小缺陷。图 8.4 显示了如何将一个正常晶体管与一个带有晶体缺陷的晶体管进行对比。

图 8.4 正常晶体管与带有晶体缺陷的晶体管的比较
爆米花噪声与那些在半导体制造期间出现的问题有关系。对许多现代工艺而言,爆米花噪声的出现相对要少一些。一般而言, 爆米花噪声取决于不同的“批次”,即一些批次没有爆米花噪声,而其他批次可能会有一点。一批特别差的半导体可能会有百分之五 的器件具有爆米花噪声。在许多情况下,我们都可以找出引起爆米花噪声的制造技术问题。
在双极晶体管中,爆米花噪声以基极电流的一个阶跃变化形式出现。因此,双极运算放大器爆米花噪声通常表现为偏置电流噪 声。由于这一原因,双极放大器中的爆米花噪声可能仅在高源阻抗应用中出现。
在具有 JFET 输入放大器的双极运算放大器中,偏置电流噪声通常不是个问题。在一些情况下,一个内部级双极晶体管将会产生 爆米花噪声。这种爆米花噪声表现为电压噪声。
一般而言,MOSFET 放大器往往不总是产生爆米花噪声。MOSFET 晶体管中的爆米花噪声表现为阈值电压的一个阶跃。在运算 放大器中,其将表现为电压噪声。
在本文中,我们将讨论如何实施爆米花噪声的试验台测试和生产测试。试验台测试是小批量样片器件测试工程实验室中的一种 测试方法。生产测试是使用自动化测试设备对大批量器件进行测试的一种测试方法。这两种测试方法之间的主要不同之处在于生 产测试需要的测试时间较短(通常为 t ≤ 1 秒)。生产测试时间需要较短的时间是因为生产测试时间成本非常高昂。在许多情况下, 测试成本与半导体裸片的成本相当。
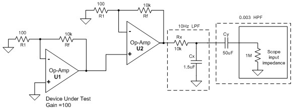
图 8.5 显示了测量一款运算放大器 (U1) 电压爆米花噪声的试验台设置。需要注意的是,该放大器的非反相输入被接地,因此该 放大器的噪声及 DC 输出为增益乘以偏移,该噪声进而被 U2 放大。请注意,U1 和 U2 的增益均被设定为 100,即总增益为 100x100 = 10,000。这是一个典型的爆米花噪声测量增益设置;但是,您可能会需要对这一设置进行调整,以适用于您的应用。
U2 输出端的低通滤波器将带宽限制在 100Hz。该滤波器消除了较高频率噪声,并显示出爆米花噪声(如果没有出现爆米花噪声 则为 1/f 噪声)。根据具体应用,可以在 10Hz 到 1000Hz 的范围内,对这种滤波器进行调节。一个 10Hz 低通滤波器具有一些衰减 60Hz 拾取的优点。但是,其也有模糊一些高频率猝发的缺点。一个 1000Hz 低通滤波器将捕获高频率猝发,但同时也开始含有极大 的宽带噪声。100Hz 滤波器是一款介于 10Hz 和 1000Hz 滤波器的折中方案。但是,您可能想通过做实验来观察使用哪一种可以获得 测量的最佳结果。

图 8.5 测量运算放大器电压爆米花噪声的试验台测试
U2 之后是一个 0.003Hz 的 HPF。该滤波器是使用一个陶瓷电容器和示波器输入阻抗构建而成的。需要注意的是,并联的数个小 陶瓷电容器可用于构建大陶瓷电容器(例如:4 x 5uF)。该高通滤波器用于消除 DC 偏移,这种偏移将可能会比测量出的噪声大得多 。使用这种滤波器将允许使用最佳示波器范围测量出噪声信号。在本例中,DC 输出偏移大约为 2V,该噪声拥有一个 340mVpp 的幅 度。0.003Hz HPF 不但去除了 2V DC 组件,而且还允许您在 200mV 示波器刻度上观察 340mVpp 信号。
利用输入偏移并将其与总增益相乘,您就可以轻松地估计出可能的输出偏移。图 8.6 显示了这种计算方法。需要注意的是,该输 出偏移没有将运算放大器驱动至电源轨(本例为 +/-15V)。如果输出偏移接近电源轨,那么您将有必要减少增益或 U1 和 U2 之间的 AC 耦合。还需要注意的是,当该电路首次被上电时,将需要对滤波器电容 C2 充电至输出偏移电压,这样将需要大量的时间(大约 为 5 分钟)。图 8.6 还给出了充电时间的计算方法。

图 8.6 运算放大器电压爆米花噪声试验台测试的相关计算
图 8.7 显示了测量运算放大器 (U1) 电压爆米花噪声的生产设置。试验台测试设置和生产测试设置之间的主要区别在于生产测试 中采用了数字滤波器。数字滤波器使用数学方法来过滤数字化数据。因此,这些数字滤波器不具备模拟滤波器的长充电时间。这样 就保持了较短的测试时间(也即低了成本)。在本例中,该测试设备使用一个可编程增益放大器 (PGA) 来将噪声放大到一个容易测 量的级别。基架 DAC 可以被用于消除输出偏移。该最终测试方法是许多生产测试系统的典型方法。但是,这些方法将随系统的不同 而各异。

图 8.7 测量电压爆米花噪声的生产设置
图 8.8 显示了测量一个放大运算器 (U1) 的电流爆米花噪声的试验台设置。请注意,一个 1MΩ 电阻器与两个输入端串联。该 1MΩ 电阻器放大了电流噪声,从而使其成为输出端的主要噪声。请注意,该配置将会找出两个输入端上的爆米花噪声。由于噪声可能与 任何输入端相关联,因此这一点是很重要的。两个输入端都应进行检查。图 8.9 图解说明了电流噪声与输入电阻呈线性增长,同时, 热噪声与输入电阻的平方根成比例地增长。因此,如果您将输入电阻增加到一定值,您就可以使电流噪声成为主要噪声。图 8.10 给 出了一些方程式,以帮助您选择一个使电流噪声成为主要噪声的输入电阻。

图 8.8 测量仪表放大器电流爆米花噪声的试验台测试

图 8.9 噪声随着输入电阻呈线性增长

图 8.10 选择输入电阻的方程式
请注意,图 8.8 所示用于测量电流爆米花噪声的电路并不需要次级增益,这是因为输入电阻器可以用作电流噪声和偏置电流的 一个增益。电流噪声测量电路具有与应用于电压噪声电路一样的滤波器。0.003Hz 的高通滤波器消除了 DC 输出偏移。DC 输出偏移 一般是由流经输入电阻器的偏置电流产生的。位于 U1 输出端的低通滤波器将带宽限制为 100Hz。该滤波器不但消除了较高频率的 噪声,而且还可以显示出爆米花噪声(如果没有任何爆米花噪声,则显示为 1/f 噪声)。图 8.11 给出了与图 8.8 中所示电流爆米花噪 声测量电路相关的滤波器的计算方式。

图 8.11 相关滤波器的计算方式
图 8.12 显示了用于测量一个运算放大器 (U1) 电流爆米花噪声的生产测试设置。试验台测试设置与生产测试设置之间主要的区 别在于生产测试中使用了数字滤波器,该数字滤波器使用数学方法过滤数字化数据。因此,这些数字滤波器不具备模拟滤波器的长 充电时间,这样就保持了较短的测试时间。

图 8.12 测量电流爆米花噪声的生产测试设置
在此章节我们将推荐几种用于分析低频噪声并确定是否有爆米花噪声方法。所使用的分析技术独立于用于测量数据的电路结 构。工程师一般用定性方法都能检测出一个示波器波形,并确定一个信号是否具有爆米花噪声。我们还将介绍如何用定性方法确定 爆米花噪声。此外,我们将讨论如何设置爆米花噪声以及 1/f 噪声的通过/失败极限。
图 8.13 显示了一个典型的无爆米花噪声的时域噪声信号。该信号的截止频率为 300Hz。因此,该噪声为 1/f 噪声和宽带噪声的一 个综合噪声。噪声信号左侧的柱状图用于强调该噪声电压为高斯分布型。图 8.14 显示了更详细的典型噪声高斯分布。

图 8.13 1/f噪声和宽带噪声的综合噪声

图 8.14 标准器件噪声相关的高斯分布
图 8.15 显示了一个典型的带有爆米花噪声的时域噪声信号。该信号的截止频率为 300Hz。噪声信号左侧的柱状图用于强调该噪 声电压为非高斯分布型。图 8.16 显示了与图 8.15 中所示的相同的波形,划圈和箭头部分用于强调爆米花信号跃至离散模式。就这 个特例而言,出现了三个离散噪声级,在该分布图中产生了三种模式。如欲了解典型非高斯噪声分布的更多详情,敬请参阅图 8.17。

图 8.15 爆米花噪声的时域信号

图 8.16:时域爆米花噪声信号的柱状图

图 8.17 时域爆米花噪声信号的柱状图
因此,确定一个信号是否有爆米花噪声的一个方法就是查看一个非高斯分布图。我们在此将不对用于测试一个分布为高斯或非 高斯分布的数学方法进行介绍。相反我们将主要精力集中在可以查找与一个噪声信号边缘相关的较大突变的技术上。找到一个信 号突变的一般方法是取该信号的导数。图8.18 显示了当爆米花信号进行一次转换时,爆米花噪声信号的导数如何产生较大的尖峰。 图 8.19 显示了一个标准器件噪声的导数。图 8.19 中的噪声只有宽带和闪烁爆米花噪声,即无爆米花噪声。请注意,取宽带和闪烁噪 声的导数并不会出现较大的尖峰。

图 8.18 爆米花噪声信号的导数

图 8.19 标准器件噪声的导数
花噪声柱状图在离群值较大的柱 (outlying bin) 中具有大量的计数。这些离群值柱与导数中的尖峰相对应。请注意,标准器件的柱 状图不具备大量的离群值 (outlier)。就该例子而言,我们查看该分布中 ±4σ 处的离群值。+/-4 标准偏差之外的测量噪声的统计概率为 0.007%。所示的示例柱状图中含有 15000 个样本,因此我们可以认为只有一个样本(15000 x 0.007% = 1.05)在这些极限之外。因此, +/- 4σ 极限之外其余的条形柱很可能就是爆米花噪声。该测试的极限应根据柱状图中的样本数量进行调整。

图 8.20 标准器件和器件爆米花噪声导数分布图
确定器件是否带有爆米花噪声的另一种方法是将所测量的峰至峰噪声与理想的峰至峰噪声进行对比。图 8.21 将一个带有爆米 花噪声的器件的分布图与一个标准器件的分布图进行了对比。请注意,爆米花噪声峰至峰值为标准器件噪声的6倍。此外,还应注意 我们对比例进行了调整,从而强调了爆米花噪声的非高斯特性。请记住,不规则的强低频噪声是爆米花噪声比较明显的指示,但是 没有必要证明存在爆米花噪声。但是,具有不规则高噪声级别的器件肯定都有故障,无论这些器件是否具有爆米花噪声。

图 8.21:标准器件峰至峰噪声与器件峰至峰爆米花噪声的对比
本文推荐了两种用于筛选出爆米花噪声的方法。第一种方法是取噪声信号的导数,并找出分布图中的离群值。该测试建议的极 限为 +/-4 标准偏差。因此,如果该导数中任何一点超出 +/- 4 标准偏差,则可认为该器件出现故障。
第二种方法是查看峰至对峰噪声。该测试极限的设置使用噪声系列文章第 7 部分中的最差情况噪声准则,图 8.22 以图表方式总 结了这些准则。最差情况的经验法则描述了谱线密度曲线如何随着工艺变化而变化。使用第 3 和第 4 部分所提及的方法,及最差情 况谱线密度曲线,您可以估测出最差情况下的理想噪声,最差情况下的理想噪声为利用标准器件预测出的最大噪声。与最差情况极 限相比,具有爆米花噪声的器件一般都具有更大的噪声。峰至峰噪声极限应设置为最差情况估值。不满足这些极限的器件可能具有 爆米花噪声,或超高闪烁噪声。出现任何一种情况均可认为这些器件出现了故障。

图 8.22 噪声的最差情况经验法则
在慢传输信号的低频应用(fc < 1kHz)中,应对爆米花噪声予以关注。例如,医学脑电图(EEG,脑扫描)中的频率范围和波形很难 辨别出爆米花噪声。图 8.23 显示了典型的 EEG 波形。地震观测也是一些慢传输 DC 信号,其也很难辨别出爆米花噪声。在一些音频 应用中,普遍认为爆米花噪声是一种特别令人厌恶的噪声。

图 8.23 典型的 EEG 波形
爆米花噪声通常表现为一个电流噪声。因此,高源阻抗应用可能对爆米花噪声更为敏感。图 8.24 显示了输入阻抗如何影响爆米 花噪声的幅度。但是,请记住,在一些情况下,内部电流噪声将转换成器件的内部电压噪声。

图 8.24 受源阻抗影响的电流爆米花噪声
在一些情况下,宽带噪声可能使爆米花噪声不那么明显。图 8.25 显示了同一器件的两种不同带宽。请注意,图 8.25 中的两个波 形都含有爆米花噪声,但是在宽带宽情况下,白噪声使爆米花噪声不那么明显。

图 8.25 高带宽下被白噪声模糊化的爆米花噪声
在本文中我们讨论了如何测量和分析爆米花噪声。在第 9 部分中我们将着重讲述 1/f 噪声,以及如何使用自动归零放大器拓扑 来消除 1/f 噪声。