时间:2009-03-02 14:55
人气:
作者:admin
MAX9938 1µA、4焊球UCSP/SOT23封装、高精度电流检测放大器
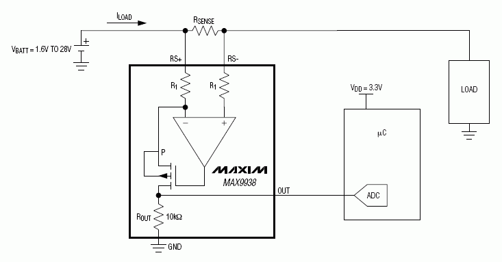
MAX9938为高精度高边电流检测放大器,VOS小于500µV (最大值)、增益误差小于0.5% (最大值),具有1µA超低静态电流。MAX9938采用微型1mm x 1mm UCSP™封装或5引脚SOT23封装,该器件非常适合要求高精度、低静态电流和小尺寸的笔记本电脑、蜂窝电话、PDA以及其它电池供电的便携产品。
MAX9938具有1.6V至28V输入共模电压范围。这些电流检测放大器具有一路电压输出,提供三种增益版本:25V/V (MAX9938T)、50V/V (MAX9938F)和100V/V (MAX9938H)。
三个增益版本允许灵活选择不同阻值的外部检流电阻。500µV (最大值)超低输入失调电压允许采用25mV至50mV的满幅VSENSE电压,从而在整个电流测量范围内保持极低压降。
MAX9938提供微型4焊球UCSP (1mm x 1mm x 0.6mm)封装、5引脚SOT23封装和6引脚µDFN (2mm x 2mm x 0.8mm)封装,工作在-40°C至+85°C扩展级温度范围。
蜂窝电话
笔记本电脑
PDA
便携式/电池供电系统
电源管理系统

典型工作电路
上一篇:内径测量原理及理论基础
下一篇:光纤探头的制作与修饰