时间:2008-11-27 17:43
人气:
作者:admin
采用Maxim驱动器-比较器-负载(DCL)器件及参数测量单元(PMU)芯片组的内置功能,省去外部继电器
摘要:本应用笔记介绍了Maxim新款PMU和DCL产品的功能并利用其特性满足特定的输出电流低于2mA或在2mA至50mA范围的PMU应用。
在传统的半导体自动化测试中,DCL和PMU通过“选择继电器”交替地连接待测器件(DUT)。
本应用笔记详细说明了Maxim DCL (MAX9961/62、MAX9967/68)和PMU (MAX9949/MAX9950、MAX9951/MAX9952)的独特功能,能够使用户省去机械继电器的成本和电路板空间。第二个好处是能够利用DCL的驱动电路提高传统的小电流PMU的驱动能力。
MAX9961/62/67/68为双通道、低功耗、高速引脚电子DCL IC,用于自动测试设备(ATE)。每个通道包括一路500Mbps驱动器、一个窗式比较器、动态钳位电路以及有源负载(MAX9961/62 = 2mA,最大值;MAX9967/68 = 35mA,最大值)。
MAX9949/50为双通道PMU,用于ATE及其它仪表。小尺寸、较宽的加载/测量范围以及高精度指标,使得MAX9949-50非常适合要求每个引脚或每个测试点一个PMU的应用场合。MAX9949/50内置缓冲驱动功能,能够根据用户要求扩展PMU电压和电流范围。
MAX9961/MAX9962/67/68的内部加载/感应和低漏电功能,以及MAX9949/50的外部缓冲器支持功能,使这些芯片能够配合工作,省去外部继电器。
要求Iout < 2mA的PMU应用
这种模式下,PMU利用其内部量程选择开关进行加载、测量。器件处于低泄露模式,PMU通过DCL的加载引脚连接到DUT (图1)。
图1.
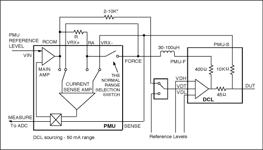
要求2mA < Iout < 50mA的PMU应用
这种模式下,PMU利用其外部量程选择功能进行加载、测量。驱动器的参考输入连接到PMU的Rcom输出。PMU的电流检测放大器用于测量DCL加载/感应引脚两端的电压,该电压对用于通过45Ω驱动器输出电阻的DUT电流(图2)。
图2.
Maxim的DCL和PMU配合模拟开关,可以省去机械电位器,从而降低成本、节省电路板空间。设计中使用小电流PMU时,可以利用DCL提高电流驱动能力。
上一篇:用数字电位器替代机械电位器
下一篇:电子俘获检测器及检测方法