时间:2008-03-12 00:29
人气:
作者:admin
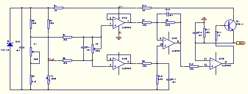
不平衡电桥测温电路

u4d与三极管构成一级电压增益为1的缓冲放大器,以提供交大的输出能力。三极管是射极跟随输出方式,目的是提供较大的电流增益和较低的输出阻抗。
这是老的设计方案。可能有些老同志喜欢拿这些东西来吓唬吓唬毛头小伙子(虽然我也马上要退休了)。现在的运算放大器的性能有了很大的提高。只需选一款合适的仪表放大器就可以代替在一大块电路,而且性能包括抗干扰性能等等都不是上面的电路可比的。
上一篇:电子元器件的检测方法
下一篇:pt100温度测量电路图