全球最实用的IT互联网信息网站!

AI人工智能P2P分享&下载搜索网页发布信息网站地图

当前位置:诺佳网 > 电子/半导体 > 测量仪表 >

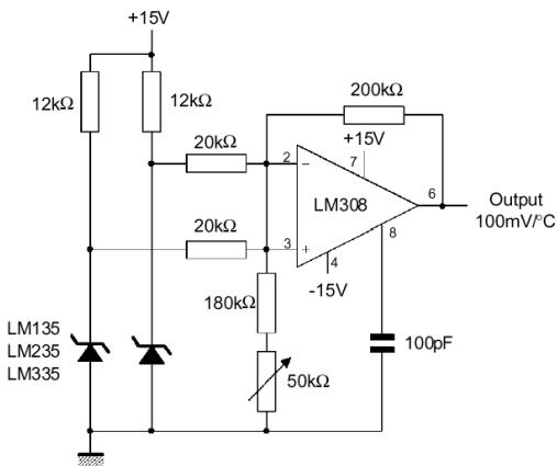
LM135可归零电路图

时间:2008-03-12 00:36

人气:

作者:admin

标签: 可归零  LM135 

导读:LM135可归零电路图-可归零电路(t =0℃;V0 =0)调节2K电位器,可以实现当温度为0℃时,电路输出为零。电压输出型集成温度传感器代表性器...

可归零电路(t =0℃;V0 =0)
调节2K电位器,可以实现当温度为0℃时,电路输出为零。
电压输出型集成温度传感器
代表性器件:LM135的主要参数(三端器件)
静态输出: 2.98V(+25℃ and IR =1mA)
测温范围:–55~ +150 ℃(LM135)         
动态电阻:0.6Ω(+25℃ and IR =1mA)
动态输出:10mV/ ℃

温馨提示:以上内容整理于网络,仅供参考,如果对您有帮助,留下您的阅读感言吧!
相关阅读
本类排行
相关标签
本类推荐

CPU | 内存 | 硬盘 | 显卡 | 显示器 | 主板 | 电源 | 键鼠 | 网站地图

Copyright © 2025-2035 诺佳网 版权所有 备案号:赣ICP备2025066733号
本站资料均来源互联网收集整理,作品版权归作者所有,如果侵犯了您的版权,请跟我们联系。

关注微信