时间:2008-05-12 10:04
人气:
作者:admin
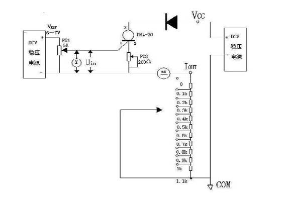
DH4-20电路原理图与测试

①.静态零电平4mA调节范围:
测试条件:VCC=24V UIN=0V(静态)
步骤:改变RP1使UIN=0V,改变RP2观察IOUT的最大值和最小值。
IOUT 实测值(mA)
RP2↓ 最小值3mA±0.3mA 2.790
RP2↑ 最大值5mA±0.3mA 4.838
②.UIN-IOUT线性测试:
测试条件:VCC=24V RL=700Ω
步骤:1.将RP1调至UIN=0V;
2将RP2调至IOUT=4.000mA;
3.改变RP1从0~5V的UIN电位;
UIN (V) IOUT(mA) 实测值(mA)
0 4.000 4.002
1.250 8.000 7.997
2.500 12.000 11.998
3.750 16.000 16.003
5.000 20.000 20.008
③RL-VCC最大负载电阻与工作电压之间的关系
测试条件:在上述②的测试条件UIN=5V,IOUT=20mA恒定状态下
步骤:改变以下RL与VCC的对应关系,观察IOUT=20mA恒定状态
RL(KΩ) VCC(V) 实测值(mA)
0 10 20.003
0.1 12 20.003
0.2 14 20.005
0.3 16 20.005
0.4 18 20.005
0.5 20 20.005
0.6 22 20.005
0.7 24 20.005
0.8 26 20.010
0.9 28 20.010
1.0 30 20.010
1.1 32 20.010
④满值20mA的恒流测试
测试条件:VCC=24V IOUT=20.000mA
步骤:在上述条件下,改变RL从0~0.7KΩ,观察满值20的恒定状态
RL(KΩ) IOUT实测值(mA)
0 20.021
0.1 20.020
0.2 20.019
0.3 20.017
0.4 20.016
0.5 20.015
0.6 20.014
0.7 20.013
上一篇:音叉振荡器
下一篇:数字电子技术精品课件免费ppt