时间:2006-03-11 13:45
人气:
作者:admin
摘 要: 本文重点讨论了地温中央空调控制系统的控制与数据采集环节的硬、软件实现。该系统经过了现场实验,并已经在用户中实际运行多台,证明稳定可靠,同时大大降低了成本。
问题的提出
地温中央空调是一种新型的绿色无污染空调系统,其控制系统目前普遍采用PLC(可编程控制器)为控制核心。由于每台空调机组的保护开关都需要采集其状态,同时又需要采集循环水、井水以及压缩机的排气温度,所以PLC需要增加I/O模块和RTU温度模块,这样对于多台机组的控制系统是经济的。但是对于一台、两台机组的控制系统来说,上述方式的成本就相对很高,所以对于小型地温中央空调系统需要一种既可靠,同时又经济的控制方法。
本文通过采用CAN现场总线,利用FCS(Field Control System)现场总线控制系统,结合RTOS(Real Time Operating System)实时操作系统,并且把现代智能仪表的设计思路贯穿其中,设计了一种集温度采集、机组控制监测于一体的嵌入式功能模块。该功能模块不但可以作为地温中央空调的智能控制单元,同时还可以作为一种智能仪表应用在其他领域。上位机通过Modbus协议和触摸屏通信,实现人机交互。具体结构图如图1所示。通过这种控制系统既实现了PLC控制系统的所有功能,又同时保持了良好的扩展性和易维护性。
硬件结构
概述
本控制系统是一个比较复杂的、基于CAN现场总线的控制系统,它除了需要对各变化的温度值进行测量和计算外,还需要对各个设备进行监测,做到对发生的故障进行准确、即时的报告和处理。同时还需要同用户进行良好的人机交互、同上位机进行不间断的数据交换。
本控制系统功能模块从实现功能上划分为下列六个方面:
* 单片机主系统
* 开关量输入子系统
* 控制信号输出子系统
* 模拟量输入子系统
* 通信子系统
* 电源子系统
单片机主系统
系统选用的Philps公司P89C51RA2单片机具有16KB并行可编程的非易失性Flash程序存储器,并可实现对器件串行在系统编程(ISP)和在应用编程(IAP)。在ISP中,当MCU 安装在用户板上时,允许用户下载新的代码。在IAP中,MCU可以在系统中获取新代码并对自己重新编程。这种方法允许通过调制解调器连接进行远程编程,片内ROM中固化的默认的串行加载程序Boot Loader 允许ISP 通过UART 将程序代码装入Flash 存储器,而Flash代码中则不需要加载程序。对于IAP 用户程序,通过使用片内ROM 中的标准程序对Flash 存储器进行擦除和重新编程。由于系统具有ISP功能,维护人员而不必携带编程器,极大的方便了现场调试。
模拟量输入子系统
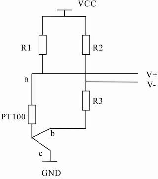
系统采集的模拟量主要是温度信号。系统采用PT100铂电阻作为采集温度的传感器。对于铂热电阻由于其阻值较小,因此采用三线制测量电路,从而消除引线电阻的影响。热电阻的输入电路如图2所示,由R1、R2、R3和被测电阻组成普通四臂电桥。
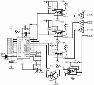
系统的模数转换芯片采用MAXIM公司的MAX186, 该芯片是一个采用逐次逼近A/D转换技术的高速、超低功耗模数转换器。内部具有8通道多路转换器、宽带跟踪/保持电路和串行接口。8路单端输入或4路差动输入可由软件设定,转换结果由串行接口输出。分辨率为12位,采样速度达133kHz,芯片可由单5V或双±5V电源供电。其串行接口可与SPITM 、QSPITM 、WicrowireTM兼容。可采用内部时钟或外部时钟完成A/D转换。内部基准电压为4.096V,具有硬件关断和两种软件关断模式。
系统用单片机的普通I/O口模拟MAX186所要求的串行通讯时序,照此方法同样可以实现它们之间的连接,从而使该器件得到更广泛的应用。图3是用单片机的通用I/O端口与MAX186进行串行通讯的A/D转换应用电路。模拟信号分别通过MAX494运算放大器缓冲后进入MAX186的输入端CH0~CH7。MAX186的串行接口与单片机的I/O口之间通过高速光耦6N137相连,从而使模/数信号隔离开来。I/O的REFADJ接AGND,即采用内部基准电压源作为A/D转换的基准。VREF与地之间接4.7mF电容,SHDN悬空,即采用参考/缓冲放大器的外部校正模式。而通道的选择、通道的工作模式以及关断模式等由软件设定,采用内部时钟模式工作。
开关量输入、控制信号输出子系统
开关量输入子系统主要是检查压缩机运行状态,故障报警等,从而确保整个系统的安全运行。
软件控制信号输出子系统输出开关量,控制各个交流接触器,进而达到对压缩机进行控制,并同时完成交流、直流的良好隔离。
通信子系统
通信子系统采用CAN现场总线,由Philps公司的CAN 控制器SJA1000和PCA82C250实现。通过MODBUS协议与上位机进行数据传输。Modbus 协议是应用于电子控制器上的一种通用语言。通过此协议,控制器相互之间、控制器经由网络(例如以太网)和其它设备之间可以通信。由于兼容Modbus 协议,下位机可以作为一个独立的模块,与各种兼容Modbus 协议组态软件如iFIX等进行通信。

图1 FCS控制系统结构图

图2 PT100铂电阻

图3 MAX186与P89C51RA2连接电路

图4 软件流程图
软件结构
本系统程序由C51语言编写,由于下位机的任务不多,主要包括接收上位机命令并执行相应动作、采集各通道温度和查询各保护信号状态,因此考虑使用Rtx51 Tiny 2来实现。Rtx51 Tiny 2是Keil公司提供的开放源代码的RTOS(实时操作系统),虽然只支持16个任务并且不支持任务抢占,但对于本系统来说已经足够。
设计的思路是首先建立任务0,然后由任务0建立几个相关的任务,各任务被建立后处于等待信号状态,通过信号调度各任务的执行。具体流程图如图4所示。
结语
本系统在节约成本的同时又具备了灵活、扩展性强的优点,不但可以应用在小型机组,同时还可以应用在大型机组中,该系统已经在地温中央空调系统现场稳定运行了半年多,在小型系统中已逐渐替代PLC控制系统,具有广泛的应用前景。