按照传统,数字接收机的接收质量是用BER(误码率)来表示的。这一数值与在给定的周期内接收到的错误码成比例。一般来说,你可在实验室里测量BER,方法是把一个被伪随机码调制的
RF 信号加到被测接收机。本文设计实例提出一种使用单纯方波的代替方法。这种方法也许并不优于常用技术,但由于它不需要复杂的同步,实现起来简便,测量结果可靠。不可否认的是,方波信号并不能真正代表正常使用中接收机收到的数据(图 1)。调制
射频载波的方波被移相,为的是把接收机的延迟考虑在内。一个“异或”门在每个位转移处——一般在数据位宽度 10% 的地方产生一个采样脉冲。这个采样脉冲对
接收器产生的原始数据进行采样,从而提供干净的数据。

图 1,这一时序图说明了一个种简单的 BER 测试仪的工作原理。 理解这一技术的关键是要记住:一个由两个连续的“ 1” 或“ 0” 组成的位串表示一个错误。实现一个 1 位延迟的 D 触发器能
检测到这种错误。

图 2 ,BER 测试仪使用一个采用 OOK(通/断键控)调制的信号发生器。 你可以将错误脉冲显示在
示波器上,或者用一个频率计数器来进行计数。图 2 示出了一个典型的测试设置。你要按规定的数据速率对RF 发生器进行调制。要注意的是,一个 500Hz 方波等效于 1kbps 波特率。调制信号和接收到的数据都送入 BER 测试板。你可调整采样信号,使之靠近数据脉冲接收末端。在许多数字接收机中,这种安排相当好地近似于一个相关接收机。错误脉冲显示在示波器上。举例来说,如果你希望调节 RF 电平,以获得1/100 的 BER,那你就要降低加到接收机的 RF 电平,在一次 100 ms的扫描中平均看到每次扫描有一个错误脉冲。

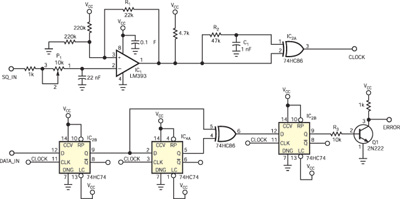
图 3, 简单 BER 测试仪使用了一个可调移相器和一个差分器。 在图 3 中,
IC1和
电位器P1构成一个基本的可调移相器。R2提供滞后,R1、C1和IC2 构成一个差分器,提供一个采样脉冲序列。第一个 D 触发器由采样脉冲作
时钟,实现对每一个 位 的
硬件判别。下一个 D 触发器和“异或”门 IC2B 一起检测两个连续的相同位的出现情况。出现两个连续的相同位构成了一个错误。最后一个 D 触发器和一个
晶体管确保Error输出是干净的。整个测试系统按图 3 中的电路图构成。系统将HP8647 射频信号发生器设置为 868.35 MHz,函数发生器提供 OOK(通/断-键控)调制。被测试接收器是
Melexis公司(
www.melexis.com)的 TH7122,被设置为868.35 MHz,以OOK 调制方式工作。调节 RF 电平可以改变误码率。本设计达到 -107 dBm RF 电平时,BER为1/1000,达到-108 dBm 时,BER为1/100,电平与数据表一致。当你实现 OOK 时一定要小心。大多数 RF 发生器都提供 AM。所以,你必须将显示的 RF电平 值减掉 3 dB。你可以将这一技术用于其它各种二进制调制,例如 FSK(频移键控调制)。
温馨提示:以上内容整理于网络,仅供参考,如果对您有帮助,留下您的阅读感言吧!
相关阅读
本类排行
相关标签
本类推荐