全球最实用的IT互联网站!
人工智能P2P分享搜索全网发布信息网站地图标签大全
机床垂直度测量方法
阅读全文2022-11-16
PCIE jitter测试问题分析以及解决方案
USB3.0测试方案
无线免调试预付费系统解决房东收电费问题
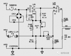
福禄克fluck万用表电路图,维修必备
高精度光栅测长机测量轴承直径方案
表面粗糙度测量方案
技术干货 | 红外测温枪准不准?其工作原理是什
阅读全文2022-11-15
教你如何判断示波器是否故障?这7点必须要牢记
如何利用MATLAB语言编程控制示波器
替代水浸泡水法,气密性检测仪成产品防
高温热重分析仪是什么
示波器怎么看峰峰值呢?
输出过冲原因及改善措施
CPU | 内存 | 硬盘 | 显卡 | 显示器 | 主板 | 电源 | 键鼠 | 网站地图
Copyright © 2025-2035 诺佳网 版权所有 备案号:赣ICP备2025066733号 本站资料均来源互联网收集整理,作品版权归作者所有,如果侵犯了您的版权,请跟我们联系。