时间:2024-02-05 12:40
人气:
作者:admin
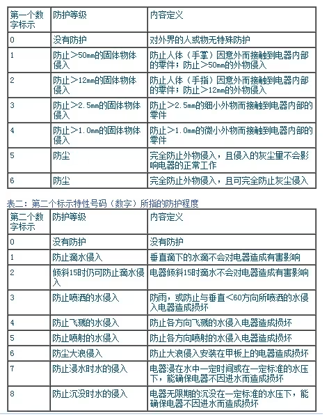
德索精密工业指出,IP(INTERNATIONAL PROTECTION)防护等级系统是由IEC(INTERNATIONAL ELECTRO-TECHNICAL COMMISSION)所起草。将电器依其防尘、防湿气之特性加以分级。这里所指的外物含工具,人的手掌、手指等均不可接触到电器内之带电部分,以免触电。IP防护等级是由两个数字所组成,第1个数字表示电器离尘、防止外物侵入的等级,第2个数字表示电器防湿气、防水侵入的密闭程度,数字越大表示其防护等级越高。

两个标示数字所表示的防护等级,见表一、表二 表一:第一个标示特性号码(数字)所指的防护程度

作者:德索精密工业
Samtec应用漫谈 | 新VITA™93.0 QMC™标准为坚