时间:2023-07-31 12:51
人气:
作者:admin
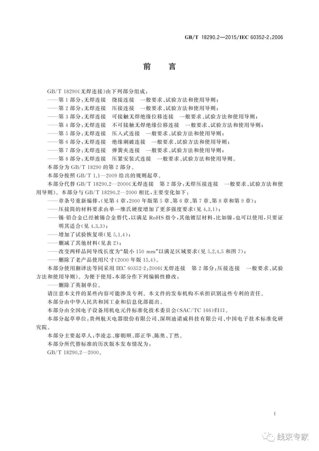
这些是冲制成型、压制成型、搓制成型或车制成型的端子或接触件的压接简。预绝缘压接简通常具有由聚氯乙烯、尼龙等制成的绝缘套。








































编辑:黄飞
Samtec应用漫谈 | 新VITA™93.0 QMC™标准为坚