时间:2023-08-01 10:39
人气:
作者:admin
近日,苏州西典新能源电气股份有限公司(以下简称“西典新能”)在上交所的上市申请获审议通过。这意味着,新能源汽车连接领域又将新增一名领头角色。
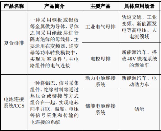
西典新能成立于2007 年,自创办以来一直专注于电连接技术的研究、开发和应用,产品主要包括电池连接系统和复合母排,应用领域涉及新能源汽车、电化学储能、轨道交通、工业变频、新能源发电等。
本文,《国际线缆与连接》将整理并简要解读西典新能上市招股书(上会稿),一探西典新能的产品、技术、市场优势。
主营业务结构显露——机遇与风险

报告期内,西典新能的电池连接系统业务营收占比不断增长,2021年显著增长32.74%,至2022年,电池连接器系统已占据西典新能的业务结构大头。
西典新能也表示,报告期内电池连接系统的收入呈爆发式增长,成为公司重要的收入来源及增长点。
这也与著名动力电池龙头厂商宁德时代有一定关联。
早在2019年,西典新能就参与了宁德时代T项目大模组电芯连接方案设计及产品定制开发;2020年,与宁德时代正式签订长期供货协议并实现批量供货,由此,宁德时代成为了西典新能的第一大客户。
绑定这类龙头客户对于西典新能而言,虽然意味着较大的营收,但风险也并存——由于客户的集中程度过高,若未来产品无法适应宁德时代的需求,或宁德时代一旦发生不利变化,西典新能都将面临重大的经营风险。
西典新能计划未来在保持与宁德时代稳定合作的同时,将积极开发其他电池连接系统客户,优化客户结构。
技术实力吸引众多客户
成立之初,西典新能聚焦于复合母排业务,先后进入工业变频、新能源发电、轨道交通等领域,主要产品为工业电气母排。
2014 年,西典新能瞄准新能源汽车行业发展机遇,正式推出了应用于新能源汽车领域的电控母排,并成为法拉电子、比亚迪的供应商。
招股书披露,西典新能现有46项已授权专利,其中发明专利4项、实用新型专利40项、外观设计专利2项。

在复合母排技术上,西典新能热压合工艺经验丰富,其工业电气母排能够适应例如海上风电、沙漠风电等高腐蚀和高污染环境的需求,具有较高的可靠性和安全性。
而在电池连接技术上,西典新能推出了热压合方案电池连接系统,有效地提升锂电池成组效率和空间利用率,推动电池模组结构创新以及成组技术发展。
目前,西典新能产品应用端客户覆盖广泛。其复合母排产品拥有中国中车、西屋制动、罗克韦尔、东芝三菱、比亚迪、法拉电子等多家优质客户;电池连接系统产品的主要客户为宁德时代、上汽时代、国轩高科等,产品应用于特斯拉、蔚来、理想、小鹏、长城、赛力斯等众多整车厂的热销车型。
乘胜追击 募资资金重点发展电池连接系统

▲图源招股书
本次上市,西典新能预计募集8.95亿元资金,其中将投入67.46%在电池连接系统项目上。
近年来随着锂电池在新能源汽车、储能等领域的规模化应用发展,电池连接行业竞争主要围绕满足电池结构创新要求以及降低电池应用成本展开,这也将是西典新能在接下来一段时间内主要攻克的方向。
中汽协的数据测算显示,2022年西典新能电池连接系统产品国内市场占有率高达12.41%。
终端发展昭示西典新能未来预期向好发展
随着我国“碳达峰”、“碳中和”目标的提出,新能源行业迎来了新一轮的增长高峰期,相关需求持续增加。目前我国新能源行业仍处于行业发展周期中的成长阶段,新能源汽车、电化学储能等相关行业仍处于行业的上升期,利好西典新能的电池连接业务发展。
同时,轨道交通、工业变频、新能源发电等领域竞争格局较为稳定,西典新能相关业务预计将保持稳定营收。
审核编辑:刘清
Samtec应用漫谈 | 新VITA™93.0 QMC™标准为坚