时间:2023-07-12 09:35
人气:
作者:admin
这些 EVM 旨在对放大器以及图中所示的引脚分配进行基本功能评估。


EVM 提供以下功能: 通过丝印原理图进行直观评估 通过表面贴装测试点轻松访问节点 两个原型区域的高级评估 参考电压源灵活性 方便的输入输出过滤


VSSOP-8


SOIC-8

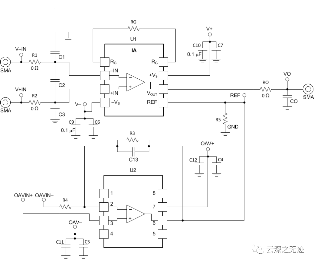
通用的原理图
电源 通过测试点 V+ 和 V– 对器件通电。对于未安装的设备 (U2),使用测试点 OAV+ 和 OAV– 供电。 输入 使用测试点 V+IN 和 V–IN 将输入施加到器件。或者,可以通过填充输入 SMA 连接器(J1 和 J2)来应用它们。U2 的输入通过测试点 OAVIN+ 和 OAVIN– 应用。 SMA 连接器通常具有黄铜或不锈钢主体。SMA 连接器上的表面处理通常是镍或金,而不锈钢主体具有钝化或金表面处理。SMA 连接器的中心触点/引脚通常由黄铜或镀金铜制成。
R1、R2 和 C1 至 C3 能够对输入应用共模和差模滤波。滤波器的截止频率如公式 1和公式 2所示。为了获得最佳性能,请使 C2 大约比 C1 和 C3 大十倍。这些计算假定 R1 = R2 且 C1 = C3。

输出 使用测试点 VO 或通过填充输出 SMA 连接器 (J3) 来访问设备的输出。 输出滤波 RO 和 CO 提供了应用单极 RC 输出滤波器的能力。输出滤波器的截止频率计算公式如公式3所示:

参考资料 有多种方法可以向器件施加参考电压。一种简单的方法是在 U2 未填充的情况下向 REF 测试点施加电压。如果需要缓冲电压,U2 可以在适当的 SOIC-8 封装和引脚排列中填充运算放大器。如果参考电压为 GND,则可以用 0Ω 电阻填充 R5,或者可以将 REF 测试点连接到 GND。 原型区 提供两个原型区域以供灵活评估。例如,它们可用于制作缓冲参考电压的分压器原型,或使用 REF3225 等器件提供直接参考电压。

其他 C6、C7、C9 和 C10 是器件的电源旁路电容器。C9 和 C10 预装了 0.1 µF 电容器,通常为 U1 提供足够的电源旁路。有关详细信息,请参阅仪表放大器数据表。同样,可以填充 C4、C5、C11 和 C12 来为 U2 提供电源旁路。

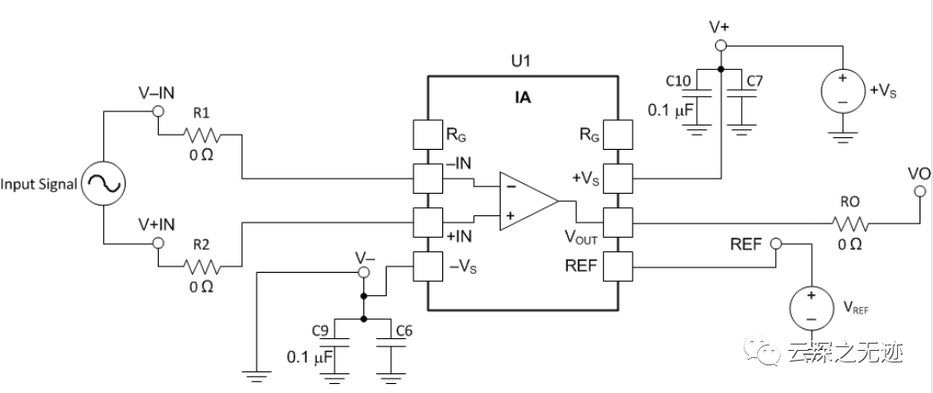
进行了以下连接: +V S至 V+ 测试点 -V S至 V– 测试点 安装0Ω电阻作为R5(或将REF测试点连接到GND) 差分输入信号连接至 V–IN 和 V+IN 测试点 观察 VO 测试点的输出

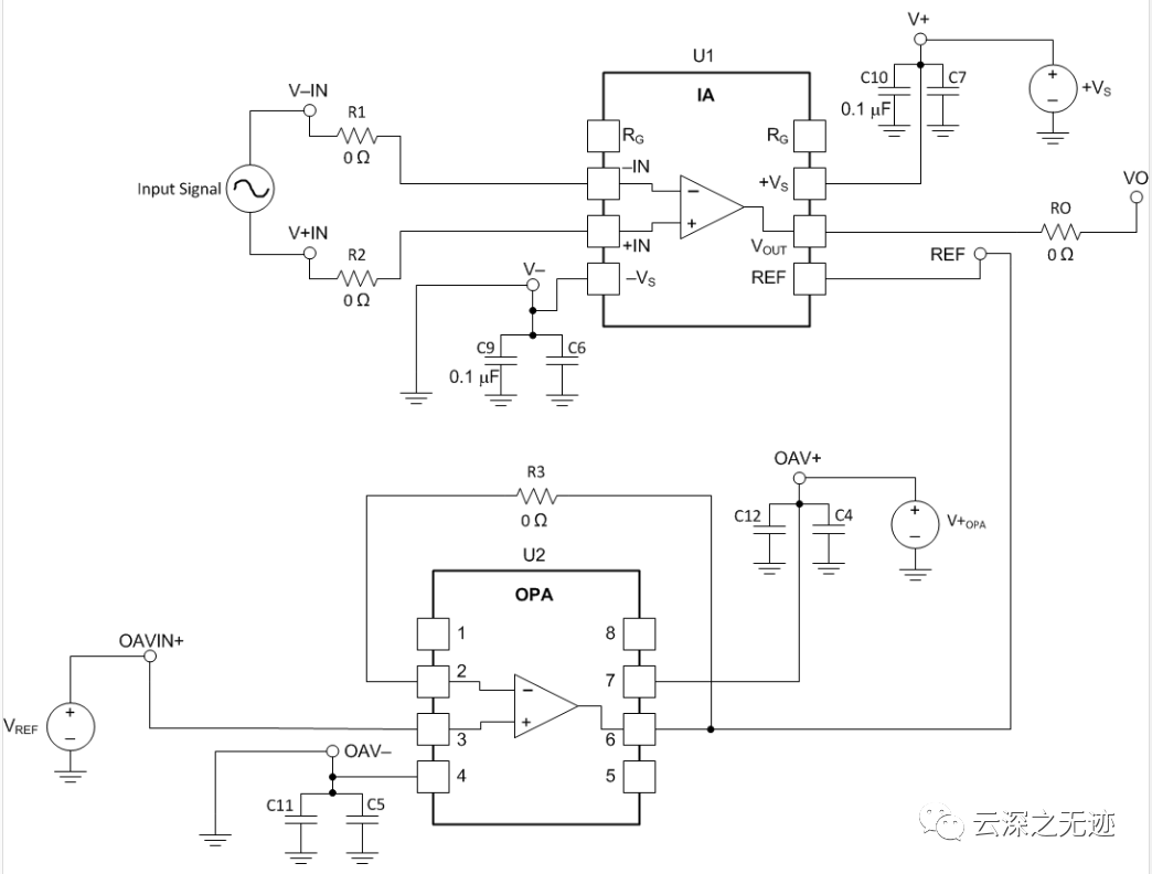
单电源运行并通过直接电压连接到基准(REF 引脚) 进行了以下连接: +V S至 V+ 测试点 GND 至 V– 测试点 参考电压至 REF 测试点 V–IN 和 V+IN 测试点的差分输入信号 观察 VO 测试点的输出 当源阻抗较高时,缓冲参考配置非常有用(例如,分压器)。使用运算放大器缓冲高阻抗源可提供低阻抗源并保留共模抑制。根据应用的不同,理想的单电源缓冲运算放大器包括OPA330、OPA376和OPA378。OPA277是高电压应用的不错选择。

demo
进行了以下连接: +V S至 V+ 测试点 V+ OPA至 OAV+ 测试点 GND 至 V– 和 OAV– 测试点 V REF至 OAVIN+ 测试点 确保 R5 未填充 使用 0Ω 电阻填充 R3 使用缓冲放大器的适当旁路电容器填充 C4、C5、C11 和 C12 V–IN 和 V+IN 测试点的差分输入信号 观察 VO 测试点的输出

编辑:黄飞
上一篇:射频连接器的主要类型
Samtec应用漫谈 | 新VITA™93.0 QMC™标准为坚