时间:2018-10-22 20:43
人气:
作者:admin
通用串行总线(USB)规格的最新迭代版本USB 3.1第2代有望改变IT、消费、工业及通用嵌入式电子设备交换数据和供电的方式。再加之Type-C连接器,它就能够替代许多其它形式的有线连接,而且它已经在便携式消费设备领域呈现迅速增长之趋。
这可能与该规格的供电(PD)方面最为相关。随着Type-C连接器用于更多设备,用户对供电潜能的意识也将会增加。
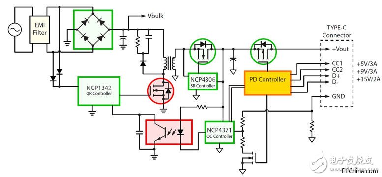
短期内,预计USB-PD将在离线电源适配器中得以实施,且最有可能用于高端笔记本电脑,这也符合提供更高电源转换能效的趋势。预计至2020年,约半数笔记本电脑适配器都将采用USB-PD。制造商还希望能够优化电器的电源适配器,这可能意味着输出功率在27至100W之间,这也会影响设计。因此如果制造商要生产各种不同输出功率水平的适配器,能够提供设计灵活性的单一方案将成为首选。
电源转换的挑战
从交流(AC)转到直流(DC)涉及到转换,且不可避免地会造成相关损耗,半导体行业一直在努力减少这样的损耗。当前存在许多电源转换拓扑结构,一般而言,当将成本视为主要问题且能效并不太重要时,可采用初级端稳压(PSR)反激拓扑结构,特别是当输出功率要求相对较低且无需严格的输出电压稳压时。当需要更高输出功率时,为获得更高的能效和更佳的性能,通常首选次级端稳压(SSR)准谐振(QR)反激拓扑结构。
在主电源变压器之后进行的此形式的输出整流,一直用二极管作为开关(图1),然而这也有能效问题,主要是由于在二极管的PN结上经历了正向压降。这通常约为0.7 V,尽管通常采用肖特基二极管可将压降降至更接近0.3 V,但这仍是损耗。

图1:次级端采用二极管整流的经典反激式固定输出电压电源转换方案
现代高功率密度USB-PD适配器如今通过采用低导通电阻MOSFET来避免二极管相关损耗(图2)。

图2:基于使用MOSFET作为输出开关的次级端同步整流的USB-PD电源适配器
虽然这提供了能效增益,但复杂性也随之而来。使用晶体管而非二极管的做法称为次级端同步整流,为了从这种拓扑结构中获益,设计人员需要添加一个控制器,在正确的时间导通和关断晶体管。更为复杂的是,各种SR控制器都可用,可基于应用程序提供不同的特性与优势。
用于USB-PD的SR控制器
相较于采用肖特基二极管,使用一个低RDS(on)(约5至10mΩ)MOSFET也能显着提高次级端输出整流的能效,从而有望实现高于93%的峰值能效。
MOSFET的开关时序现已成为关键参数,导通和关断延迟会直接影响整体能效。由于控制器决定了MOSFET的状态,因此在选择合适的控制器时,由控制器引起的切换延迟时间就成为了需要考量的关键参数。
在USB-PD应用中,反激式电源通常设计为以连续导通模式(CCM)或准谐振(QR)模式工作。在CCM中,SR控制器需要非常快速地关断MOSFET,以避免在初级端造成任何击穿,有效地在初级端和次级端之间建立直接通路,这会导致功率MOSFET可能出现非常高的瞬时电流。图3显示了典型的电路配置,其中M1位于初级端,M2(同步整流MOSFET)位于次级端。

图3:开关模式电源示例,显示了初级和次级端晶体管
在此配置中,必须在M1导通之前快速关断M2。为满足100W的USB-PD规格,所选的同步整流MOSFET需要具有足够低的导通状态电阻,以应对所需输出电压需要的电流水平,还要做到最低程度的热损耗,以避免内部适配器温度升至过高水平,这反过来又受到控制器降低电流以确保MOSFET能够在最短时间内关断能力的影响。
要确定何时关断MOSFET,涉及到测量器件漏极至源极端的电压。如果控制器实施直接感测(Direct Sensing),则可以通过很少的附加元件来实现;如果控制器没有实施直接感测,则需要额外的外部元件,这不仅增加了总成本,而且本身会引发额外的延迟,从而降低整体能效。直接感测可避免这种潜在的低能效,且在导通和关断期间都可用。典型情况下,控制器的直接感测引脚需要承受120 V或更高的电压以用于USB-PD应用,为瞬态和异常情况下的瞬时电压尖峰提供足够的余量。
Samtec应用漫谈 | 新VITA™93.0 QMC™标准为坚