LM4041-NLM4041-N-Q1 精密基准电压源采用超小型 SC70 和 SOT-23 表面贴装封装,非常适合空间关键型应用。LM4041-NLM4041-N-Q1 的先进设计无需外部稳定电容器,同时在任何容性负载下提供稳定性,从而使 LM4041-NLM4041-N-Q1 易于使用。进一步减少设计工作量的是提供固定 (1.225V) 和可调的反向击穿电压。LM4041-NLM4041-N-Q1 1.2和LM4041-NLM4041-N-Q1 ADJ的最小工作电流为60μA。两个版本的最大工作电流均为 12mA。
LM4041-NLM4041-N-Q1 在晶圆分选过程中使用熔断器和齐纳电击反向击穿或基准电压调整,以确保引原器件在 25°C 时的精度优于 ±0.1%(A 级)。 带隙参考温度漂移曲率校正和低动态阻抗可在较宽的工作温度和电流范围内提供稳定的反向击穿电压精度。
*附件:lm4041-n.pdf
特性
- 符合汽车应用标准
- AEC-Q100 符合以下标准:
- 器件温度 1 级:–40°C 至 +125°C 环境温度范围
- 器件温度 3 级:–40°C 至 +85°C 环境温度范围(仅适用于 SOT-23)
- 提供标准、AEC-Q100 1 级(扩展温度范围)和 3 级(工业温度范围)认证版本(仅限 SOT-23)
- 小型封装:SOT-23、TO-92 和 SC70
- 无需输出电容器
- 耐受容性负载
- 1.225V 的反向击穿电压选项,可调
- 输出电压容差(A 级,25°C)= ±0.1%(最大值)
- 低输出噪声(10Hz至10kHz)= 20μVRMS
- 60μA 至 12mA 的宽工作电流范围
- 工业温度范围 (LM4041A/B-NLM4041-N-Q1A/Q1B) −40°C 至 +85°C
- 扩展温度范围 (LM4041C/D/E-NLM4041-N-Q1C/Q1D/Q1E),−40°C 至 +125°C
- 低温系数 100ppm/°C(最大值)
参数

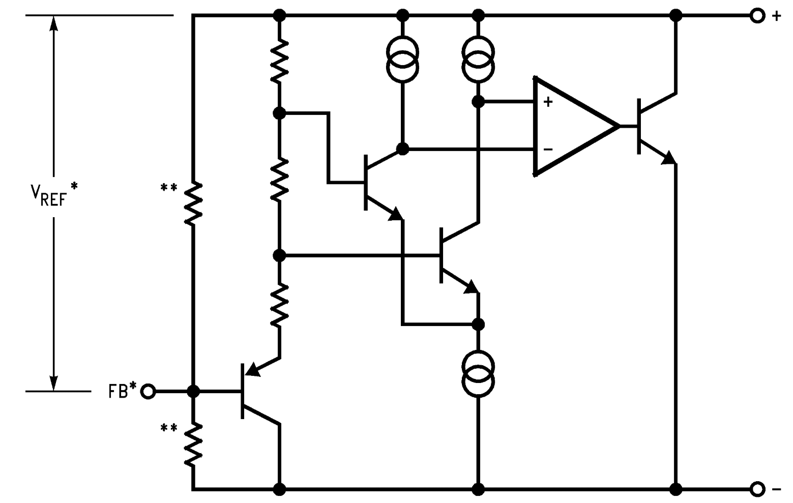
方框图

1. 产品概述
- 型号:LM4041-N(标准版)和LM4041-N-Q1(车规版),后者符合AEC-Q100认证。
- 核心功能:提供高精度、低功耗的固定(1.225V)或可调输出电压参考,无需外部稳压电容。
- 关键特性:
- 高精度:A级初始容差±0.1%(25°C)。
- 宽温范围:工业级(-40°C至+85°C)和扩展级(-40°C至+125°C)。
- 低噪声:10Hz至10kHz带宽下噪声仅20μVRMS。
- 小封装:SOT-23、TO-92、SC70,适合空间敏感应用。
2. 主要参数
- 电气特性:
- 工作电流:60μA(最小)至12mA(最大)。
- 动态阻抗:典型值0.5Ω(1mA电流)。
- 温度系数:最大100ppm/°C(工业级)。
- 绝对最大额定值:
- 反向电流20mA,正向电流10mA,功耗306mW(SOT-23封装)。
3. 应用场景
- 典型应用:
- 电池供电设备
- 数据采集系统
- 汽车电子(如传感器、ECU)
- 精密音频电路
- 电路设计示例:
- 并联稳压器:通过外部电阻设置工作电流。
- 可调输出:通过反馈电阻分压实现1.24V至10V输出(公式:VOUT = VREF × (1 + R2/R1))。
- 限幅电路:用于保护放大器输出(如±11.5V钳位)。
4. 封装与引脚
- 封装选项:
- SOT-23:3引脚(1.3mm × 2.92mm)。
- SC70:5引脚(1.25mm × 2.0mm)。
- TO-92:3引脚(4.3mm × 4.3mm)。
- 引脚功能:
- 固定输出型号:阳极(接地)、阴极(输出)、NC(悬空或接阳极)。
- 可调输出型号:增加反馈引脚(FB)用于电压调节。
5. 设计注意事项
- 热管理:SOT-23封装热阻326°C/W,需注意功耗散热。
- 布局建议:外部元件靠近器件放置,反馈电阻路径短。
- 稳定性:无需输出电容,但可添加0.1μF陶瓷电容降低输入噪声。
6. 修订与认证
- 最新修订:2025年7月(Rev. I),更新了温度系数标注和引脚说明。
- 车规认证:AEC-Q100 Grade 1(-40°C至+125°C)和Grade 3(-40°C至+85°C)。
总结:LM4041-N系列是适用于高精度、低功耗场景的电压参考解决方案,兼具小尺寸和宽温性能,特别适合汽车和工业应用。设计时需根据需求选择封装和输出类型,并遵循推荐布局以优化性能。