时间:2025-07-28 14:01
人气:
作者:admin
LM2651 开关稳压器提供 100:1 的高效电源转换 负载范围(1.5 A 至 15 mA)。此功能使 LM2651 成为电池供电的理想选择 在运行和待机模式下都需要较长电池寿命的应用。
采用同步整流,效率高达97%。在轻负载下, LM2651 进入低功耗迟滞或睡眠模式以保持 高效率。在许多应用中,在 15 mA 负载下,效率仍超过 80%。关机 引脚可用于禁用 LM2651 并将电源电流降低到小于 10 μA。
*附件:lm2651.pdf
LM2651 包含用于电流模式控制的专利电流检测电路。这 功能消除了其他电流模式 DC-DC 所需的外部电流检测电阻 变换 器。
LM2651 具有 300kHz 固定频率内部振荡器。高振荡器 频率允许使用极小、薄型的组件。
可编程软启动功能将来自输入电源的电流浪涌限制在 启动,并提供了一种对多个电源进行排序的简单方法。
其他保护功能包括输入欠压锁定、电流限制和 热关断。
特性
参数
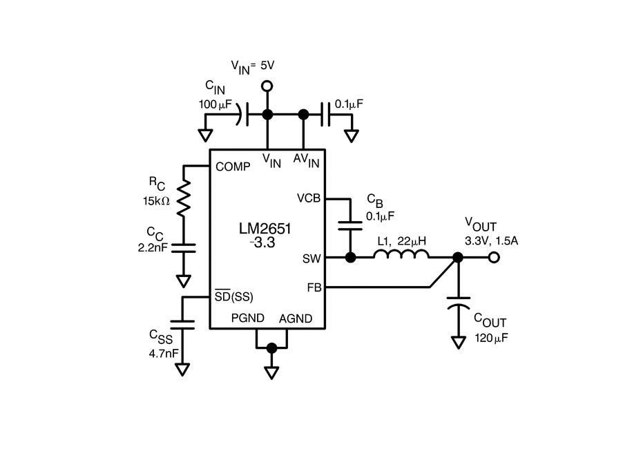
方框图

1. 产品概述
2. 应用场景
3. 技术细节
4. 封装与规格
5. 设计支持