LM2673 系列稳压器是单片集成电路,可提供所有 能够驱动高达 3A 负载的降压 (Buck) 开关稳压器的有源功能 具有优异的线路和负载调节特性。获得高效率(>90%) 通过使用低导通电阻 DMOS 电源开关。该系列由固定输出组成 电压为 3.3 V、5 V 和 12 V,并提供可调输出版本。
SIMPLE SWITCHER 概念提供 使用最少数量的外部组件进行完整设计。高固定频率 振荡器 (260 kHz) 允许使用物理尺寸较小的组件。一家人 与 LM2673 一起使用的标准电感器可从多家制造商处获得,以 简化设计过程。^®^
*附件:lm2673.pdf
其他功能包括能够将上电时的输入浪涌电流降低 添加一个软启动定时电容器以逐渐打开稳压器。LM2673 系列还具有 内置热关断和电阻可编程电流限制功率MOSFET开关 在故障条件下保护设备和负载电路。输出电压确保 ±2% 的公差。时钟频率控制在±11%的容差范围内。
特性
- 效率高达 94%
- 简单易用(使用现
成的外部元件) - 电阻器可编程峰值电流限制
范围为 2 A 至 5 A - 150mΩ DMOS输出开关
- 3.3V、5V、12V固定输出和可调
(1.2V至37V)版本 - 在全线
路和负载条件下,最大输出容差为 ±2% - 宽输入电压范围:8 V 至 40 V
- 260KHz 固定频率内部振荡器
- 软启动功能
- –40 至 125°C 工作结温
范围
参数

方框图

1. 产品概述
- 型号:LM2673系列(含3.3V/5V/12V固定输出及可调版本)
- 类型:高效率降压开关稳压器(Buck Converter)
- 关键特性:
- 输入电压范围:8V至40V
- 输出电流:最高3A
- 效率:最高94%(12V版本)
- 可调峰值电流限制(2A至5A)
- 内置260kHz固定频率振荡器
- 软启动功能
- 工作温度范围:-40°C至125°C
2. 核心功能
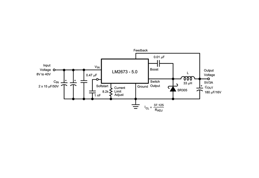
- 可调电流限制:通过外部电阻(RADJ)设置,公式为 ICL=37,125/RADJ
- 输出选项:
- 固定输出:3.3V/5V/12V(±2%精度)
- 可调输出:1.2V至37V(需外部分压电阻)
- 保护功能:热关断、短路保护、频率折返
3. 典型应用电路
- 关键外围元件:
- 电感:根据负载/输入电压选择(22μH至100μH)
- 输出电容:低ESR电容(如钽电容或OS-CON)
- 二极管:3A以上肖特基二极管(如1N5820/SR305)
- 输入电容:需满足RMS电流≥1/2负载电流
- 设计工具:支持WEBENCH在线设计
4. 封装与热性能
- 封装选项:
- TO-263(7引脚)
- TO-220(7引脚)
- VSON(14引脚)
- 热阻:
- TO-220:RθJA=65°C/W(无散热片)
- VSON:RθJA=55°C/W(带PCB散热)
5. 设计注意事项
- 布局要求:
- 缩短高频电流路径(输入电容、二极管、电感回路)
- 使用地平面减少噪声
- 稳定性:输出电容需满足环路带宽≤40kHz
- 特殊条件:高占空比(>50%)时需谨慎选择滤波元件
6. 典型应用场景
- 车载电子(12V转5V/3.3V)
- 工业电源预稳压
- 电池充电器
- 分布式电源系统